实务研究
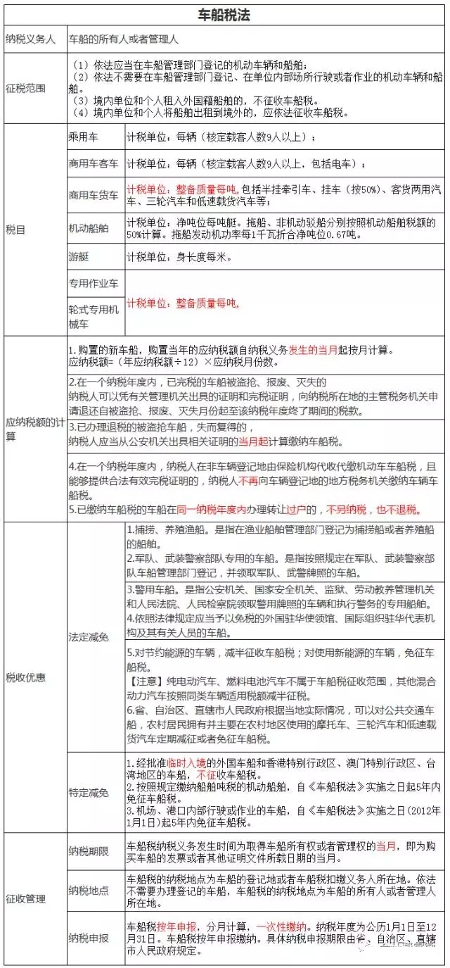
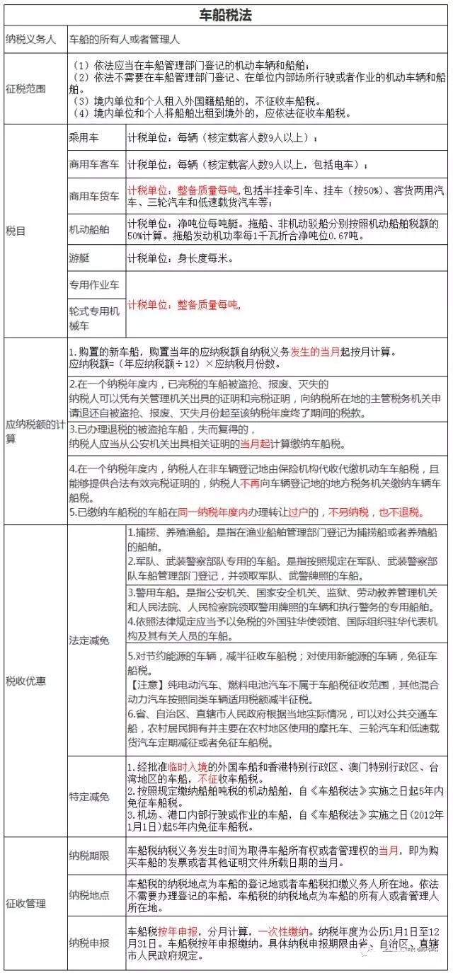
车船税
深挖买辆车咱到底要交多少税?
发布时间:2017-08-04   来源:会计帮官微 作者:会计帮官微 
免责申明:本站自编内容版权所有,不得转载;部分内容转载自报刊或网络,转载内容均注明来源和作者,如对转载、署名等有异议的相关方请通知我们(tfcj@tfcjtax.com,051086859269),我们将及时处理!本网站登载的财税法规政策请以官方发布的为准;本网站内容仅供学习参考之目的,所有文章内容与观点并不代表本站观点、立场,我们不对其准确性、合规性负责!如用于实务操作等等其他任何目的,所产生的法律风险与法律责任与本站无关!

车辆上牌以后,每年还要交车船使用税。所谓车船使用税,是指对在我国境内应依法到公安、交通、农业、渔业、军事等管理部门办理登记的车辆、船舶,根据其种类,按照规定的计税依据和年税额标准计算征收的一种财产税。从200771日开始,有车族需要在投保交强险时缴纳车船税。

在你不知道要交多少车税时,可能感觉也没什么,大家交我也交。但是真正了解了车税能占整车价格的30%-50%,还真是吓一跳呢!

 

扫一扫,打开该文章

相关文章 查看更多>>
【打印】      【关闭】
版权所有:天赋长江(无锡)税务师事务所
地址:江苏省江阴市长江路169号汇富广场22楼
电话:0510-86855000 邮箱:tfcj@tfcjtax.com
苏ICP备05004909 苏B2-20040047