摘要:2019年是新个税法全面实施元年,随着2019纳税年度将近尾声,首次个税综合所得汇算清缴即将拉开帷幕。国家税务总局于2019年12月14日发布了《国家税务总局关于办理2019年度个人所得税综合所得汇算清缴事项的公告(征求意见稿)》(以下简称“2019年度汇算征求意见稿”)及其说明,就2019年度综合所得汇算清缴的办理流程公开征求意见。
在同一天,财政部、国家税务总局发布了《关于个人所得税综合所得汇算清缴涉及有关政策问题的公告》(财政部税务总局公告[2019]94号,以下简称“94号公告”)。其中特别明确了适用于2019和2020两个纳税年度的综合所得汇算清缴义务免除情形,落实了11月20日国务院常务会议通过的进一步减轻纳税人特别是中低收入群体负担的针对性要求。
从2019年度汇算征求意见稿和94号公告可以看到,针对我国综合所得纳税人基数大的特点,在综合所得汇算清缴实施的初期,财税部门一方面立足于通过简化程序、优化服务、义务免除等措施来减轻纳税人的合规负担,另一方面也期望依托扣缴义务人、涉税专业服务机构等多方力量的协助和参与推动汇算清缴工作的顺利完成。同时,这也对纳税人、扣缴义务人等相关方厘清责任义务,有效管理税收风险提出较高的要求。
在本期的《中国税务/商务新知》中,我们将结合新个税法及实施条例的基本规定,就上述两份文件对2019年度综合所得汇算清缴的影响进行初步分析。
详细内容:
汇算清缴是综合征税的重要步骤
随着新个税法的实施,原个税12万年度申报退出了历史舞台。综合所得汇算清缴是新个税法下全新的纳税申报要求,是确保纳税人在合并当年全部应税综合所得、落实当年可以享受的全部扣除和税收优惠的基础上,正确计税、依规补退税的关键流程。
在新个税法及实施条例的基本规定框架下,2019年度汇算征求意见稿对于这一重要个人涉税事项进行了详解。根据目前的征求意见稿,2019年度综合所得汇算清缴办理流程的要点分析如下:
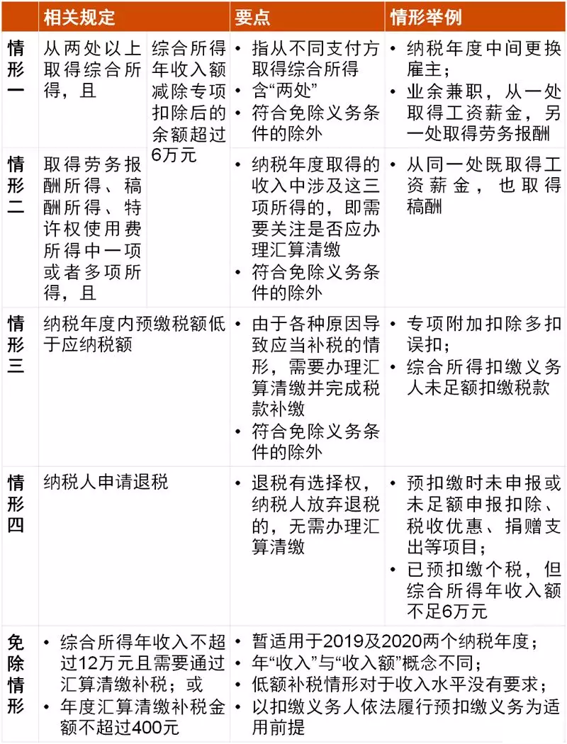
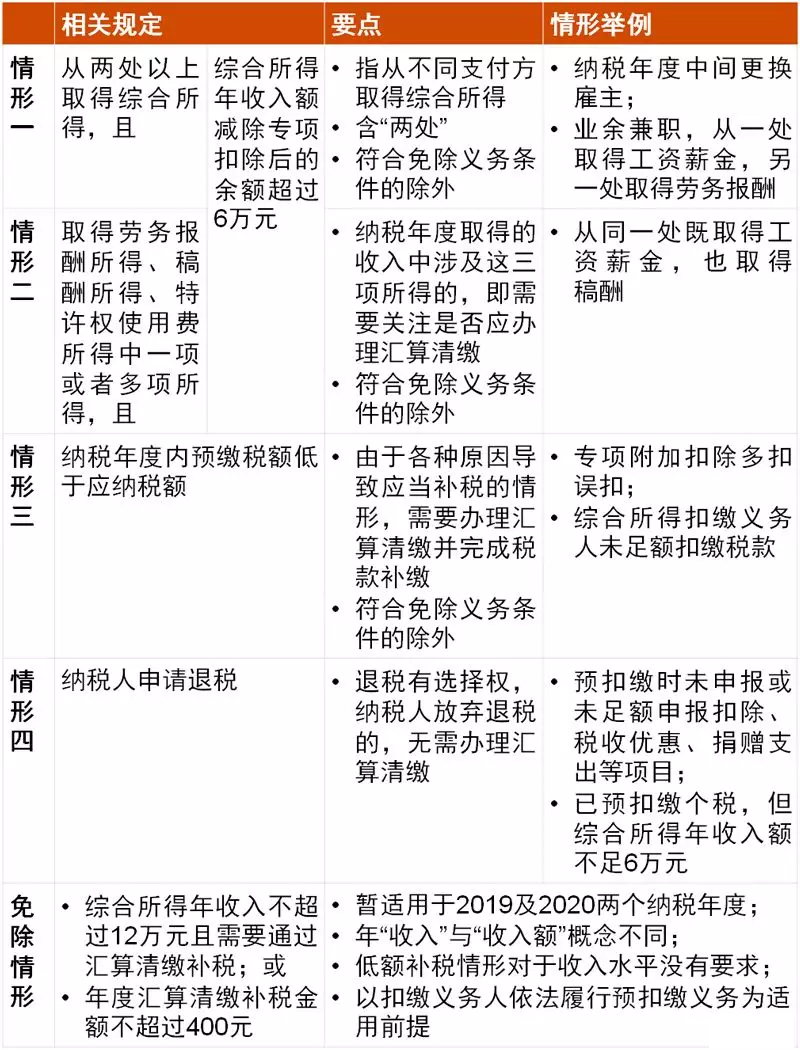
综合所得汇算清缴的情形
与此同时,以新个税法及实施条例的基本规定为基础,2019年度汇算征求意见稿对于居民个人需要办理汇算清缴的情形进行了细化明确,而94号公告则补充了义务免除情形:
上述综合所得汇算清缴要求体现了“补税依法、退税自愿”的总体原则,综合所得已缴税额小于应纳税额的,纳税人应按照规定通过汇算清缴及时缴足税款,而已缴税额大于应纳税额的,纳税人则可以根据自身实际情况选择是否通过办理汇算清缴申请退税。就2019年度而言,需要办理综合所得汇算清缴的纳税人都将涉及补退税,特别提醒有补税预期的纳税人,应当提前准备,安排好税款。
对于94号公告中明确的两个纳税年度汇算清缴义务免除情形,需要注意这是以扣缴义务人在支付相关所得时依法预扣缴为前提的,并不意味着对于扣缴义务要求有所放松,企业仍然需要按时完成全员全额预扣缴,否则反而可能使员工,特别是中低收入员工失去免除汇算清缴义务的资格。此外,判定是否能够适用上述低额补税免除义务,仍然需要按照准确完整的涉税信息进行税额计算后方可确认。
首次综合所得汇算清缴办理过程中的更多细节仍需进一步关注,例如,纳税人对于预填申报表相关信息的异议处理途径、纳税人或扣缴义务人相关资料信息的报送或留存要求、税务机关后续为扣缴义务人提供的集中办理汇算清缴的申报软件与现有公司财税、个税扣缴申报系统等的衔接、未能在申报期内完成汇算清缴的后续处理办法或特殊情况申请延期申报的空间等。
综合所得汇算清缴相关方的责任
综合所得汇算清缴由纳税人承担最终和主要的责任。但是,综合计税模式对于广大个人纳税人来说是全新的概念,也对纳税人自身的纳税意识、税务知识与经验等提出更高的要求。除了纳税人自行办理,2019年度汇算征求意见稿还为纳税人提供了扣缴义务人代为办理、委托第三方办理等途径,以帮助纳税人及时顺利完成汇算清缴。其中,扣缴义务人承担了较为重要的角色,因而特别需要关注。
纳税人的责任——确保报告表与相关资料的真实性、准确性、完整性,按时依规申报并缴税(补税情形),同时留存资料备查
无论采取何种办理方式,纳税人都需要对纳税申报的相关资料与报告表填报信息的真实性、准确性、完整性负责,同时确保依规填报、按时申报,需要补税的及时缴税。此外还应按照规定保存相关资料以备税务机关检查。
纳税人选择由扣缴义务人代为办理或委托其他第三方办理都不能减轻上述责任,忽视这一点可能在后续管理中面临很高的税务风险。
扣缴义务人的责任——向纳税人提供支付所得和已扣缴税款等信息并提供协助,在纳税人要求时“应当”代为办理汇算清缴
在纳税人要求时,“应当”代为办理意味着扣缴义务人不能拒绝代办要求。尽管扣缴义务人仅需按照纳税人提供的资料信息办理汇算清缴,没有信息核查确认的责任,实践中,扣缴义务人代办时仍面临不小的挑战,例如:如何确定需要联络沟通的群体和个人,如何安排员工沟通以及沟通的内容和目的,需要进行哪些方面的梳理和准备以明确和落实个人与企业各自的法律责任,需要建立怎样的工作流程,如何收集相关信息,如何确保个人信息保密且妥善保管,等等。
由此可见,企业需要从税务和法律专业知识、文件和流程准备、信息使用及保密等内控机制和管理等各方面都做好准备,以应对综合所得汇算清缴代办事宜。
第三方受托办理人的责任——签订授权书,如实办理汇算清缴申报,妥善保管纳税人提供的信息
纳税人可以选择委托第三方专业机构或个人等其他人办理汇算清缴。特别是收入来源多样,情况复杂的个人,既可以依托专业人士的知识和经验,提高汇算清缴申报的准确程度,又能够提升个人收入等私密信息的保密程度。
无住所个人
新个税法下,无住所个人是否成为中国税收居民与其在境内实际居住天数密切相关,因此,在纳税年度临近尾声时准确核验无住所个人的在华天数,确定其税收居民或非居民身份是首要工作。特别是预先判定为非居民并依此进行个税扣缴的外籍员工,企业要特别关注天数核验,识别非居民/居民身份转换的情况。
同时需要注意的是,对于预先判定为居民但2019年度实际为非居民的外籍员工,虽然不需要办理汇算清缴,但是应按照财政部、税务总局公告[2019]35号文的要求,最迟于2020年1月15日完成向税务机关报告、重新计税及补退税申报等事宜。
此外,企业与外籍员工之间的薪酬税务安排往往更加复杂,需要考虑综合所得汇算清缴对于企业及个人带来的影响及应对。例如,税负平衡或包税安排下汇算清缴发生补退税的责任,特别注意退税退至个人账户的影响和处理;此外,两处以上任职并享受大湾区等地区性个税优惠政策的个人,在汇算清缴地点的选择方面应有所考量。
注意要点
因内部重组、岗位轮换等需要,员工当年在企业集团内部不同实体间的流动从个税角度也常常导致从多个支付方(即扣缴义务人)取得工资薪金,从而发生预扣缴税额小于年度应缴税额的情形,应注意不要忽视因此产生的汇算清缴义务。
企业作为综合所得的主要扣缴义务人,需要意识到代为办理汇算清缴的复杂程度,从厘清各方责任、建立相应流程、准备法律文书、调整内控机制、安排员工沟通、关注跨境人员等多个方面为汇算清缴工作做好准备。
从2019年度汇算征求意见稿可以看到,汇算清缴的顺利完成要求企业和员工之间密切和充分的沟通和协作,企业也需要让员工对于相关规定和内部政策流程有深入的了解和理解。
2019年度汇算征求意见稿尚未包括境外取得综合所得、因注销中国户籍办理汇算清缴等情形,这些特殊情况是否将另行明确,需要继续关注。
虽然居民个人综合所得汇算清缴仅涵盖四项劳动性所得,但是纳税人取得的其他的所得项目也有相应的扣缴、预缴及自行申报要求,例如经营所得的年度汇算清缴,纳税人也需要注意这些所得的税务合规。
94号公告提出的两年义务免除情形将在全面开展汇算清缴的初期起到为纳税人减负、提升征纳效率的作用,但长期来看,对于个人税务合规的要求将日益严格,包括汇算清缴后续管理力度不断提升。
虽然针对2019年度综合所得汇算清缴事项的公告仍处于公开征求意见阶段,但是建议广大企业尽快着手内部相关政策流程的审视,以便有更为充分的时间应对首次汇算清缴工作。
2019年度汇算征求意见稿公开征集意见截止时间为2019年12月26日,我们也将提出我们的看法和建议。以上是我们对该征求意见稿的初步分析,我们会对相关进展继续关注并及时分享我们的观察。


