发布时间:2024-07-16
来源:财务第一教室
免责申明:本站自编内容版权所有,不得转载;部分内容转载自报刊或网络,转载内容均注明来源和作者,如对转载、署名等有异议的相关方请通知我们(tfcj@tfcjtax.com,051086859269),我们将及时处理!本网站登载的财税法规政策请以官方发布的为准;本网站内容仅供学习参考之目的,所有文章内容与观点并不代表本站观点、立场,我们不对其准确性、合规性负责!如用于实务操作等等其他任何目的,所产生的法律风险与法律责任与本站无关!

























凡是以烟叶为原料加工生产的产品,不论使用何种辅料,均属于本税目的征收范围。本税目下设甲类卷烟、乙类卷烟、雪茄烟、电子烟五个子目。
卷烟是指将各种烟叶切成烟丝,按照配方要求均匀混合,加入糖、酒、香料等辅料,用白色盘纸、棕色盘纸、涂布纸或烟草薄片经机器或手工卷制的普通卷烟和雪茄型卷烟。
即每标准条(200支,下同)调拨价格在70元(不含增值税)以上(含70元)的卷烟,税率调整为56%。
即每标准条调拨价格在70元(不含增值税)以下的卷烟,税率调整为36%。
雪茄烟是指以晾晒烟为原料或者以晾晒烟和烤烟为原料,用烟叶或卷烟纸、烟草薄片作为烟支内包皮,再用烟叶作为烟支外包皮,经机器或手工卷制而成的烟草制品。按内包皮所用材料的不同可分为全叶卷雪茄烟和半叶卷雪茄烟。
烟丝是指将烟叶切成丝状、粒状、片状、末状或其他形状,再加入辅料,经过发酵、储存,不经卷制即可供销售吸用的烟草制品。
烟丝的征收范围包括以烟叶为原料加工生产的不经卷制的散装烟,如斗烟、莫合烟、烟末、水烟、黄红烟丝等等。
电子烟是指用于产生气溶胶供人抽吸等的电子传输系统,包括烟弹、烟具以及烟弹与烟具组合销售的电子烟产品。烟弹是指含有雾化物的电子烟组件。烟具是指将雾化物雾化为可吸入气溶胶的电子装置。
本税目下设粮食白酒、薯类白酒、黄酒、啤酒、其他酒、酒精六个子目。
粮食白酒是指以高粱、玉米、大米、糯米、大麦、小麦、小米、青稞等各种粮食为原料,经过糖化、发酵后,采用蒸馏方法酿制的白酒。
薯类白酒是指以白薯(红薯、地瓜)、木薯、马铃薯(土豆)、芋头、山药等各种干鲜薯类为原料,经过糖化、发酵后,采用蒸馏方法酿制的白酒。
黄酒是指以糯米、粳米、籼米、大米、黄米、玉米、小麦、薯类等为原料,经加温、糖化、发酵、压榨酿制的酒。由于工艺、配料和含糖量的不同,黄酒分为干黄酒、半干黄酒、半甜黄酒、甜黄酒四类。
黄酒的征收范围包括各种原料酿制的黄酒和酒度超过12度(含12度)的土甜酒。
啤酒是指以大麦或其他粮食为原料,加入啤酒花,经糖化、发酵、过滤酿制的含有二氧化碳的酒。啤酒按照杀菌方法的不同,可分为熟啤酒和生啤酒或鲜啤酒。
其他酒是指除粮食白酒、薯类白酒、黄酒、啤酒以外,酒度在1度以上的各种酒。其征收范围包括糠麸白酒、其他原料白酒、土甜酒、复制酒、果木酒、汽酒、药酒等等。
2.其他原料白酒是指用醋糟、糖渣、糖漏水、甜菜渣、粉渣、薯皮等各种下脚料,葡萄、桑椹、橡子仁等各种果实、野生植物等代用品,以及甘蔗、糖等酿制的白酒。
3.土甜酒是指用糯米、大米、黄米等为原料,经加温、糖化、发酵(通过酒曲发酵),采用压榨酿制的酒度不超过12度的酒。
4.复制酒是指以白酒、黄酒、酒精为酒基,加入果汁、香料、色素、药材、补品、糖、调料等配制或泡制的酒,如各种配制酒、泡制酒、滋补酒等等。
5.果木酒是指以各种果品为主要原料,经发酵过滤酿制的酒。
6.汽酒是指以果汁、香精、色素、酸料、酒(或酒精)、糖(或糖精)等调配,冲加二氧化碳制成的酒度在1度以上的酒。
7.药酒是指按照医药卫生部门的标准,以白酒、黄酒为酒基,加入各种药材泡制或配制的酒。
国税发[1993]153号国家税务总局关于印发《消费税征收范围注释》的通知
一、取消对普通美容、修饰类化妆品征收消费税,将“化妆品”税目名称更名为“高档化妆品”。征收范围包括高档美容、修饰类化妆品、高档护肤类化妆品和成套化妆品。税率调整为15%
高档美容、修饰类化妆品和高档护肤类化妆品是指生产(进口)环节销售(完税)价格(不含增值税)在10元/毫升(克)或15元/片(张)及以上的美容、修饰类化妆品和护肤类化妆品。
财政部国家税务总局关于调整化妆品消费税政策的通知 财税〔2016〕103号
舞台、戏剧、影视演员化妆用的上妆油、卸装油、油彩、不属于本税目的征收范围。
国税发[1993]153号国家税务总局关于印发《消费税征收范围注释》的通知
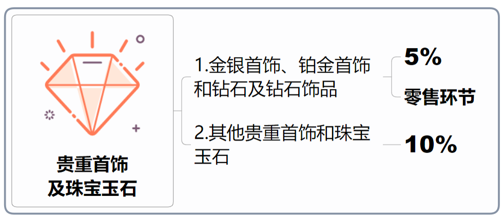
本税目征收范围包括:各种金银珠宝首饰和经采掘、打磨、加工的各种珠宝玉石。
凡以金、银、白金、宝石、珍珠、钻石、翡翠、珊瑚、玛瑙等高贵稀有物质以及其他金属、人造宝石等制作的各种纯金银首饰及镶嵌首饰(含人造金银、合成金银首饰等)。
1.钻石:钻石是完全由单一元素碳元素所结晶而成的晶体矿物,也是宝石中唯一由单元素组成的宝石。钻石为八面体解理,即平面八面体晶面的四个方向,一般呈阶梯状。钻石的化学性质很稳定,不易溶于酸和碱。但在纯氧中,加热到1770度左右时,就会发生分解。在真空中,加热到1700度时,就会把它分解为石墨。钻石有透明的、半透明的,也有不透明的。宝石级的钻石,应该是无色透明的,无瑕疵或极少瑕疵,也可以略有淡黄色或极浅的褐色,最珍贵的颜色是天然粉色,其次是蓝色和绿色。
2.珍珠:海水或淡水中的贝类软体动物体内进入细小杂质时,外套膜受到刺激便分泌出一种珍珠质(主要是碳酸钙),将细小杂质层层包裹起来,逐渐成为一颗小圆珠,就是珍珠。珍珠颜色主要为白色、粉色及浅黄色,具珍珠光泽,其表面隐约闪烁着虹一样的晕彩珠光。颜色白润、皮光明亮、形状精圆、粒度硬大者价值最高。
3.松石:松石是一种自色宝石,是一种完全水化的铜铝磷酸盐。分子式为cual6(po4)4(oh)8?5h2o。松石的透明度为不透明、薄片下部分呈半透明。抛光面为油脂玻璃光泽,断口为油脂暗淡光泽。松石种类包括波斯松石、美国松石和墨西哥松石、埃及松石和带铁线的绿松石。
4.青金石:青金石是方钠石族的一种矿物;青金石的分子式为(na,ca)7-8(al,si)12(o,s)24(so4),cl2cl2?(oh)2(oh)2,其中钠经常部分地为钾置换,硫则部分地为硫酸根、氯或硒所置换。青金石的种类包括波斯青金石、苏联青金石或西班牙青金石、智利青金石。
5.欧泊石:矿物质中属蛋白石类,分子式为sio2?nh2o。由于蛋白石中sio2小圆珠整齐排列像光栅一样,当白光射在上面后发生衍射,散成彩色光谱,所以欧泊石具有绚丽夺目的变幻色彩,尤以红色多者最为珍贵。欧泊石的种类包括白欧泊石、黑欧泊石、晶质欧泊石、火欧泊石、胶状欧泊石或玉滴欧泊石、漂砾欧泊石、脉石欧泊石或基质中欧泊石。
6.橄榄石:橄榄石是自色宝石,一般常见的颜色有纯绿色、黄绿色到棕绿色。橄榄石没有无色的。分子式为:(mg,fe)2sio4。橄榄石的种类包括贵橄榄石、黄玉、镁橄榄石、铁橄榄石、“黄昏祖母绿”和硼铝镁石。
7.长石:按矿物学分类长石分为两个主要类型:钾长石和斜长石。分子式分别为:kalsi3o8、naalsi3o8。长石的种类包括月光石或冰长石、日光石或砂金石的长石、拉长石、天河石或亚马逊石。
8.玉:硬玉(也叫翡翠)、软玉。硬玉是一种钠和铝的硅酸盐,分子式为:naal(sio3)2。软玉是一种含水的钙镁硅酸盐,分子式为:camg5(oh)2(si4o11)2。
9.石英:石英是一种它色的宝石,纯石英为无色透明。分子式为sio2。石英的种类包括水晶、晕彩或彩红石英、金红石斑点或网金红石石英、紫晶、黄晶、烟石英或烟晶、芙蓉石、东陵石、蓝线石石英、乳石英、蓝石英或蓝宝石石英、虎眼石、鹰眼或猎鹰眼、石英猫眼、带星的或星光石英。
10.玉髓:也叫隐晶质石英。分子式为sio2。玉髓的种类包括月光石、绿玉髓、红玛瑙、肉红玉髓、鸡血石、葱绿玉髓、玛瑙、缟玛瑙、碧玉、深绿玉髓、硅孔雀石玉髓、硅化木。
11.石榴石:其晶体与石榴籽的形状、颜色十分相似而得名。石榴石的一般分子式为r3m2(sio4)3。石榴石的种类包括铁铝榴石、镁铝榴石、镁铁榴石、锰铝榴石、钙铁榴石、钙铬榴石。
12.锆石:颜色呈红、黄、蓝、紫色等。分子式为zrsio4。
13.尖晶石:颜色呈黄色、绿色和无色。分子式为mgal2o4。尖晶石的种类包括红色尖晶石、红宝石色的尖晶石或红宝石尖晶石、紫色的或类似贵榴石色泽的尖晶石、粉或玫瑰色尖晶石、桔红色尖晶石、蓝色尖晶石、蓝宝石色尖晶石或蓝宝石尖晶石、象变石的尖晶石、黑色尖晶石、铁镁尖晶石或镁铁尖晶石。
14.黄玉:黄玉是铝的氟硅酸盐,斜方晶系。分子式为al2(f,oh)2sio4。黄玉的种类包括棕黄至黄棕、浅蓝至淡蓝、粉红、无色的、其他品种。
15.碧玺:极为复杂的硼铝硅酸盐,其中可含一种或数种以下成分:镁、钠、锂、铁、钾或其他金属。这些元素比例不同,颜色也不同。碧玺的种类包括红色的、绿色的、蓝色的、黄和橙色、无色或白色、黑色、杂色宝石、猫眼碧玺、变色石似的碧玺。
16.金绿玉:属尖晶石族矿物,铝酸盐类。主要成分是氧化铝铍,属斜方晶系。分子式为beal2o4。金绿玉的种类包括变石、猫眼石、变石猫眼宝石及其他一些变种。
17.绿柱石:绿柱石在其纯净状态是无色的;不同的变种之所以有不同的颜色是由于微量金属氧化物的存在。在存在氧化铬或氧化钒时通常就成了祖母绿,而海蓝宝石则是由于氧化亚铁着色而成的。成为铯绿柱石是由于镁的存在,而金绿柱石则是因氧化铁着色而成的。分子式为:be3al2(sio3)6。绿柱石的种类包括祖母绿、海蓝宝石、maxixe型绿柱石、金绿柱石、铯绿柱石、其他透明的品种、猫眼绿柱石、星光绿柱石。
18.刚玉:刚玉是一种很普通的矿物,除了星光宝石外,只有半透明到透明的变种才能叫作宝石。分子式为al2o3,含氧化铬呈红色,含钛和氧化铁呈蓝色,含氧化铁呈黄色,含铬和氧化铁呈橙色,含铁和氧化钛呈绿色,含铬、钛和氧化铁呈紫色。刚玉的种类包括红宝石、星光红宝石、蓝宝石、艳色蓝宝石、星光蓝宝石。
19.琥珀:一种有机物质。它是一种含一些有关松脂的古代树木的石化松脂。分子式为c40h64o4。琥珀的种类包括海珀、坑珀、洁珀、块珀、脂珀、浊珀、泡珀、骨珀。
20.珊瑚:是生物成因的另一种宝石原料。它是珊瑚虫的树枝状钙质骨架随着极细小的海生动物群体增生而形成。
21.煤玉:煤玉是褐煤的一个变种(成分主要是碳,并含氢和氧)。它是由漂木经压实作用而成,漂木沉降到海底,变成埋藏的细粒淤泥,然后转变为硬质页岩,称为“煤玉岩”,煤玉是生物成因的。煤玉为非晶质,在粗糙表面上呈暗淡光泽,在磨光面上为玻璃光泽。
22.龟甲:是非晶质的,具有油脂光泽至蜡状光泽,硬度2.5。
23.合成刚玉:指与有关天然刚玉对比,具有基本相同的物理、光学及化学性能的人造材料。
24.合成宝石:指与有关天然宝石对比,具有基本相同的物理、光学及化学性能的人造宝石。合成宝石种类包括合成金红石、钛酸锶、钇铝榴石、轧镓榴石、合成立方锆石、合成蓝宝石、合成尖晶石、合成金红石、合成变石、合成钻石、合成祖母绿、合成欧泊、合成石英。
25.双合石:也称复合石,这是一种由两种不同的材料粘结而成的宝石。双合石的种类是根据粘合时所用的材料性质划分的。双合石的种类有石榴石与玻璃双合石、祖母绿的代用品、欧泊石代用品、星光蓝宝石代用品、钻石代用品、其他各种仿宝石复合石。
国税发[1993]153号国家税务总局关于印发《消费税征收范围注释》的通知
鞭炮,又称爆竹。是用多层纸密裹火药,接以药引线,制成的一种爆炸品。
焰火,指烟火剂,一般系包扎品,内装药剂,点燃后烟火喷射,呈各种颜色,有的还变幻成各种景象,分平地小焰火和空中大焰火两类。
本税目征收范围包括各种鞭炮、焰火。通常分为13类,即喷花类、旋转类、旋转升空类、火箭类、吐珠类、线香类、小礼花类、烟雾类、造型玩具类、炮竹类、摩擦炮类、组合烟花类、礼花弹类。
国税发[1993]153号国家税务总局关于印发《消费税征收范围注释》的通知
汽油是指用原油或其他原料加工生产的辛烷值不小于66的可用作汽油发动机燃料的各种轻质油。含铅汽油是指铅含量每升超过0.013克的汽油。汽油分为车用汽油和航空汽油。
以汽油、汽油组分调和生产的甲醇汽油、乙醇汽油也属于本税目征收范围。
柴油是指用原油或其他原料加工生产的倾点或凝点在-50至30的可用作柴油发动机燃料的各种轻质油和以柴油组分为主、经调和精制可用作柴油发动机燃料的非标油。
以柴油、柴油组分调和生产的生物柴油也属于本税目征收范围。
1.石脑油又叫化工轻油,是以原油或其他原料加工生产的用于化工原料的轻质油。
2.石脑油的征收范围包括除汽油、柴油、航空煤油、溶剂油以外的各种轻质油。非标汽油、重整生成油、拔头油、戊烷原料油、轻裂解料(减压柴油VGO和常压柴油AGO)、重裂解料、加氢裂化尾油、芳烃抽余油均属轻质油,属于石脑油征收范围。
3.纳税人以原油或其他原料生产加工的在常温常压条件下(25℃/一个标准大气压)呈液态状(沥青除外)的产品,按以下原则划分是否征收消费税:产品符合石脑油征收规定的,按相应的石脑油的规定征收消费税;
4.“其他原料”是指除原油以外可用于生产加工成品油的各种原料。
溶剂油是用原油或其他原料加工生产的用于涂料、油漆、食用油、印刷油墨、皮革、农药、橡胶、化妆品生产和机械清洗、胶粘行业的轻质油。
航空煤油也叫喷气燃料,是用原油或其他原料加工生产的用作喷气发动机和喷气推进系统燃料的各种轻质油。
润滑油是用原油或其他原料加工生产的用于内燃机、机械加工过程的润滑产品。润滑油分为矿物性润滑油、植物性润滑油、动物性润滑油和化工原料合成润滑油。
润滑油的征收范围包括矿物性润滑油、矿物性润滑油基础油、植物性润滑油、动物性润滑油和化工原料合成润滑油。以植物性、动物性和矿物性基础油(或矿物性润滑油)混合掺配而成的“混合性”润滑油,不论矿物性基础油(或矿物性润滑油)所占比例高低,均属润滑油的征收范围。
燃料油也称重油、渣油,是用原油或其他原料加工生产,主要用作电厂发电、锅炉用燃料、加热炉燃料、冶金和其他工业炉燃料。腊油、船用重油、常压重油、减压重油、180CTS燃料油、7号燃料油、糠醛油、工业燃料、4-6号燃料油等油品的主要用途是作为燃料燃烧,属于燃料油征收范围。
财政部 国家税务总局关于提高成品油消费税税率的通知(财税〔2008〕167号)
国家税务总局关于消费税有关政策问题的公告(国家税务总局公告2012年第47号)
国家税务总局关于消费税有关政策问题补充规定的公告(国家税务总局公告2013年第50号)
(一)轻便摩托车:最大设计车速不超过50公里/小时、发动机气缸总工作容积不超过50毫升的两轮机动车。
(二)摩托车:最大设计车速超过50公里/小时、发动机气缸总工作容积超过50毫升、空车质量不超过400公斤(带驾驶室的正三轮车及特种车的空车质量不受此限)的两轮和三轮机动车。
(1)普通车:骑式车架,双人座垫,轮辋基本直径不小于304毫米,适应在公路或城市道路上行驶的摩托车。
(2)微型车:坐式或骑式车架,单人或双人座垫,轮辋基本直径不大于254毫米,适应在公路或城市道路上行驶的摩托车。
(3)越野车:骑式车架,宽型方向把,越野型轮胎,剩余垂直轮隙及离地间隙大,适应在非公路地区行驶的摩托车。
(4)普通赛车:骑式车架,狭型方向把,座垫偏后,装有大功率高转速发动机,在专用跑道上比赛车速的一种摩托车。
(5)微型赛车:坐式或骑式车架,轮辋基本直径不大于254毫米,装有大功率高转速发动机,在专用跑道上比赛车速的一种摩托车。
(6)越野赛车:具有越野性能,装有大功率发动机,用于非公路地区比赛车速的一种摩托车。
(7)特种车:一种经过改装之后用于完成特定任务的两轮摩托车。如开道车。
2.边三轮车:在两轮车的一侧装有边车的三轮摩托车。
(1)普通边三轮车:具有边三轮车结构,用于载运乘员或货物的摩托车。
(2)特种边三轮车:装有专用设备,用于完成特定任务的边三轮车。如警车、消防车。
3.正三轮车:装有与前轮对称分布的两个后轮和固定车厢的三轮摩托车。
(1)普通正三轮车:具有正三轮车结构,用于载运乘员或货物的摩托车。如客车、货车。
(2)特种正三轮车:装有专用设备,用于完成特定任务的正三轮车。如容罐车、自卸车、冷藏车。
国税发[1993]153号国家税务总局关于印发《消费税征收范围注释》的通知
汽车是指由动力驱动,具有四个或四个以上车轮的非轨道承载的车辆。
本税目征收范围包括含驾驶员座位在内最多不超过9个座位(含)的,在设计和技术特性上用于载运乘客和货物的各类乘用车和含驾驶员座位在内的座位数在10至23座(含23座) 的在设计和技术特性上用于载运乘客和货物的各类中轻型商用客车。
用排气量小于1.5升(含)的乘用车底盘(车架)改装、改制的车辆属于乘用车征收范围。用排气量大于1.5升的乘用车底盘(车架)或用中轻型商用客车底盘(车架)改装、改制的车辆属于中轻型商用客车征收范围。
含驾驶员人数(额定载客)为区间值的(如8-10人;17-26人)小汽车,按其区间值下限人数确定征收范围。
财税[2006]33号关于调整和完善消费税政策的通知
高尔夫球及球具是指从事高尔夫球运动所需的各种专用装备,包括高尔夫球、高尔夫球杆及高尔夫球包(袋)等。
高尔夫球是指重量不超过45.93克、直径不超过42.67毫米的高尔夫球运动比赛、练习用球;高尔夫球杆是指被设计用来打高尔夫球的工具,由杆头、杆身和握把三部分组成;高尔夫球包(袋)是指专用于盛装高尔夫球及球杆的包(袋)。
本税目征收范围包括高尔夫球、高尔夫球杆、高尔夫球包(袋)。高尔夫球杆的杆头、杆身和握把属于本税目的征收范围。
财税[2006]33号关于调整和完善消费税政策的通知
高档手表是指销售价格(不含增值税)每只在10000元(含)以上的各类手表。
财税[2006]33号关于调整和完善消费税政策的通知
游艇是指长度大于8米小于90米,船体由玻璃钢、钢、铝合金、塑料等多种材料制作,可以在水上移动的水上浮载体。按照动力划分,游艇分为无动力艇、帆艇和机动艇。
本税目征收范围包括艇身长度大于8米(含)小于90米(含),内置发动机,可以在水上移动,一般为私人或团体购置,主要用于水上运动和休闲娱乐等非牟利活动的各类机动艇。
财税[2006]33号关于调整和完善消费税政策的通知
木制一次性筷子,又称卫生筷子,是指以木材为原料经过锯段、浸泡、旋切、刨切、烘干、筛选、打磨、倒角、包装等环节加工而成的各类一次性使用的筷子。
本税目征收范围包括各种规格的木制一次性筷子。未经打磨、倒角的木制一次性筷子属于本税目征税范围。
财税[2006]33号关于调整和完善消费税政策的通知
实木地板是指以木材为原料,经锯割、干燥、刨光、截断、开榫、涂漆等工序加工而成的块状或条状的地面装饰材料。实木地板按生产工艺不同,可分为独板(块)实木地板、实木指接地板、实木复合地板三类;按表面处理状态不同,可分为未涂饰地板(白坯板、素板)和漆饰地板两类。
本税目征收范围包括各类规格的实木地板、实木指接地板、实木复合地板及用于装饰墙壁、天棚的侧端面为榫、槽的实木装饰板。未经涂饰的素板属于本税目征税范围。
财税[2006]33号关于调整和完善消费税政策的通知
实木复合地板是以木材为原料,通过一定的工艺将木材刨切加工成单板(刨切薄木)或旋切加工成单板,然后将多层单板经过胶压复合等工艺生产的实木地板。目前,实木复合地板主要为三层实木复合地板和多层实木复合地板。
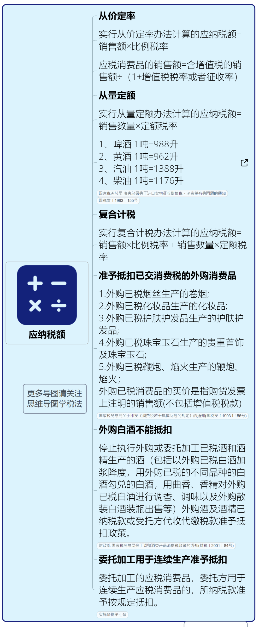
对无汞原电池、金属氢化物镍蓄电池(又称“氢镍蓄电池”或“镍氢蓄电池”)、锂原电池、锂离子蓄电池、太阳能电池、燃料电池和全钒液流电池免征消费税。
2015年12月31日前对铅蓄电池缓征消费税:自2016年1月1日起,对铅蓄电池按4%税率征收消费税。
电池,是一种将化学能、光能等直接转换为电能的装置,一般由电极、电解质、容器、极端,通常还有隔离层组成的基本功能单元,以及用一个或多个基本功能单元装配成的电池组。范围包括:原电池、蓄电池、燃料电池、太阳能电池和其他电池。
原电池又称一次电池,是按不可以充电设计的电池。按照电极所含的活性物质分类,原电池包括锌原电池、锂原电池和其他原电池。
1.锌原电池。以锌做负极的原电池,包括锌二氧化锰原电池、碱性锌二氧化锰原电池、锌氧原电池(又称“锌空气原电池”)、锌氧化银原电池(又称“锌银原电池”)、锌氧化汞原电池(又称“汞电池”、“氧化汞原电池”)等。
2.锂原电池。以锂做负极的原电池,包括锂二氧化锰原电池、锂亚硫酰氯原电池、锂二硫化铁原电池、锂二氧化硫原电池、锂氧原电池(又称“锂空气原电池”)、锂氟化碳原电池等。
3.其他原电池。指锌原电池、锂原电池以外的原电池。
原电池又可分为无汞原电池和含汞原电池。汞含量低于电池重量的0.0001%(扣式电池按0.0005%)的原电池为无汞原电池:其他原电池为含汞原电池。
蓄电池又称二次电池,是按可充电、重复使用设计的电池:包括酸性蓄电池、碱性或其他非酸性蓄电池、氧化还原液流蓄电池和其他蓄电池。
1.酸性蓄电池。一种含酸性电解质的蓄电池,包括铅蓄电池(又称“铅酸蓄电池”)等。
铅蓄电池,指含以稀硫酸为主电解质、二氧化铅正极和铅负极的蓄电池。
2.碱性或其他非酸性蓄电池。一种含碱性或其他非酸性电解质的蓄电池,包括金属锂蓄电池、锂离子蓄电池、金属氢化物镍蓄电池(又称“氢镍蓄电池”或“镍氢蓄电池”)、镉镍蓄电池、铁镍蓄电池、锌氧化银蓄电池(又称“锌银蓄电池”)、碱性锌二氧化锰蓄电池(又称“可充碱性锌二氧化锰电池”)、锌氧蓄电池(又称“锌空气蓄电池”)、锂氧蓄电池(又称“锂空气蓄电池”)等。
3.氧化还原液流电池。一种通过正负极电解液中不同价态离子的电化学反应来实现电能和化学能互相转化的储能装置,目前主要包括全钒液流电池。全钒液流电池是通过正负极电解液中不同价态钒离子的电化学反应来实现电能和化学能互相转化的储能装置。
燃料电池,指通过一个电化学过程,将连续供应的反应物和氧化剂的化学能直接转换为电能的电化学发电装置。
太阳能电池,是将太阳光能转换成电能的装置,包括晶体硅太阳能电池、薄膜太阳能电池、化合物半导体太阳能电池等,但不包括用于太阳能发电储能用的蓄电池。
除原电池、蓄电池、燃料电池、太阳能电池以外的电池。
涂料是指涂于物体表面能形成具有保护、装饰或特殊性能的固态涂膜的一类液体或固体材料之总称。
涂料由主要成膜物质、次要成膜物质等构成。按主要成膜物质涂料可分为油脂类、天然树脂类、酚醛树脂类、沥青类、醇酸树脂类、氨基树脂类、硝基类、过滤乙烯树脂类、烯类树脂类、丙烯酸酯类树脂类、聚酯树脂类、环氧树脂类、聚氨酯树脂类、元素有机类、橡胶类、纤维素类、其他成膜物类等。
对施工状态下挥发性有机物(Volatile OrganicCompounds,VOC)含量低于420克/升(含)的涂料免征消费税。
扫一扫,打开该文章