财税法规
税收法规
税收征收管理
增值税
消费税
出口退(免)税
营业税
资源税
车辆购置税
企业所得税
个人所得税
土地增值税
印花税
房产税
城镇土地使用税
车船税
契税
耕地占用税
船舶吨税
烟叶税
城建税与教育费附加
税收条约
环境保护税
政府性基金、费
江苏税务
地方财税法规
江苏财税法规
江苏无锡财税法规
北京财税法规
天津财税法规
上海财税法规
重庆财税法规
浙江财税法规
安徽财税法规
福建财税法规
广东财税法规
广西财税法规
海南财税法规
云南财税法规
贵州财税法规
江西财税法规
湖南财税法规
湖北财税法规
四川财税法规
西藏财税法规
河南财税法规
山东财税法规
河北财税法规
山西财税法规
陕西财税法规
甘肃财税法规
宁夏财税法规
青海财税法规
新疆财税法规
吉林财税法规
黑龙江财税法规
辽宁财税法规
内蒙古财税法规
财务与会计法规
会计行政管理
企业会计准则
企业会计准则
企业会计准则应用指南
企业会计准则讲解
企业会计准则解释与解答
企业会计准则实施问答
企业会计准则应用案例
会计处理规定
证监部门会计监管规则
交易所会计监管动态
企业会计准则实务问答
企业会计准则会计科目与主要账务处理
企业会计准则其他
小企业会计准则
政府会计准则制度
政府会计准则
政府会计准则应用指南
政府会计准则制度解释
政府会计准则应用案例
政府会计实施问答
关于应收款项的会计处理
关于预付款项的会计处理
关于存货的会计处理
关于投资的会计处理
关于固定资产的会计处理
关于无形资产的会计处理
关于公共基础设施的会计处理
关于应付职工薪酬的会计处理
关于净资产及预算结余的会计处理
关于收入的会计处理
关于预算管理一体化的会计处理
其他会计处理
政府会计制度
政府会计准则其他
财政总会计制度
事业单位会计准则
非营利组织会计制度
会计制度与2006年前会计准则
特定组织与项目会计核算规定
可持续信息披露准则
可持续披露准则
可持续披露准则应用指南
管理会计
代理记账
财务管理
国际会计准则
注册会计师法规
执业准则
执业准则应用指南
审计指引
职业道德守则
审计准则问题解答
地方注协专家提示与业务指引
会计师事务所管理
会计信息质量检查
证监部门审计监管指引与会计风险监管提示
注册会计师其他
注册税务师法规
涉税专业服务基本准则
税务师执业规范
职业道德、质量控制、程序指引
纳税申报代理类业务指引
一般税务咨询类业务指引
专业税务顾问类业务指引
税收策划类业务指引
涉税鉴证类业务指引
纳税情况审查类业务指引
其他税务事项代理类业务指引
税务师事务所管理
税务师其他
资产评估师法规
资产评估执业准则
资产评估指南
资产评估指导意见
资产评估操作指引
资产评估专家指引
资产评估其他法规
内部审计法规
内部审计准则
内部审计实务指南
内部审计其他
国家审计法规
内部控制法规
内部控制基本规范
内部控制应用指引
内部控制评价指引
内部控制审计指引
内部控制操作指南
内部控制相关问题解释
其他内部控制法规
行政事业单位内部控制
财政法规
海关法规
国有资产管理法规
外汇管理法规
金融证券法规
金融监管法规
金融监管法规
人民银行法规
外汇交易与银行同业拆借中心
银行间交易商协会
证券法规
证监会
上交所
深交所
北交所
股转系统
证券登记结算公司
上期所
商品交易所
中金所
证券投资基金业协会
证券业协会
中上协
期货业协会
商务发改工信科技法规
市场监督管理法规
人社医保自规住建法规
国务院经济法规
税收专题法规
增值税专题法规
消费税专题法规
营业税专题法规
资源税专题法规
车辆购置税专题法规
企业所得税专题法规
个人所得税专题法规
土地增值税专题法规
印花税专题法规
房产税专题法规
车船税专题法规
契税专题法规
城镇土地使用税专题法规
耕地占用税
城建税与教育费附加专题法规
进出口税收专题法规
外资企业税收专题
税收协定专题法规
综合税收法规专题
公司破产重整专题法规
税收征收管理专题法规
外汇管理专题法规
其他专题法规
司法及单行法律专题法规
法院
检察院
刑法与刑事诉讼法(经济)
民法典与民事诉讼法
民法典
公司法
破产法
其他法律法规
其他法律
其他法规
法律法规征求意见稿
商务发改工信科技法规
8x9ymxkc3boq
全文有效
2025-02-28
2025-02-28
1fd8w6csqavrn
关于修订《〈内地与澳门关于建立更紧密经贸关系的  安排〉服务贸易协议》的协议二
   发布时间:2024-10-10   
 

为进一步提高《〈内地与澳门关于建立更紧密经贸关系的安排〉服务贸易协议》(以下简称《服务贸易协议》)的水平,深化内地与澳门特别行政区(以下简称“双方”)服务贸易自由化,加强双方经贸交流与合作,双方决定,在二〇一九年十一月二十日在澳门特别行政区(以下简称“澳门”)签署的《关于修订〈《内地与澳门关于建立更紧密经贸关系的安排》服务贸易协议〉的协议》(以下简称《修订协议》)的基础上,对二〇一五年十一月二十八日在澳门签署的《服务贸易协议》进一步作出如下修订:

 

一、对《服务贸易协议》正文部分进一步修订如下:

1.在《服务贸易协议》第三章(义务及规定)下新增第七条(本地规制),其内容为:

 

“第七条 本地规制

 

一、双方重申遵守各自在世界贸易组织《服务贸易总协定》第6条下的承诺。

二、一方在世界贸易组织《服务贸易总协定》下就服务贸易本地规制所作的承诺,纳入本协议并构成本协议的一部分。

三、第二款所指的承诺,包括:

(一)就内地而言,载于世界贸易组织GATS/SC/135/Suppl.1号文件的承诺;

(二)双方将来在世界贸易组织《服务贸易总协定》下就服务贸易本地规制作出的承诺。”

2.在《服务贸易协议》第七章(投资便利化)第十二条(投资便利化)新增:

“三、支持在粤港澳大湾区珠三角九市注册的澳资企业,选择香港、澳门为仲裁地。

四、支持粤港澳大湾区试点城市注册的澳资企业,在不违反国家法律强制性规定且不损害社会公共利益的前提下,协议选择使用香港、澳门法律为合同适用法。

五、以企业白名单方式,对符合条件的澳门‘科技企业认证计划’企业在内地视同与高新技术企业除税收优惠外的同等待遇。”

3.《服务贸易协议》第三章至第八章中的第七条至第十四条依序重新编号为第八条至第十五条。重新编号后的第十三条(投资便利化)第一款第(一)项内的“第九条”修订为“第十条”。

 

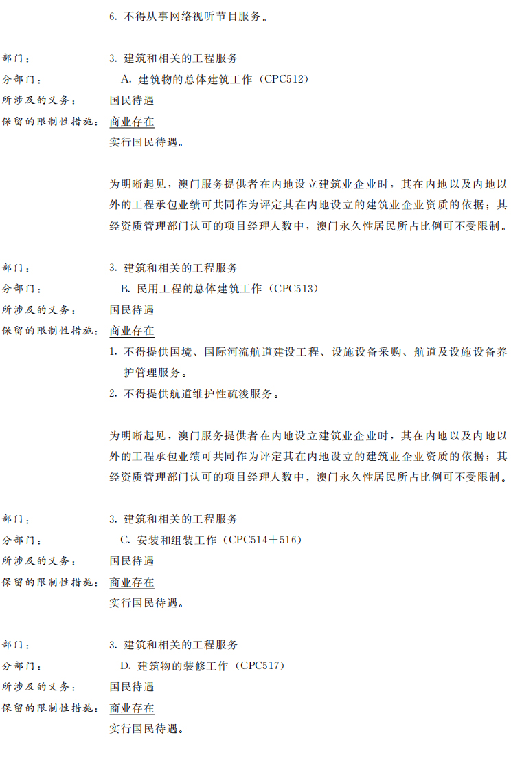
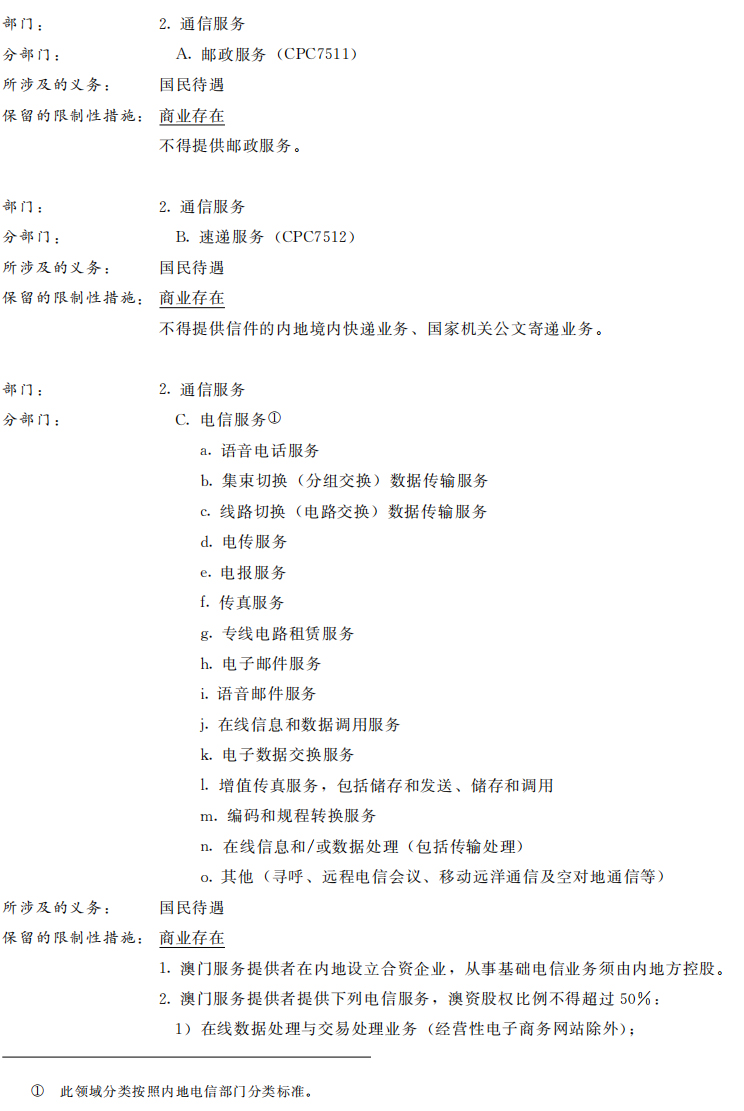
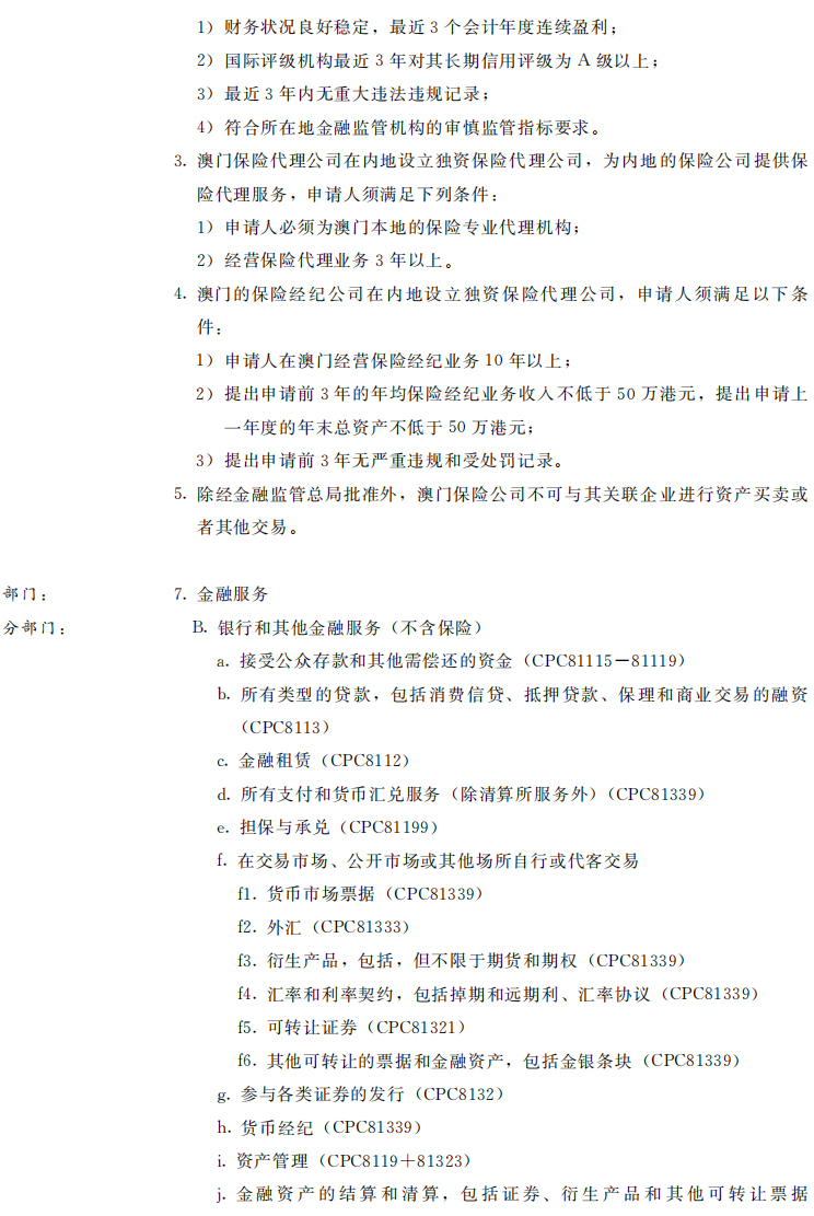
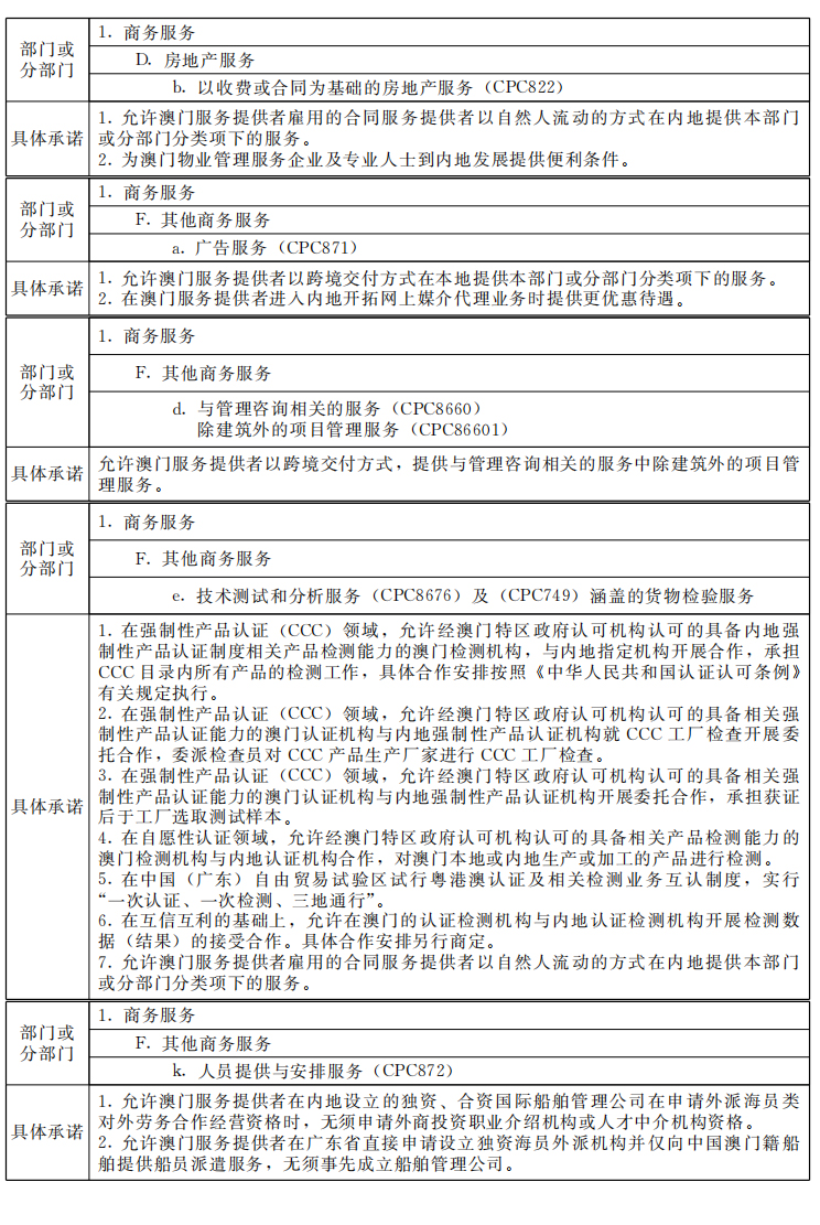
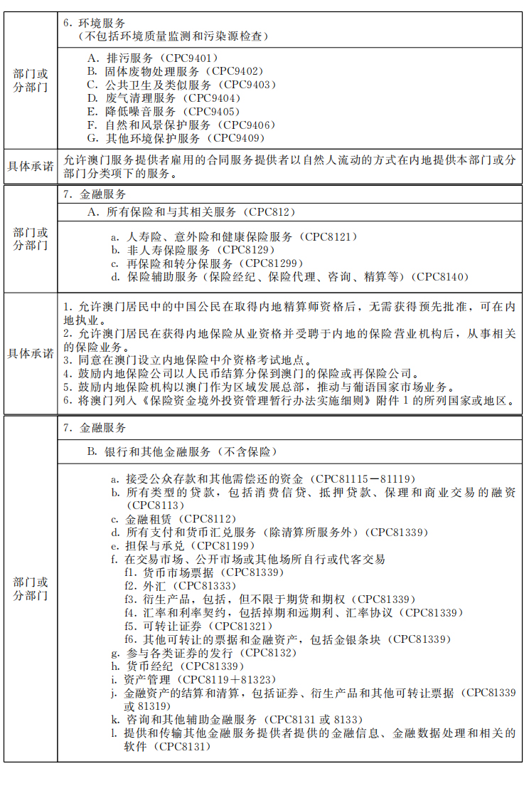
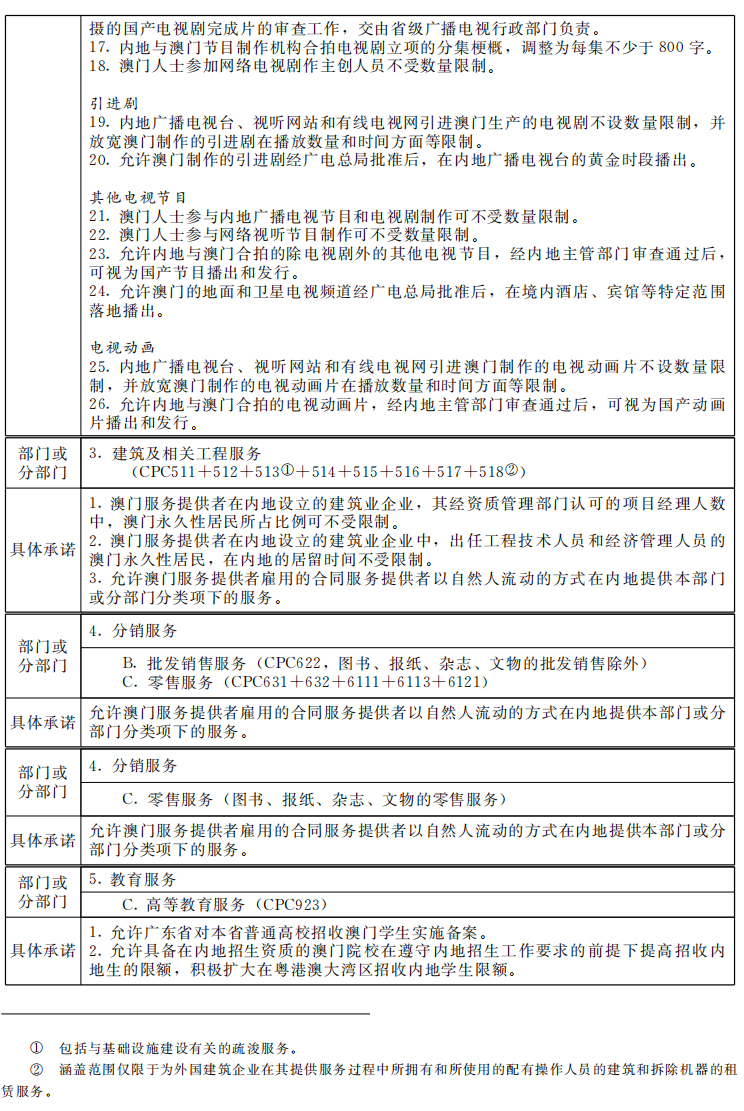
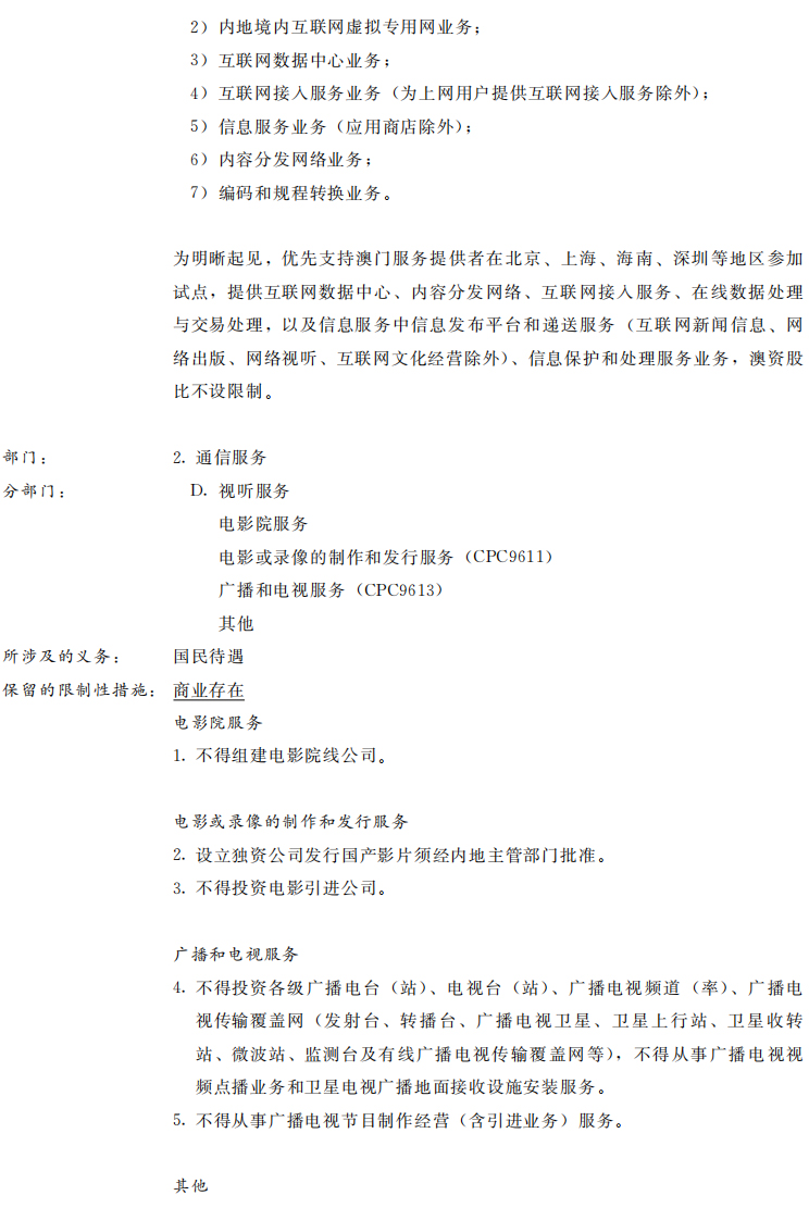
二、在《服务贸易协议》和《修订协议》的基础上进一步扩大内地对澳门服务领域开放,对《服务贸易协议》附件1《内地向澳门开放服务贸易的具体承诺》表1《对商业存在保留的限制性措施(负面清单)》进行缩减和修订,经进一步修订内容详见本协议附件表1。在跨境服务领域内地对澳门增加新的开放措施,对《服务贸易协议》附件1表2《跨境服务开放措施(正面清单)》的进一步修订内容详见本协议附件表2。本协议附件表1和表2分别取代经《修订协议》修订的《服务贸易协议》附件1表1和表2。

 

三、对《服务贸易协议》附件3《关于“服务提供者”定义及相关规定》的修订如下:

1.第三条第(一)2款“在澳门从事实质性商业经营”后新增脚注2,其内容为:

提供教育服务的澳门服务提供者,倘为非以盈利为目的的社团,则无从事实质性商业经营要求。”

2.原脚注2至脚注5依序重新编号为脚注3至脚注6。

3.第三条第(一)2款第(2)项(年限)的第一段及第二段修订为:

“澳门服务提供者应已在澳门登记并从事实质性商业经营,其中:

提供建筑及相关工程服务的澳门服务提供者,应已在澳门登记并从事实质性商业经营5年以上(含5年);”

经本条第2款重新编号后的脚注3则予以保留。

4.第三条第(一)2款第(2)项(年限)的第三段予以删除。

5.第六条第(一)1款第(3)项修订为:

“澳门服务提供者最近在澳门的公司年报或经审计的财务报表(如本附件第三条规定的从事实质性商业经营年限适用,则应提供相应年期的文件资料);”

6.第六条第(一)1款第(5)项修订为:

“澳门服务提供者最近所得补充税申报表或职业税收益申报表及缴税证明的副本;在亏损的情况下,澳门服务提供者仍应提供有关所得补充税申报表或职业税收益申报表及所得补充税收益评定通知书M/5或职业税收益评定通知书M/16副本(如本附件第三条规定的从事实质性商业经营年限适用,则应提供相应年期的文件资料);”

7.新增第九条,其内容为:

“九、澳门服务提供者可以澳门经济及科技发展局和内地审核机关指定的电子方式,提交本附件第六条、第七条规定的文件资料和自然人身份证明的复印件。”

8.附件中关于“经济局”的表述统一调整为“经济及科技发展局”。

 

四、为明晰起见,《服务贸易协议》中未被本协议修订的条款仍然有效并继续实施,而其他条款将按原有条款继续实施直至本协议实施为止。

 

本协议自双方代表正式签署之日起生效,自二〇二五年三月一日起实施。本协议以中文书就,一式两份。本协议附件构成本协议的组成部分。

 

本协议于二〇二四年十月十日在澳门签署。

 

中华人民共和国
商务部国际贸易谈判副代表

中华人民共和国
澳门特别行政区经济财政司司长

李詠箑

李伟农

 

________________________________________________

① 内地系指中华人民共和国的全部关税领土。

 

 

 

 

 

 

 

 

 

 

 

 

 

 

 

 

 

 

 

 

 

 

 

 

 

 

 

 

 

 

 

 

 

 

 

 

扫一扫,打开该文章

相关文章 查看更多>>
【打印】      【关闭】
版权所有:天赋长江(无锡)税务师事务所
地址:江苏省江阴市长江路169号汇富广场22楼
电话:0510-86855000 邮箱:tfcj@tfcjtax.com
苏ICP备05004909 苏B2-20040047