为进一步提高《〈内地与香港关于建立更紧密经贸关系的安排〉服务贸易协议》(以下简称《服务贸易协议》)的水平,深化内地①与香港特别行政区(以下简称“双方”)服务贸易自由化,加强双方经贸交流与合作,双方决定,在二〇一九年十一月二十一日在香港特别行政区(以下简称“香港”)签署的《关于修订〈《内地与香港关于建立更紧密经贸关系的安排》服务贸易协议〉的协议》(以下简称《修订协议》)的基础上,对二〇一五年十一月二十七日在香港签署的《服务贸易协议》进一步作出如下修订:
一、对《服务贸易协议》正文部分进一步修订如下:
1.在《服务贸易协议》第三章(义务及规定)下新增第七条(本地规制),其内容为:
“第七条 本地规制
一、双方重申遵守各自在世界贸易组织《服务贸易总协定》第6条下的承诺。
二、一方在世界贸易组织《服务贸易总协定》下就服务贸易本地规制所作的承诺,纳入本协议并构成本协议的一部分。
三、第二款所指的承诺,包括:
(一)就内地而言,载于世界贸易组织GATS/SC/135/Suppl.1号文件的承诺;
(二)就香港而言,载于世界贸易组织GATS/SC/39/Suppl.4号文件的承诺;及
(三)一方将来在世界贸易组织《服务贸易总协定》下就服务贸易本地规制作出的承诺。”
2.在《服务贸易协议》第七章(投资便利化)第十二条(投资便利化)新增:
“三、支持在粤港澳大湾区珠三角九市注册的港资企业,选择香港、澳门为仲裁地。
四、支持粤港澳大湾区试点城市注册的港资企业,在不违反国家法律强制性规定且不损害社会公共利益的前提下,协议选择使用香港、澳门法律为合同适用法。”
3.《服务贸易协议》第三章至第八章中的第七条至第十四条依序重新编号为第八条至第十五条。重新编号后的第十三条(投资便利化)第一款第(一)项内的“第九条”修订为“第十条”。
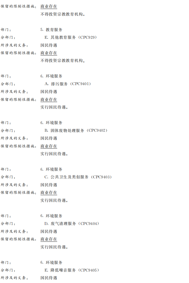
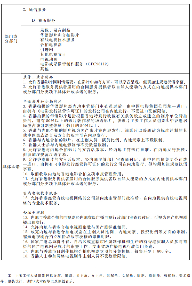
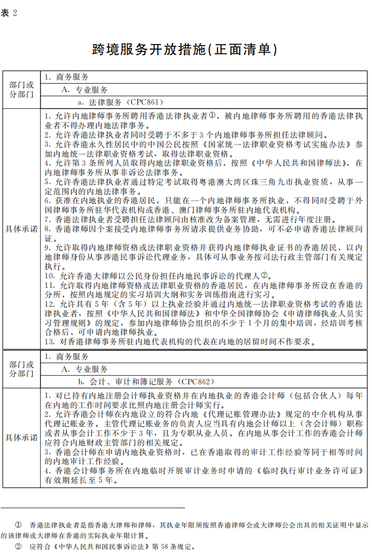
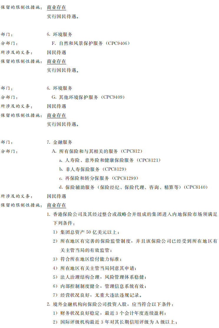
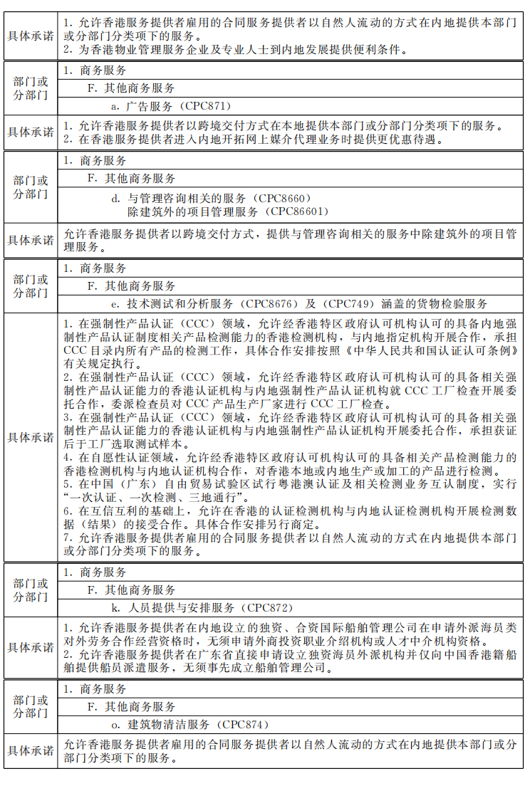
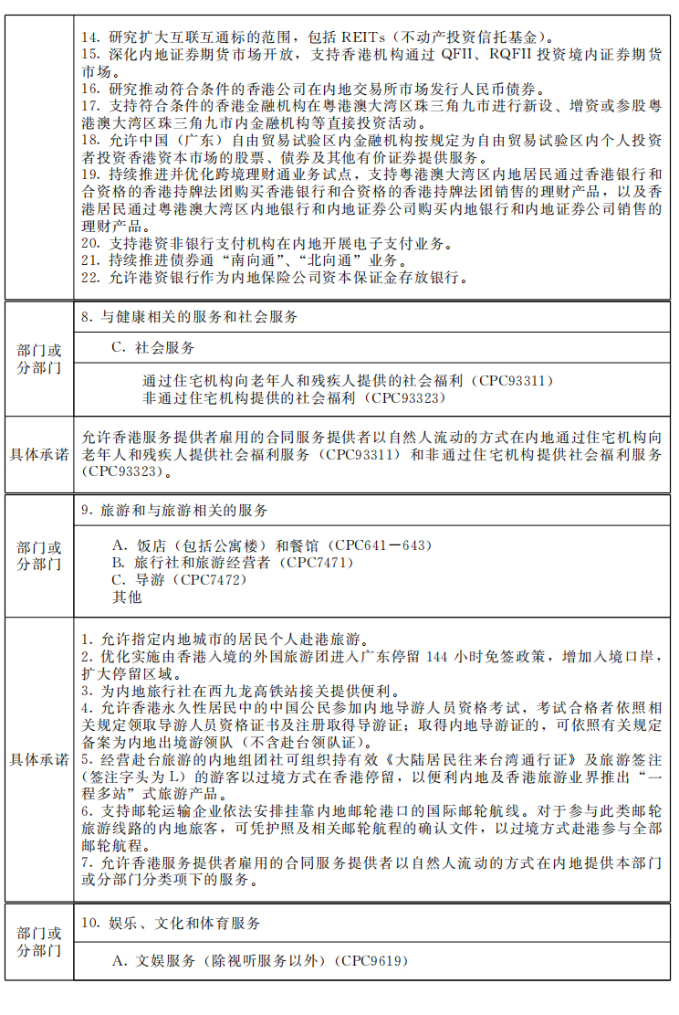
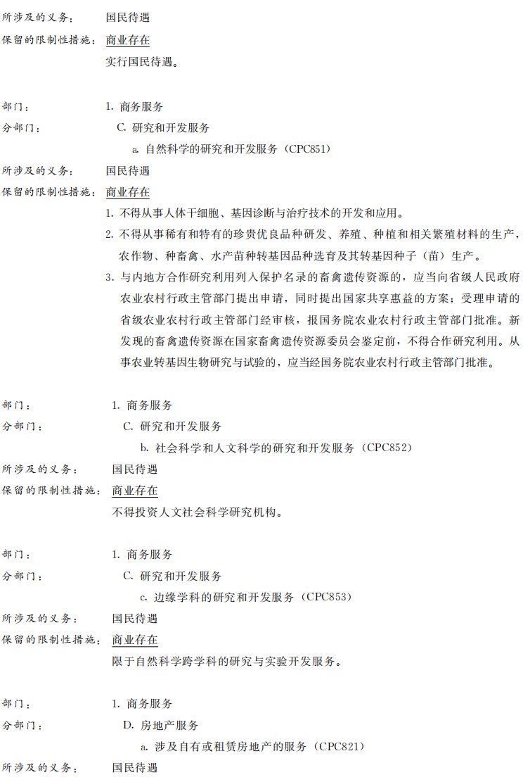
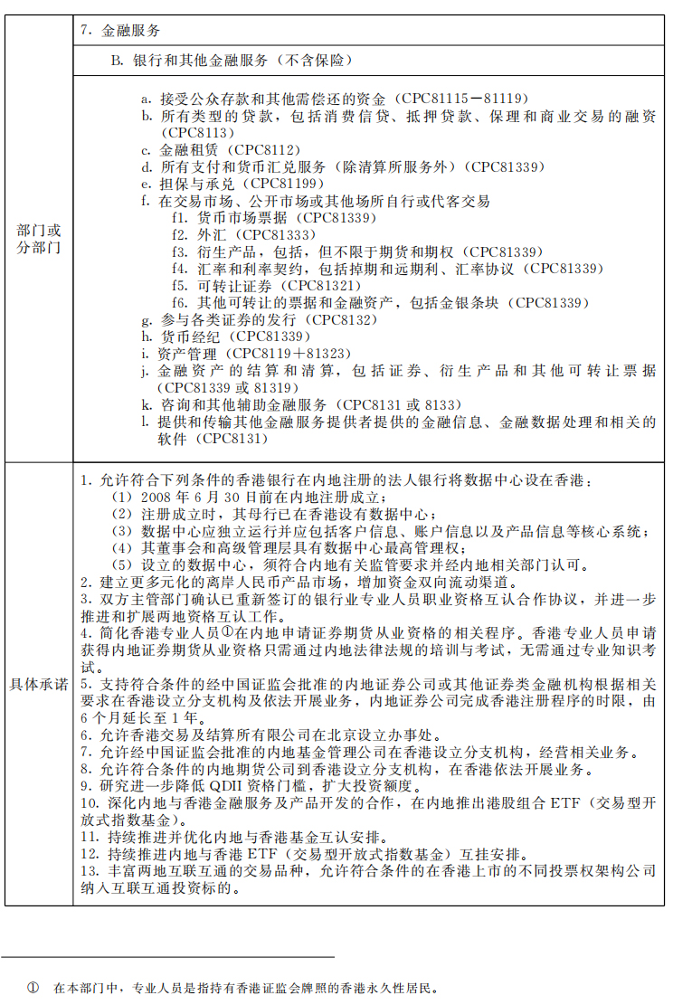
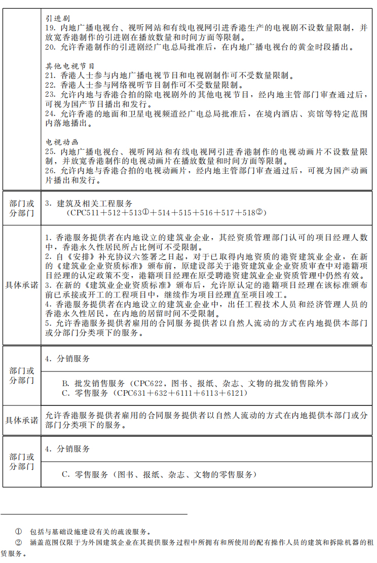
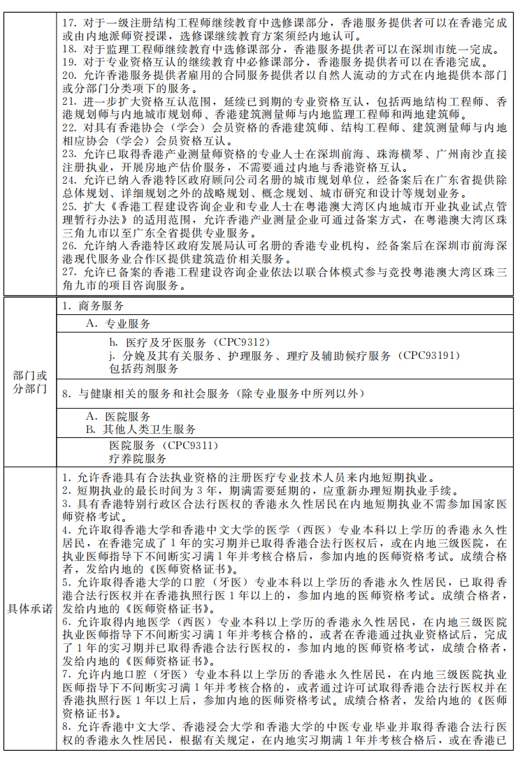
二、在《服务贸易协议》和《修订协议》的基础上进一步扩大内地对香港服务领域开放,对《服务贸易协议》附件1《内地向香港开放服务贸易的具体承诺》表1《对商业存在保留的限制性措施(负面清单)》进行缩减和修订,经进一步修订内容详见本协议附件表1。在跨境服务领域内地对香港增加新的开放措施,对《服务贸易协议》附件1表2《跨境服务开放措施(正面清单)》的进一步修订内容详见本协议附件表2。本协议附件表1和表2分别取代经《修订协议》修订的《服务贸易协议》附件1表1和表2。
三、对《服务贸易协议》附件3《关于“服务提供者”定义及相关规定》的修订如下:
1.第三条第(一)2款“在香港从事实质性商业经营。”后新增脚注2,其内容为:
“②提供教育服务的香港服务提供者,倘为非盈利为目的的实体,则无从事实质性商业经营要求。”
2.原脚注2至脚注5依序重新编号为脚注3至脚注6。
3.第三条第(一)2款第(2)项(年限)的第一段及第二段修订为:
“香港服务提供者应已在香港注册或登记设立并从事实质性商业经营③,其中:
提供建筑及相关工程服务的香港服务提供者,应已在香港注册或登记设立并从事实质性商业经营5年以上(含5年);”
经本条第2款重新编号后的脚注3则予以保留。
4.第三条第(一)2款第(2)项(年限)的第三段予以删除。
5.第六条第(一)1款第(3)项修订为:
“香港服务提供者最近在香港的公司年报或经审计的财务报表(如本附件第三条规定的从事实质性商业经营年限适用,则应提供相应年期的文件资料);”
6.第六条第(一)1款第(5)项修订为:
“香港服务提供者最近利得税报税表和评税及缴纳税款通知书的副本;在亏损的情况下,香港服务提供者须提供香港特别行政区政府有关部门关于其亏损情况的证明文件(如本附件第三条规定的从事实质性商业经营年限适用,则应提供相应年期的文件资料);”
7.新增第九条,其内容为:
“九、香港服务提供者可以工业贸易署和内地审核机关指定的电子方式,提交本附件第六条、第七条规定的文件资料和自然人身份证明的复印件。”
四、为明晰起见,《服务贸易协议》中未被本协议修订的条款仍然有效并继续实施,而其他条款将按原有条款继续实施直至本协议实施为止。
本协议自双方代表正式签署之日起生效,自二〇二五年三月一日起实施。本协议以中文书就,一式两份。本协议附件构成本协议的组成部分。
本协议于二〇二四年十月九日在香港签署。
中华人民共和国 |
中华人民共和国 |
李詠箑 |
陈茂波 |
_________________________________________________
① 内地系指中华人民共和国的全部关税领土。