2025年7月23日,财政部会计司发布《2024年度企业会计准则实施情况分析报告》(以下简称分析报告),该报告包括2024年各地财政厅(局)、财政部各地监管局、各地注册会计师协会提交的本地区企业会计准则执行情况、上市公司2024年公开披露的年报分析工作以及2024年有关监管部门反映的会计准则实施监管问题,在上述工作基础上,财政部会计司组织专门力量开展了进一步汇总分析,通过系统梳理、总结、提炼准则实施情况与执行问题,研究形成《分析报告》。
本文分为上下两期,本期为上期,主要介绍长期资产、非金融资产减值、金融工具以及长期股权投资、企业合并及合并财务报表等18个准则相关实施问题。下期内容主要介绍收入、租赁、股份支付、政府补助以及递延所得税等15个具体准则实施问题。
01
分析报告的定位和特点
《分析报告》是财政部落实财会监督、服务经济高质量发展的关键举措,旨在推动准则统一应用,为宏观决策和市场监管提供可靠信息支撑。该分析报告的定位是对准则实施易错点进行提示提醒,对正确做法进行讲解分析,以推动更好理解和运用准则。企业需将其作为“合规自查手册”,事务所则需将其作为审计重点的“风向标”。该报告的发布,对于企业提升会计信息披露质量、会计师事务所精准识别和应对审计风险起到了积极的作用。
《分析报告》将大部分实施问题以带有具体场景的“微案例”形式予以举例说明,并根据准则规定作出针对性分析和正确做法提示,从而对实务界进行普遍性的提示和指导。
02
监管趋势
在《分析报告》的基础上,财政部门后续将加强分类施策,加强准则实施指导和强化准则实施监管;加强协同配合,建立健全常态化的问题收集和利用机制;加强准则宣贯,加强准则宣贯培训,引导企业准确把握准则要求,促进企业会计准则有效实施。
03
分析报告的具体内容
该报告关注了多项准则实施重点,共涉及33个具体问题,具体如下:

另外,我们结合近年财政部发布的年报通知中涉及的准则实施问题分布情况进行分析,对准则理解和执行不到位的问题涉及领域相对比较集中,如长期股权投资、企业合并及合并报表相关问题、金融工具、收入以及资产减值等相关问题,具体如下:

注1:关于年报通知,自2020年以来,财政部、国务院国资委、金融监管总局(原银保监会)和证监会连续5年联合发布了“关于严格执行企业会计准则切实做好企业年报工作的通知”。
注2:其他准则实施问题主要包括股份支付、政府补助、借款费用、递延所得税、会计政策变更、权益性交易等相关问题。
一
长期资产准则相关实施问题。

1.固定资产准则相关实施问题。
一是未将已达到预定可使用状态的在建工程及时转为固定资产。例如,有的企业的工程项目已建成并投入使用,已达到预定可使用状态,仅以未办理竣工决算手续为由,仍将其作为在建工程核算,未及时转为固定资产并计提折旧。
根据固定资产准则等有关规定,对于已达到预定可使用状态但尚未办理竣工决算的固定资产,应当按照估计价值确定其成本,并计提折旧;待办理竣工决算后,再按实际成本调整原来的暂估价值,但不需要调整原已计提的折旧额。企业应恰当评估在建工程是否已达到预定可使用状态,准确判断将在建工程转为固定资产的时点。
致同提示
1、根据《企业会计准则第17号——借款费用》第十三条 购建或者生产符合资本化条件的资产达到预定可使用或者可销售状态,可从下列几个方面进行判断:
(一)符合资本化条件的资产的实体建造(包括安装)或者生产工作已经全部完成或者实质上已经完成。
(二)所购建或者生产的符合资本化条件的资产与设计要求、合同规定或者生产要求相符或者基本相符,即使有极个别与设计、合同或者生产要求不相符的地方,也不影响其正常使用或者销售。
(三)继续发生在所购建或生产的符合资本化条件的资产上的支出金额很少或者几乎不再发生。购建或者生产符合资本化条件的资产需要试生产或者试运行的,在试生产结果表明资产能够正常生产出合格产品、或者试运行结果表明资产能够正常运转或者营业时,应当认为该资产已经达到预定可使用或者可销售状态。
2、根据《企业会计准则应用指南汇编2024》“第十七章借款费用”相关规定,购建或者生产符合资本化条件的资产达到预定可使用或者可销售状态时,借款费用应当停止资本化。

二是固定资产的折旧计提不准确。例如,有的企业对厂房、办公楼等固定资产长期不计提折旧;有的企业设定的固定资产折旧年限远高于资产正常使用寿命;有的企业随意调整固定资产的折旧年限。
根据固定资产准则等有关规定,企业通常应当对所有固定资产计提折旧。企业应当根据与固定资产有关的经济利益的预期消耗方式等实际情况合理确定固定资产折旧方法、预计净残值和使用寿命,除有确凿证据表明经济利益的预期消耗方式发生了重大变化,或者取得了新的信息、积累了更多的经验,能够更准确地反映企业的财务状况和经营成果,否则不得随意变更。
致同提示
关于固定资产的折旧计提不准确,实务中可能还包括:(1)折旧方法选择不当,如没有根据固定资产的实际使用情况和经济利益预期实现方式选择合适的折旧方法;(2)随意变更折旧方法,如直线法变更为加速折旧法等;(3)对已提足折旧仍使用的资产继续计提折旧,或对报废资产未停止折旧。
三是固定资产核算存在简单错误。例如,有的企业购买的机器设备符合固定资产的定义和确认条件,但将相关支出确认为管理费用;有的企业从小规模纳税人处购入设备作为固定资产,取得不允许抵扣进项税额的增值税普通发票,仍以扣除进项税额后的金额作为固定资产的入账价值;有的企业采用分期付款方式购买固定资产,合同中规定的付款期限较长,超过了正常信用条件,该合同实质上具有融资性质,但企业直接以各期付款额之和确定固定资产成本,而未以各期付款额的现值之和为基础确定。
致同提示
关于固定资产核算存在简单错误,实务中可能还包括:
(1)对于盘盈的固定资产,应作为前期差错处理,并通过“以前年度损益调整”科目核算,有些企业可能直接将盘盈的固定资产计入当期营业外收入,或者按照错误的价值入账;
(2)关于企业外购的房屋建筑物,实际支付的价款中包括土地以及建筑物的价值,应当对支付的价款按照合理的方法在土地和地上建筑物之间进行分配,确实无法合理分配的,应当全部作为固定资产核算。实务中,有的企业为简化处理不进行分配,直接将整体价款计入固定资产。有的企业未采用独立的市场评估价、公允价值比例或面积比例等客观标准,而是凭经验或主观判断划分土地与建筑物的价值,导致分配结果与实际价值偏差较大,未考虑资产实际状况,如建筑物新旧程度、土地位置溢价等。
2.无形资产准则相关实施问题。
一是土地使用权的会计处理不正确。例如,有的非房地产开发企业购置土地使用权并将其用于自行建造生产经营用房屋,将取得土地使用权发生的相关支出计入在建工程,而未单独作为无形资产核算。
根据无形资产准则等有关规定,非房地产开发企业取得的土地使用权通常应当确认为无形资产,在将土地使用权用于自行开发建造厂房等地上建筑物时,相关的土地使用权与建筑物应当分别进行处理,土地使用权的账面价值不与地上建筑物合并计算其成本,而仍作为无形资产进行核算。
致同提示
关于土地使用权的会计处理不正确,实务中可能还包括企业混淆不同用途土地使用权的会计处理:
(1)将用于出租或资本增值的土地使用权(应作为投资性房地产)错误计入无形资产;
(2)房地产开发企业将用于建造出售商品房的土地使用权(应计入存货)错误确认为无形资产。
二是研发支出归集以及资本化时点不准确。例如,有的企业将非研发性质的支出(如行政管理部门人员工资等)计入研发费用;有的企业对处于开发阶段的内部研究开发项目,人为调节研发支出资本化的开始或结束时点,如在技术方案未通过可行性验证的情况下,即认定已满足“技术可行性”的资本化条件,将本应费用化的研发支出予以资本化。
根据无形资产准则等有关规定,企业应当准确归集研发支出,正确区分内部研究开发项目的研究阶段与开发阶段,恰当判断开发阶段有关支出的资本化时点。企业内部研究开发项目开发阶段的支出,同时满足下列条件的,才能确认为无形资产:完成该无形资产以使其能够使用或出售在技术上具有可行性;具有完成该无形资产并使用或出售的意图;无形资产产生经济利益的方式,包括能够证明运用该无形资产生产的产品存在市场或无形资产自身存在市场,无形资产将在内部使用的,应当证明其有用性;有足够的技术、财务资源和其他资源支持,以完成该无形资产的开发,并有能力使用或出售该无形资产;归属于该无形资产开发阶段的支出能够可靠地计量。
致同提示
实务中,有的企业对研发支出资本化会计政策的披露照搬会计准则的原则性规定,未根据自身行业和研发项目特征进行个性化披露,无法让报表使用者了解公司研发流程及其主要阶段的特点和区分标准。根据《企业会计准则应用指南汇编2024》“第一章 基本准则”相关规定,对于某些复杂的信息,如交易本身较为复杂或者会计处理较为复杂,但其与使用者的经济决策相关的,企业就应当在财务报告中予以充分披露。
二
非金融资产减值相关实施问题。

1.存货跌价准备的会计处理不正确。
例如,有的企业持有的产成品存货因已过时或消费者偏好改变而基本失去市场需求,或者市场价格持续下跌且在可预见的未来无回升希望,此时通常表明存货的可变现净值已明显低于存货成本,但企业未对其计提存货跌价准备;有的企业为执行销售合同而持有一批存货,在资产负债表日持有存货的数量多于销售合同订购数量,且合同价格与一般销售价格之间存在明显差异,但企业在资产负债表日未针对有销售合同约定和无销售合同约定的存货分别确定其可变现净值。
根据存货准则等有关规定,企业应当在资产负债表日确定存货的可变现净值,存货成本高于其可变现净值的,应当计提存货跌价准备。企业在确定存货的可变现净值时,关键问题是确定估计售价,其中为执行销售合同或者劳务合同而持有的存货,其可变现净值应当以合同价格为基础计算;企业持有存货的数量多于销售合同订购数量的,超出部分的存货的可变现净值应当以一般销售价格为基础计算。
致同提示
1、《企业会计准则应用指南汇编2024》“第二章存货”企业应当在资产负债表日确定存货的可变现净值。企业确定存货的可变现净值应当以资产负债表日的状况为基础确定,既不能提前确定存货的可变现净值,也不能延后确定存货的可变现净值,并且在每一个资产负债表日都应当重新确定存货的可变现净值。
2、《关于严格执行企业会计准则切实做好企业2023年年报工作的通知》中指出,对于存在活跃市场的大宗商品,资产负债表日至财务报告批准报出日之间的市场价格波动属于资产负债表日后非调整事项,不应予以考虑。
2.未按资产减值准则规定进行减值测试并计提减值准备。
例如,有的企业未对长期闲置的生产设备、长期停工的在建工程等存在减值迹象的长期资产进行减值测试;有的企业的联营企业存在长期亏损、净资产为负数、估值持续下降等情况,该项长期股权投资的账面价值已显著高于享有被投资单位所有者权益账面价值的份额,但企业未对相关长期股权投资进行减值测试;有的企业持有的固定资产连续多年存在减值迹象,但企业从未对其进行减值测试并计提减值准备,导致在处置时确认大额固定资产处置损失。
根据资产减值准则等有关规定,企业应当在资产负债表日结合外部信息来源和内部信息来源两方面,判断有关资产是否存在可能发生减值的迹象,如果存在减值迹象的,应当在资产负债表日进行减值测试,估计资产的可收回金额。如果减值测试表明资产的可收回金额低于其账面价值,企业应当将资产的账面价值减记至可收回金额,减记的金额确认为资产减值损失,计入当期损益,同时计提相应的资产减值准备。
致同提示
1、根据《企业会计准则第8号——资产减值》第二条规定,资产减值,是指资产的可收回金额低于其账面价值。
资产可收回金额低于账面价值的,应当计提减值准备。资产的可收回金额应当根据资产的公允价值减去处置费用后的净额与资产预计未来现金流量的现值两者之间较高者确定。
2、企业下列非流动资产的减值,应当按照《企业会计准则应用指南汇编2024》“第九章 资产减值”进行会计处理:对子公司、联营企业和合营企业的长期股权投资,采用成本模式进行后续计量的投资性房地产,固定资产,使用权资产,生产性生物资产,无形资产,商誉,探明石油天然气矿区权益和井及相关设施等。
3、根据2023年07月10日财政部发布的《资产减值准则实施问答》,联营企业股价出现明显下跌且在年末远低于联营企业净资产的账面价值,表明投资方持有的对联营企业的长期股权投资存在减值迹象,投资方应当对该项长期股权投资估计可收回金额,可收回金额应当根据该项长期股权投资的公允价值减去处置费用后的净额与该项长期股权投资预计未来现金流量的现值两者之间较高者确定,而不应直接采用被投资单位股价计算得出。
4、根据财政部等四部委发布《关于严格执行企业会计准则 切实做好企业2024年年报工作的通知》,企业应当按照《企业会计准则第1号——存货》(财会〔2006〕3号)、《企业会计准则第8号——资产减值》(财会〔2006〕3号)等相关规定,根据资产负债表日已经存在且能够取得的可靠信息,对存货跌价准备、长期资产(如投资性房地产、固定资产、使用权资产、长期股权投资等)减值准备进行判断和会计处理,合理确定关键参数,正确确定存货的可变现净值或估计长期资产的可收回金额,充分、及时计提减值并披露与减值相关的重要信息;估计可收回金额时通常不应使用重置成本法。
3.与商誉相关的资产组或者资产组组合的认定或商誉的重新分摊不恰当。
例如,有的企业同时收购两家从事不同业务、属于不同经营分部的子公司,企业将这两家子公司认定为一个与商誉相关的资产组组合,并在购买日合并计算收购两家子公司形成的商誉,将商誉全部分摊至该大于经营分部的资产组组合,后续在此基础上对商誉进行减值测试;有的企业在不同年度先后收购两家位于不同国家的子公司,在完成对新子公司的收购后,两家子公司分别属于不同的经营分部,财务、经营管理及资产组产生现金流量的方式相互独立,也无其他证据表明企业因重组等原因改变了其报告结构,企业仅以新收购子公司能从原收购子公司的协同效应中受益为由,将原收购子公司产生的商誉在原资产组及新收购子公司构成的资产组组合中重新分摊。
根据资产减值准则等有关规定,因企业合并形成的商誉,应当结合与其相关的资产组或者资产组组合进行减值测试,相关的资产组或者资产组组合应当是能够从企业合并的协同效应中受益的资产组或者资产组组合,且不应当大于按照分部报告准则、《企业会计准则解释第3号》第八项等规定所确定的经营分部。因企业合并形成的商誉的账面价值,应当自购买日起按照合理的方法分摊至相关的资产组或者资产组组合,相关资产组或者资产组组合一经确定不得随意变更,除非企业因重组等原因改变了其报告结构,从而影响到已分摊商誉的一个或者若干个资产组或者资产组组合构成的,才能按照合理的方法,将商誉重新分摊至受影响的资产组或者资产组组合。
致同提示
1、由于商誉难以独立产生现金流量,应当结合与其相关的资产组或者资产组组合进行减值测试。为了进行资产减值测试,因企业合并形成的商誉的账面价值,应当自购买日起按照合理的方法分摊至相关的资产组(购买方预计受益于企业合并的协同效应的资产组,可以包括购买方原有业务中的资产组);难以分摊至相关的资产组的,应当将其分摊至相关的资产组组合。分摊商誉的资产组应当代表企业基于内部管理目的对商誉进行监控的最低水平,并且不应大于按《企业会计准则第35号——分部报告》所确定的报告分部,该报告分部是指《企业会计准则解释第3号》(财会〔2009〕8号)第八项所规定的经营分部。需要说明的是,一个会计核算主体并不简单等同于一个资产组。
2、企业合并所形成的商誉,至少应当在每年年度终了进行减值测试。
4.资产组减值损失的分摊方法不正确。
例如,有的企业在对包含商誉的资产组进行减值测试时,将计算得出的资产组减值损失抵减分摊至该资产组的商誉全部账面价值后仍有余额,企业将剩余减值损失按照资产组内除商誉之外其他各项资产的公允价值(而非账面价值)所占比重进行分摊,按比例抵减其他各项资产的账面价值,且未考虑抵减后各资产的账面价值是否不低于各单项资产的公允价值减去处置费用后的净额、预计未来现金流量的现值和零三者之中的最高者,导致资产组中除商誉之外的其他各项资产确认的减值损失不准确。
根据资产减值准则等有关规定,包含商誉的相关资产组或者资产组组合存在减值损失的,减值损失金额应当先抵减分摊至资产组或者资产组组合中商誉的账面价值,再根据资产组或者资产组组合中除商誉之外的其他各项资产的账面价值所占比重,按比例抵减其他各项资产的账面价值。以上资产账面价值的抵减,应当作为各单项资产(包括商誉)的减值损失处理,计入当期损益。抵减后的各资产的账面价值不得低于下列三者之中最高者:该资产的公允价值减去处置费用后的净额(如可确定的)、该资产预计未来现金流量的现值(如可确定的)和零。因此而导致的未能分摊的减值损失金额,应当按照相关资产组或者资产组组合中其他各项资产的账面价值所占比重进行分摊。
致同提示
会计准则明确规定资产组减值损失应先抵减商誉账面价值,剩余部分按照资产组或者资产组组合中除商誉之外的其他各项资产的账面价值所占比重,按比例抵减其他各项资产的账面价值。
实务中,有企业为避免商誉全额减值,先将减值损失分摊至固定资产、无形资产等,剩余金额才冲减商誉,导致商誉减值被低估。
三
金融工具准则相关实施问题。

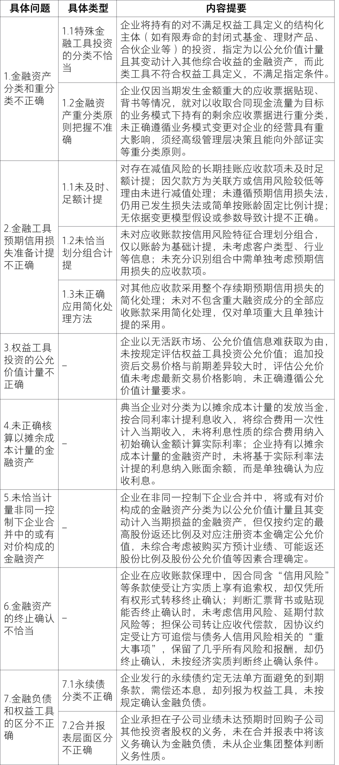
1.金融资产分类和重分类不正确。
一是特殊金融工具投资的分类不恰当。例如,有的企业将其持有的对不满足权益工具定义的结构化主体(如属于有限寿命工具的封闭式基金、理财产品、合伙企业等)的投资,指定为以公允价值计量且其变动计入其他综合收益的金融资产。
根据金融工具确认计量准则等有关规定,初始确认时,企业可以将非交易性权益工具投资指定为以公允价值计量且其变动计入其他综合收益的金融资产,此处的“权益工具”应当满足金融工具列报准则关于权益工具的定义。上述情形中的有限寿命特殊金融工具包含交付现金或其他金融资产给其他方的合同义务,不符合权益工具的定义。因此,企业持有的此类特殊金融工具投资不符合指定为以公允价值计量且其变动计入其他综合收益的金融资产的条件。
二是对金融资产重分类原则把握不准确。例如,有的企业在对以收取合同现金流量为目标的业务模式下持有的应收票据进行后续计量时,仅简单根据当期发生金额重大的应收票据贴现、背书等情况即对在前述业务模式下持有的剩余应收票据进行重分类。
根据金融工具确认计量准则等有关规定,金融资产的分类一经确定,不得随意变更,仅在企业改变其管理金融资产的业务模式时,应按照准则规定对所有受影响的相关金融资产进行重分类。企业管理金融资产业务模式的变更对企业的经营具有重大影响,须由企业的高级管理层进行决策,并能够向外部各方证实。因此,企业不应仅因当期发生金额重大的应收票据贴现、背书即对原业务模式下持有的剩余应收票据进行重分类,但企业在评估应收票据的业务模式时,应当考虑此前贴现、背书等相关情况。
致同提示
1、特殊金融工具投资的分类不恰当
《企业会计准则应用指南汇编2024》“第二十二章金融工具确认和计量”(四)金融资产分类的特殊规定:对于符合金融负债定义、但按照第三十八章金融工具列报被分类为权益工具的可回售工具(如可随时赎回的开放式基金份额)和发行方仅在清算时才有义务向另一方按比例交付其净资产的金融工具(如属于有限寿命工具的封闭式基金、理财产品的份额或信托计划等寿命固定的结构化主体的份额)等特殊金融工具,因其从发行方的角度而言并不符合权益工具的定义,只是按照第三十八章金融工具列报作为权益工具列报,因此,从投资方的角度而言,其持有的此类特殊金融工具投资不符合指定为以公允价值计量且其变动计入其他综合收益的金融资产的条件。
指定为FVOCI(权益工具)需要同时满足两个条件:
(1)非交易性。“非交易性”即不是“交易性”的,即不是主要为了近期出售或回购;没有客观证据表明近期实际存在短期获利模式;不属于衍生工具。例如为了维持良好商业关系的投资惯例(为获取非合同利益);购买分类为权益工具的永续债券;处于分步收购(至重大影响)的中间阶段的股权投资等,都是“非交易性”的。
(2)属于“权益工具投资”。对于工具发行方来说,满足《企业会计准则第37号——金融工具列报》(CAS37)中权益工具定义的工具,即不包括符合金融负债定义但是被分类为权益工具的特殊金融工具(如可回售工具和发行方仅在清算时才有义务向另一方按比例交付其净资产的金融工具)。
例如,某些开放式基金(或可随时回售的“权益”,持有人可将基金份额回售给基金,该基金份额并不符合权益工具的定义,只是按照金融工具列报准则符合列报为权益工具条件的可回售工具。再如,约定了固定期限的合伙企业、封闭式基金、理财产品的份额、信托计划等寿命固定的结构化主体的份额(发行方本身是有限寿命主体),产生合同义务的清算确定将会发生并且不受发行方的控制,或者发生与否取决于该工具的持有方,均不符合权益工具的定义。
同样,优先股协议条款较为复杂,往往存在嵌入衍生条款以及固定股息率的强制分红、强制赎回等条款,导致从发行方角度优先股并非整体满足权益工具定义,相应地从投资方角度不满足指定为“其他权益工具投资”的条件。
对于从集团合并层面整体来看具有控制、共同控制或重大影响的权益工具投资,应在合并报表层面统一按权益法核算(除非是通过风险投资机构、共同基金、信托公司或包括投连险基金在内的类似主体间接持有的部分)联营企业或合营企业投资,按合并报表编制原则核算子公司投资。
2、对金融资产重分类原则把握不准确
《企业会计准则应用指南汇编2024》“第二十二章金融工具确认和计量”指出,企业管理金融资产业务模式的变更是一种极其少见的情形,只有当企业开始或终止某项对其经营影响重大的活动时(例如当企业收购、处置或终止某一业务线时),其管理金融资产的业务模式才会发生变更。
在以收取合同现金流量为目标的业务模式下,如果企业在金融资产到期日前出售金融资产,即使与信用风险管理活动无关,在出售只是偶然发生(即使价值重大),或者单独及汇总而言出售的价值非常小(即使频繁发生)的情况下,企业管理相关金融资产的业务模式仍然可能是以收取合同现金流量为目标。
因此企业不应仅因当期发生金额重大的应收票据贴现、背书即对原业务模式下持有的剩余应收票据进行重分类。但对于后续取得的应收票据的业务模式评估,须考虑此前的贴现、背书情况,分析企业计划管理新取得应收票据是否仍为收取合同现金流量为目标,是否应细化管理组合。
2.金融工具预期信用损失准备计提不正确。
一是未及时、足额计提预期信用损失准备。例如,有的企业对预计无法全额收回、存在减值风险的长期挂账的应收款项,未及时、足额计提预期信用损失准备;有的企业仅因欠款方为关联方或以信用风险较低为由,未对相关应收款项进行减值会计处理并确认损失准备;有的企业未遵循预期信用损失法的相关要求,对应收账款和其他应收款等金融资产仍采用已发生损失法,或在未考虑历史经验和前瞻性信息的情况下简单按照账龄采用固定比例计提损失准备;有的企业在缺乏合理且有依据的信息的情况下,不恰当地变更预期信用损失模型相关假设或参数,导致损失准备计提不正确。
根据金融工具确认计量准则等有关规定,企业应当以预期信用损失为基础,对分类为以摊余成本计量和以公允价值计量且其变动计入其他综合收益的金融资产、租赁应收款、合同资产等进行减值会计处理并确认损失准备;企业应当在每个资产负债表日评估相关金融工具的信用风险自初始确认后是否显著增加,并按照信用风险自初始确认后已显著增加或未显著增加的情形分别计量其损失准备、确认预期信用损失及其变动;企业计量预期信用损失的方法应当反映在资产负债表日无须付出不必要的额外成本或努力即可获得的有关过去事项、当前状况以及未来经济状况预测的合理且有依据的信息。因此,企业应当按照准则规定,对应收账款、其他应收款等及时、足额地计提预期信用损失准备,对预期信用损失模型相关假设和参数的调整应当以合理且有依据的信息为基础。
致同提示
根据《企业会计准则第22号——金融工具确认和计量》,企业对预期信用损失的估计,是概率加权的结果,应当始终反映发生信用损失的可能性以及不发生信用损失的可能性(即便最可能发生的结果是不存在任何信用损失),而不是仅对最坏或最好的情形做出估计。
财政部等四部委发布的《关于严格执行企业会计准则切实做好企业2024年年报工作的通知》规定,企业应当以预期信用损失为基础对以摊余成本计量的应收款项、合同资产以及相关贷款承诺、财务担保合同等计提减值准备,不得以其信用风险较低为由不对其计提减值准备。在计量预期信用损失时,企业应当恰当考虑属于合同条款组成部分的信用增级所产生的现金流量。
财政部等四部委发布的《关于严格执行企业会计准则切实做好企业2022年年报工作的通知》规定,企业应当按照金融工具确认计量准则的规定,以预期信用损失为基础对以摊余成本计量的应收账款、其他应收款等进行减值会计处理并确认损失准备,不得以应收账款尚处于信用期内或信用卡年费未逾期等为由不对其确认损失准备。
二是未恰当按照信用风险特征划分组合并以此为基础计提预期信用损失准备。例如,有的企业未对应收账款合理划分组合,而将所有应收账款作为一个组合并以账龄为基础计提预期信用损失准备,未充分考虑客户的类型、所处行业、信用风险等级、历史回款情况等信息,判断客户是否具有共同的信用风险特征;有的企业仅将金额重大、已发生信用减值作为应收款项坏账准备单项计提的标准,未充分识别出组合中与其他客户存在显著不同信用风险特征而需单独考虑预期信用损失的应收款项。
根据金融工具确认计量准则等有关规定,企业在组合基础上对应收款项进行信用风险变化评估,应当以共同风险特征为依据,并持续关注客户信用风险特征的变化,而不仅限于评估应收款项的金额是否重大或者是否已发生信用减值。若某一客户信用风险特征与组合中其他客户显著不同,或该客户信用风险特征发生显著变化,企业不应继续将应收该客户款项纳入原组合计提损失准备。
致同提示
当单项应收账款无法以合理成本评估预期信用损失的信息时,需要依据信用风险特征将应收账款划分为若干组合,在组合基础上计算预期信用损失。此时,应当考虑对客户群体进行恰当的分组,在分组基础上建立减值矩阵(除非根据企业的历史经验,不同细分客户群体发生损失的情况没有显著差异)。
可能采用的共同信用风险特征包括:金融工具类型、信用风险评级、担保物类型、初始确认日期、剩余合同期限、债务人所处行业、债务人所处地理位置等。实务中,常见的确定组合的依据包括:企业类型(如主权信用、国有企业、关联方、海外企业客户等)、客户类型(如销售商品形成的应收账款、提供劳务形成的应收账款等)、信用风险评级(如信用记录良好的客户、其他客户)等。
财政部等四部委发布的《关于严格执行企业会计准则切实做好企业2022年年报工作的通知》中指出,企业在对应收账款的预期信用损失准备进行估计时,应当充分考虑客户的类型、所处行业、信用风险评级、历史回款情况等信息,判断同一账龄组合中的客户是否具有共同的信用风险特征。若某一客户信用风险特征与组合中其他客户显著不同,或该客户信用风险特征发生显著变化,企业不应继续将应收该客户款项纳入原账龄组合计提损失准备。
三是未正确应用预期信用损失计量的简化处理方法。例如,有的企业对其他应收款采用了始终按照整个存续期内预期信用损失的金额计量损失准备的简化处理方法;有的企业未对不包含重大融资成分的全部应收账款采用简化处理方法,而仅对单项金额重大并单独计提坏账准备的应收账款采用简化处理方法。
根据金融工具确认计量准则等有关规定,对于由收入准则规范的交易形成的应收款项和合同资产,其未包含重大融资成分或企业根据收入准则的规定不考虑不超过一年的合同中的融资成分的,企业应当始终按照整个存续期内预期信用损失的金额计量其损失准备;对于包含重大融资成分的应收款项、合同资产和租赁应收款,企业可选择采用简化处理方法计量其损失准备。其他应收款不可适用简化处理方法。
致同提示
根据《企业会计准则第22号——金融工具确认和计量》,出于简化会计处理、兼顾现行实务的考虑,企业无需就金融工具初始确认时的信用风险与资产负债表日的信用风险进行比较分析,应当或可以选择始终按照整个存续期内预期信用损失的金额计量其损失准备的情况如下:

并非所有应收账款、合同资产或租赁应收款均属短期(即,期限足够短从而无需区分12个月预期信用损失和整个存续期预期信用损失),例如,向客户提供延长赊销期的企业的应收账款(如零售商允许其客户在三年内对购买的商品进行支付)。在这种情况下,与12个月预期信用损失相比,确认整个存续期预期信用损失可能会导致确认更多的损失准备。
实务中,从简化处理角度,对于应收票据、应收账款及合同资产,无论是否存在重大融资成分,通常选择适用简化方法,即始终按照相当于整个存续期内预期信用损失的金额计量其损失准备。
可以使用简化方法的范围并不包括其他应收款,因此,其他应收款必须使用三阶段法,即如果该金融工具的信用风险自初始确认后已显著增加,企业应当按照相当于该金融工具整个存续期内预期信用损失的金额计量其损失准备;如果该金融工具的信用风险自初始确认后并未显著增加,企业应当按照相当于该金融工具未来12个月内预期信用损失的金额计量其损失准备。
同样,企业对向其他企业提供的委托贷款、财务担保等进行减值会计处理时,也应将其发生信用减值的过程分为三个阶段。
3.权益工具投资的公允价值计量不正确。
例如,有的企业以无相关活跃市场、公允价值信息无法准确获取等为由,未按照相关规定评估权益工具投资的公允价值;有的企业持有某项权益工具投资,在本年度追加投资(追加投资后对被投资方仍不具有控制、共同控制或重大影响)的交易价格与前期取得投资时的交易价格存在较大差异的情况下,在本年度资产负债表日评估该项权益工具投资的公允价值时未考虑最新交易价格的影响。
根据金融工具确认计量准则等有关规定,企业对权益工具投资应当以公允价值计量,仅在有限情况下,如用以确定公允价值的近期信息不足,或者公允价值的可能估计金额分布范围很广,而成本代表了该范围内对公允价值的最佳估计的,该成本可代表其在该分布范围内对公允价值的恰当估计。企业应当利用初始确认日后可获得的关于被投资方业绩和经营的所有信息,判断成本能否代表公允价值。当成本不能代表公允价值的最佳估计时,企业应当对其公允价值进行估值。权益工具投资存在报价的,企业不应当将成本作为对其公允价值的最佳估计。企业应当按照准则规定,恰当确定权益工具投资的公允价值。
致同提示
根据《企业会计准则第39号——公允价值计量》,公允价值,是指市场参与者在计量日发生的有序交易中,出售一项资产所能收到或者转移一项负债所需支付的价格。即公允价值为“脱手价格”。根据《企业会计准则第22号——金融工具确认和计量》,权益工具投资或合同存在报价的,企业不应当将成本作为对其公允价值的最佳估计。
关于权益工具投资的公允价值计量不正确,实务中问题还包括:
1、实务中,有的企业未严格依据准则对“活跃市场”的定义(如可观察的频繁交易、公开报价等),仅凭管理层主观判断即认定无活跃市场,从而规避公允价值计量。
2、对“成本代表公允价值”的滥用:即使存在近期可比交易或估值技术可获取,企业仍以“信息不足”为由坚持采用成本计量,未充分论证成本为何代表最佳估计。
4.未正确核算以摊余成本计量的金融资产。
例如,有的典当企业对分类为以摊余成本计量的发放当金,按合同利率计提利息收入并将收取的综合费用一次性计入当期收入;有的企业持有以摊余成本计量的金融资产,但未将其基于实际利率法计提的利息纳入金融资产的账面余额,而是单独确认为应收利息。
根据金融工具确认计量准则等有关规定,金融资产的摊余成本应当以该金融资产的初始确认金额经扣除已偿还的本金、加上或减去采用实际利率法形成的累计摊销额并扣除累计计提的损失准备的结果确定;企业应当按照实际利率法确认利息收入。对于以摊余成本计量的发放当金,典当企业应当将属于利息性质的综合费用计入发放当金的初始确认金额,作为计算实际利率的组成部分。企业基于实际利率法计算的金融工具的利息应包含在相应金融工具的账面余额中,“应收利息”科目仅反映相关金融工具已到期可收取但于资产负债表日尚未收到的利息。
致同提示
构成金融工具实际利率组成部分的各项费用包括:①企业形成或取得某项金融资产而收取的必不可少的费用。②企业收取的发放贷款的承诺费用。③企业发行以摊余成本计量的金融负债而支付的必不可少的费用。企业通常应当在金融工具的预计存续期内,对实际利率计算中包括的各项费用、支付或收取的贴息、交易费用及溢价或折价进行摊销。
发放当金收取的综合费用实质为利息性质,应计入发放当金的初始确认金额,作为计算实际利率的组成部分。实务中,金融机构与互联网平台合作发放联合贷款的业务中支付的引流费安排等,可能存在类似情况。
对于应收利息,财政部《关于修订印发2019年度一般企业财务报表格式的通知》及《企业会计准则应用指南汇编2024》“第二十二章金融工具确认和计量”均指出,“应收利息”仅反映相关金融工具已到期可收取但于资产负债表日尚未收到的利息。基于实际利率法计提的金融工具的利息应包含在相应金融工具的账面余额中。
有的企业未将基于实际利率法计提的金融工具的利息包含在相应金融工具的账面余额中(例如货币资金、长期借款、短期借款等),而是错误地计入应收利息或应付利息,并在其他应收款或其他应付款中进行列报。
5.未恰当计量非同一控制下企业合并中的或有对价构成的金融资产。
例如,有的企业在非同一控制下的企业合并中,以向被购买方原股东增发自身股份为对价收购被购买方,被购买方原股东承诺若被购买方的业绩低于承诺水平,将向企业返还最高不超过一定比例的上述增发股份,具体比例根据被购买方的业绩情况确定,该或有对价构成企业的一项金融资产。企业将前述金融资产分类为以公允价值计量且其变动计入当期损益的金融资产,并按照约定的最高股份返还比例及对应的注册资本金确定其公允价值。
根据金融工具确认计量准则等有关规定,企业在非同一控制下的企业合并中确认的或有对价构成金融资产的,该金融资产应当分类为以公允价值计量且其变动计入当期损益的金融资产,并应当根据公允价值计量准则的相关规定,合理确定相关金融资产的公允价值。在上述情形中,企业应当综合考虑被购买方的预计业绩表现、可能返还的股份比例及股份的公允价值等因素,合理确定或有对价相关金融资产的公允价值。
致同提示
根据《企业会计准则第22号——金融工具确认和计量》,企业在非同一控制下的企业合并中确认的或有对价构成金融资产的,该金融资产应当分类为以公允价值计量且其变动计入当期损益的金融资产。企业作为购买方确认的或有对价形成金融负债的,该金融负债应当按照以公允价值计量且其变动计入当期损益进行会计处理。
根据《企业会计准则第39号——公允价值计量》,公允价值,是指市场参与者在计量日发生的有序交易中,出售一项资产所能收到或者转移一项负债所需支付的价格。企业以公允价值计量相关资产或负债,应当考虑该资产或负债的特征。相关资产或负债的特征,是指市场参与者在计量日对该资产或负债进行定价时考虑的特征,包括资产状况及所在位置、对资产出售或者使用的限制等。
值得注意的是,业绩承诺相关的或有对价公允价值的变化,即使发生在购买日后12个月内,也不属于计量期间的调整事项,不应对购买日合并成本及商誉的金额进行调整。
6.金融资产的终止确认不恰当。
例如,有的企业与保理商签订应收账款保理合同,合同中包含“信用风险”等条款导致受让方实质上享有追索权,而企业仅凭相关应收账款的所有权在合同形式上已转移即将其终止确认;有的企业在判断背书或贴现的汇票能否终止确认时,未按规定考虑相关银行承兑汇票和商业承兑汇票的信用风险、延期付款风险等因素;有的担保公司向关联方转让应收代偿款,债权转让协议约定了受让方有权解除协议并向转让方追偿的若干与债务人信用风险相关的“重大事项”,可认定担保公司保留了该应收代偿款所有权上几乎所有风险和报酬,而担保公司仍将其终止确认。
根据金融资产转移准则等有关规定,企业在发生金融资产转移时,应当根据相关合同的经济实质而非仅以合同形式,评估其保留金融资产所有权上的风险和报酬的程度并分别下列情形处理:企业转移了金融资产所有权上几乎所有风险和报酬的,应当终止确认该金融资产,并将转移中产生或保留的权利和义务单独确认为资产或负债;企业保留了金融资产所有权上几乎所有风险和报酬的,应当继续确认该金融资产;企业既没有转移也没有保留金融资产所有权上几乎所有风险和报酬的,应当进一步判断其是否保留了对金融资产的控制(未保留控制的,应当终止确认该金融资产;保留了控制的,应当按照其继续涉入程度继续确认有关金融资产并相应确认相关负债)。企业应当按照准则规定,根据相关合同的经济实质,而非仅以其合同形式,综合判断应收账款保理等金融资产转让是否满足终止确认的条件。
致同提示
1、应收账款的终止确认
根据《企业会计准则第23号——金融资产转移》,企业在发生金融资产转移时,应当评估其保留金融资产所有权上的风险和报酬的程度,企业转移了金融资产所有权上几乎所有风险和报酬的,应当终止确认该金融资产,并将转移中产生或保留的权利和义务单独确认为资产或负债。企业在评估金融资产所有权上风险和报酬的转移程度时,应当比较转移前后其所承担的该金融资产未来净现金流量金额及其时间分布变动的风险。企业承担的金融资产未来净现金流量现值变动的风险没有因转移而发生显著变化的,表明该企业仍保留了金融资产所有权上几乎所有风险和报酬。
分析保理合同时,不能仅凭对所谓核心条款——违约、回售条款等的分析,就得出能否终止确认的结论,而是要详细分析协议的所有条款,考虑这些条款之间的相互影响和综合效果,并关注这些条款背后的商业实质。应收账款保理要实现出表,需要满足众多条件,包括(但不限于):明确并恰当定义“商业纠纷”、“买方信用风险”、“违约事件”或反索/回售条件或事件仅限于商业风险(如商品质量瑕疵)、不涉及逾期罚息(即转移了延迟支付风险)等。
应收账款保理后能否终止确认,应综合考虑转移的应收账款结构(如单笔转让、批量转让、部分转让或循环额度转让等)、转让形式(如转让收取合同现金流量的权利或现金流量过手安排)、保理应收账款的基础特征(如信用风险、延迟支付风险及提前偿还风险特征)等因素,以判断应收账款的所有重大风险是否已经转移。
有的企业作为原始权益人以持有的应收账款作为基础资产,转让给证券公司作为计划管理人设立的资产支持专项计划(ABS),向合格投资者发行资产支持证券募集资金。资产支持专项计划设置优先级和次级份额,企业认购全部次级份额,但未合理判断是否应将该ABS纳入合并财务报表范围。企业应当结合其在该ABS中承担的风险,以及其与管理人各自享有可变回报的情况等,恰当判断是否应将该ABS纳入合并财务报表范围。在判断是否承担了绝大多数的可变回报风险时,企业应综合考虑基础资产应收账款未来的预期信用损失情况,审慎分析次级份额是否实际承担了所有的下行风险,如应收账款的信用风险、延迟支付风险、利率风险等因素。
2、应收票据的终止确认
对于承兑行信用等级不够高的银行承兑汇票以及由企业承兑的商业承兑汇票,资产相关的主要风险为信用风险和延期付款风险。由于我国票据法对追索权进行了明确规定,这类金融资产在贴现、背书或保理后,其所有权相关的上述主要风险并没有转移,相应企业在贴现或背书此类金融资产时不应终止确认。对于承兑行信用等级较高的银行承兑汇票,资产相关的主要风险是利率风险。通常情况下,由于利率风险已随票据的贴现及背书转移,相关票据可以在贴现、背书时予以终止确认。
7.金融负债和权益工具的区分不正确。
一是永续债分类不正确。例如,有的企业在发行永续债时约定了触发永续债到期的条款(其中包括发行企业无法单方面避免且不属于“几乎不具有可能性”的情形),一旦发生前述条款约定的情形,企业将被要求立即偿还永续债本息,即不能无条件地避免交付现金或其他金融资产的合同义务,但企业仍将其列报为权益工具。
根据金融工具列报准则等有关规定,企业应当根据所发行金融工具的合同条款及其所反映的经济实质而非仅以法律形式,结合金融资产、金融负债和权益工具的定义,在初始确认时将该金融工具或其组成部分分类为金融资产、金融负债或权益工具;企业不能无条件地避免以交付现金或其他金融资产来履行一项合同义务的,该合同义务符合金融负债的定义。在上述情形中,企业发行的永续债约定的触发永续债到期的条款使其不能无条件地避免交付现金或其他金融资产的合同义务,企业应将该永续债确认为金融负债。
致同提示
根据《企业会计准则第37号——金融工具列报》,企业应当根据所发行金融工具的合同条款及其所反映的经济实质而非仅以法律形式,结合金融资产、金融负债和权益工具的定义,在初始确认时将该金融工具或其组成部分分类为金融资产、金融负债或权益工具。
或有结算条款指是否通过交付现金或其他金融资产进行结算,或者是否以其他导致该金融工具成为金融负债的方式进行结算,需要由发行方和持有方均不能控制的未来不确定事项的发生或不发生来确定。或有结算条款通常构成合同义务,除非符合准则规定的例外条件:(1)或有结算条款几乎不具有可能性,即相关情形极端罕见、显著异常或几乎不可能发生;(2)只有在发行方清算时,才需以现金、其他金融资产或以其他导致该工具成为金融负债的方式进行结算;(3)按照金融工具列报准则规定分类为权益工具的可回售工具。
《企业会计准则应用指南汇编2024》“第三十八章金融工具列报”补充完善了实务常见的或有事件情形,明确发行人不能控制交叉违约、重大损失、财务指标、处罚或调查、高管诚信、信用等级、股票停牌等情形,且这些情形不是极端罕见、显著异常且几乎不可能发生的情况(从而不能适用或有结算条款的例外情形)。
二是合并财务报表层面金融负债和权益工具区分不正确。例如,有的企业承担了在子公司业绩未达预期时以现金回购子公司其他投资者所持子公司股权的义务,但未在合并财务报表中将其承担的股权回购义务确认为金融负债。
根据金融工具列报准则等有关规定,在合并财务报表中对金融工具进行分类时,企业应当考虑企业集团成员和金融工具的持有方之间达成的所有条款和条件,将企业集团作为一个整体判断其是否因该金融工具承担了交付现金、其他金融资产或以其他导致该工具成为金融负债的方式进行结算的义务。在上述情形中,企业集团作为一个整体承担了以现金回购其子公司其他投资者所持子公司股权的义务,应在合并财务报表中将其确认为金融负债。
致同提示
《企业会计准则第37号——金融工具列报》(2017年修订)第十五条规定:“在合并财务报表中对金融工具(或其组成部分)进行分类时,企业应当考虑企业集团成员和金融工具的持有方之间达成的所有条款和条件。企业集团作为一个整体,因该工具承担了交付现金、其他金融资产或以其他导致该工具成为金融负债的方式进行结算的义务的,该工具在企业集团合并财务报表中应当分类为金融负债。”
须注意,除承担子公司业绩未达预期时回购其他投资者所持子公司股权的义务外,由于将某些可回售工具以及仅在清算时才有义务向另一方按比例交付其净资产的金融工具列报为权益工具而不是金融负债是一个例外,不应当将该例外扩大到发行方母公司合并财务报表中少数股东权益的分类。因此,子公司在个别财务报表中作为权益工具列报的特殊金融工具,在其母公司合并财务报表中对应的少数股东权益部分,应当分类为金融负债。
四
长期股权投资、企业合并及合并财务报表准则相关实施问题。

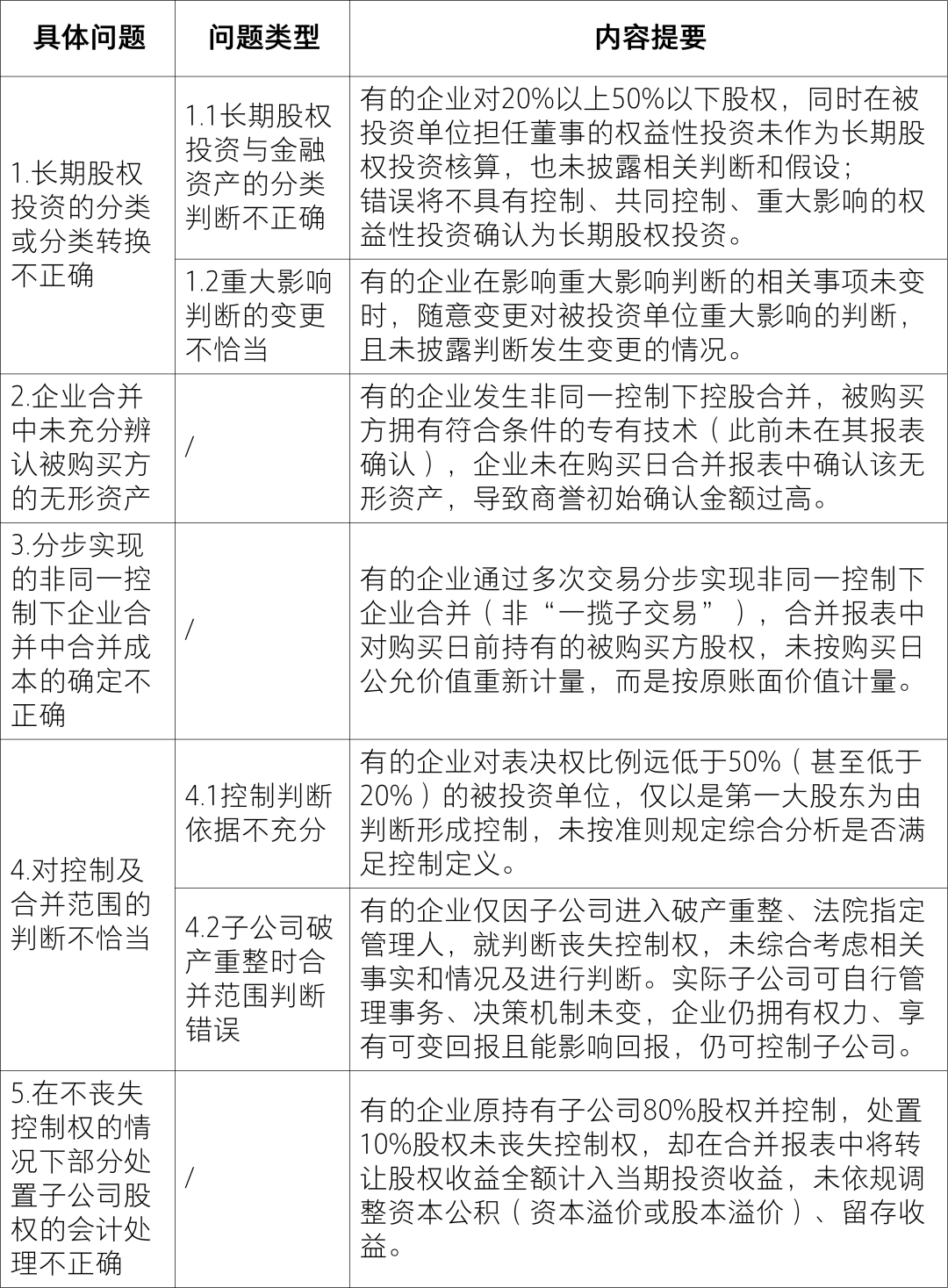
1.长期股权投资的分类或分类转换不正确。
一是对长期股权投资与金融资产的分类判断不正确。例如,有的企业(不属于风险投资机构、共同基金、信托公司或包括投连险基金在内的类似主体)直接持有被投资单位20%以上50%以下股权,其关键管理人员在被投资单位担任董事,且无其他事实或情况表明无法对被投资单位施加重大影响,但企业未将该权益性投资作为长期股权投资核算,而是将其指定为以公允价值计量且其变动计入其他综合收益的金融资产,且未披露相关判断和假设;有的企业将持有的对被投资单位不具有控制、共同控制、重大影响的权益性投资确认为长期股权投资,而未按照金融工具确认计量准则进行核算。
根据长期股权投资准则等有关规定,长期股权投资是指投资方对被投资单位实施控制、重大影响的权益性投资,以及对其合营企业的权益性投资。企业应当综合考虑所有相关事实和情况,根据合并财务报表准则中关于控制的规定、合营安排准则中关于合营企业的规定、长期股权投资准则中关于重大影响的规定等有关要求,恰当判断对被投资单位的权益性投资是否属于长期股权投资,如不属于则应当按照金融工具确认计量准则进行会计处理。
致同提示
1、根据《企业会计准则应用指南汇编2024》“第三章长期股权投资”,重大影响,是指对一个企业的财务和经营政策有参与决策的权力,但并不能够控制或者与其他方一起共同控制这些政策的制定。实务中,较为常见的重大影响体现为在被投资单位的董事会或类似权力机构中派有代表,通过在被投资单位财务和经营决策制定过程中的发言权实施重大影响。投资方直接或通过子公司间接持有被投资单位20%以上但低于50%的表决权时,一般认为对被投资单位具有重大影响,除非有明确的证据表明该种情况下不能参与被投资单位的生产经营决策,不形成重大影响。相反,如果投资方直接或通过子公司间接持有被投资单位20%以下的表决权,一般认为对被投资单位不具有重大影响,除非能够明确证明存在这种影响。
2、根据《企业会计准则应用指南汇编2024》“第三章长期股权投资”,企业通常可以通过下列一种或几种情形来判断是否对被投资单位具有重大影响:
(一)在被投资单位的董事会或类似权力机构中派有代表。在这种情况下,由于在被投资单位的董事会或类似权力机构中派有代表,并相应享有实质性的参与决策权,投资方通过该代表参与被投资单位财务和经营政策的制定,从而可能对被投资单位施加重大影响。
(二)参与被投资单位财务和经营政策制定过程。这种情况下,在制定政策过程中可以为其自身利益提出建议和意见,从而可能对被投资单位施加重大影响。
(三)与被投资单位之间发生重要交易。有关的交易因对被投资单位的日常经营具有重要性,进而一定程度上可能影响到被投资单位的生产经营决策。
(四)向被投资单位派出管理人员。在这种情况下,管理人员有权力主导被投资单位的相关活动,从而可能对被投资单位施加重大影响。
(五)向被投资单位提供关键技术资料。因被投资单位的生产经营需要依赖投资方的技术或技术资料,表明投资方可能对被投资单位施加重大影响。存在上述一种或多种情形并不意味着投资方一定对被投资单位具有重大影响。企业需要综合考虑所有事实和情况来作出恰当的判断。例如,企业不应仅仅以撤回或委派董事、委派监事、增加或减少持有被投资单位的股份等个别事实为依据作出判断。
二是对重大影响判断的变更不恰当。例如,有的企业持有被投资单位约6%股权,以前年度一直将该投资指定为以公允价值计量且其变动计入其他综合收益的金融资产核算,在被投资单位的股权结构、议事决策机制、关键管理人员、董事会成员以及投资方直接及间接持股比例等事项均未发生变化的情况下,企业于2024年判断对被投资单位具有重大影响,将该投资转换为长期股权投资核算,且未披露对重大影响的判断发生变更的有关情况。
根据长期股权投资准则等有关规定,企业应当综合考虑所有事实和情况,正确判断对被投资单位是否具有重大影响,并审慎处理对重大影响判断的变更,只有在取得确凿证据表明投资方对被投资单位由不具有重大影响变更为具有重大影响(或者由具有重大影响变更为不具有重大影响)的情况下,才应当判断发生该变更。
致同提示
《企业会计准则应用指南汇编2024》“第三章 长期股权投资”规定,企业需要综合考虑所有事实和情况来作出恰当的判断。例如,企业不应仅仅以撤回或委派董事、委派监事、增加或减少持有被投资单位的股份等个别事实为依据作出判断。
一般而言,在被投资单位的股权结构以及投资方的持股比例等未发生实质变化的情况下,投资方不应在不同的会计期间,就是否对被投资单位具有重大影响,作出不同的会计判断。
2.企业合并中未充分辨认被购买方的无形资产。
例如,有的企业发生非同一控制下的控股合并交易,被购买方拥有可有效提升购买方市场竞争力的专有技术,该专有技术此前未在被购买方的财务报表中确认为无形资产。尽管该专有技术符合无形资产准则中对于无形资产的界定,且其在购买日的公允价值能够可靠计量,但企业仍未将其在购买日的合并财务报表中确认为无形资产。由于企业在该交易中付出的合并成本远大于其识别出的被购买方可辨认净资产(即未包含该专有技术)的公允价值份额,导致初始确认的商誉金额过高。
根据企业合并准则等有关规定,非同一控制下的企业合并中,购买方在对企业合并中取得的被购买方资产进行初始确认时,应当对被购买方拥有的但在其财务报表中未确认的无形资产进行充分辨认和合理判断,如果符合无形资产准则中对于无形资产的界定且其在购买日的公允价值能够可靠计量,则购买方应当将该无形资产单独予以确认。视合并方式的不同,有关无形资产应当分别在合并财务报表或个别财务报表中确认,对于上述情形中的非同一控制下的控股合并,企业应当将辨认出的无形资产在合并财务报表中予以单独确认。如果未充分辨认被购买方此前未在其财务报表中确认的无形资产,不仅会影响相关可辨认净资产及商誉的初始确认和后续计量,也可能导致财务报表使用者较难理解该项企业合并的交易目的和相关影响。
致同提示
《企业会计准则应用指南汇编2024》“第二十章 企业合并”规定,“非同一控制下的企业合并中,购买方在对企业合并中取得的被购买方资产进行初始确认时,应当对被购买方拥有的、但在其财务报表中未确认的无形资产进行充分辨认和合理判断,满足下列条件之一的,应确认为无形资产:①源于合同性权利或其他法定权利;②能够从被购买方中分离或者划分出来,并能单独或与相关合同、资产和负债一起,用于出售、转移、授予许可、租赁或交换。”
部分公司在非同一控制下企业合并中确认了大额商誉,大额商誉形成的原因之一是公司未能充分识别和确认被购买方拥有的无形资产,导致应确认为无形资产的金额被直接计入商誉。
3.分步实现的非同一控制下企业合并中合并成本的确定不正确。
例如,有的企业通过多次交易分步实现非同一控制下的企业合并(不属于 “一揽子交易”),对于购买日之前持有的被购买方的股权,在合并财务报表中直接按照原账面价值计量,未按照该股权在购买日的公允价值进行重新计量。
根据企业合并准则、合并财务报表准则等有关规定,企业对于通过多次交易分步实现的非同一控制下的企业合并,在合并财务报表中应当对购买日之前持有的被购买方的股权按照该股权在购买日的公允价值进行重新计量,并将其作为合并成本的组成部分。
致同提示
《企业会计准则应用指南汇编2024》“第三十四章合并财务报表”规定,“企业因追加投资等原因能够对非同一控制下的被投资方实施控制的,对于购买日之前持有的被购买方的股权,应当按照该股权在购买日的公允价值进行重新计量;购买日之前持有的被购买方股权被指定为以公允价值计量且其变动计入其他综合收益的金融资产的,公允价值与其账面价值之间的差额计入留存收益,该股权原计入其他综合收益的累计公允价值变动转出至留存收益;购买日之前持有的被购买方的股权作为以公允价值计量且其变动计入当期损益的金融资产或者权益法核算的长期股权投资的,公允价值与其账面价值之间的差额计入当期投资收益;购买日之前持有的被购买方的股权涉及权益法核算下的其他综合收益以及权益法核算下的除净损益、其他综合收益和利润分配外的其他所有者权益变动(以下简称“其他所有者权益变动”)的,与其相关的其他综合收益应当在购买日采用与被投资方直接处置相关资产或负债相同的基础进行会计处理,与其相关的其他所有者权益变动应当转为购买日所属当期投资收益。”
公司通过多次交易分步实现非同一控制下企业合并,投资方个别财务报表从对联营企业的投资转为对子公司的投资;在纳入合并财务报表范围后,在合并财务报表中,合并日前已经持有的采用权益法核算的股权投资,需要按照公允价值进行重新计量,并以此为依据,计算并确认相应投资收益。
4.对控制及合并范围的判断不恰当。
例如,有的企业对被投资单位持有的表决权比例远低于50%(有的甚至低于20%),在无其他证据证明存在控制的情况下,仅以是被投资单位的第一大股东为由,即判断对其形成控制,而未综合分析是否满足控制的定义,判断依据不充分。有的企业的子公司被法院裁定破产重整,法院指定第三方律师事务所为破产管理人,并批准子公司可以在破产管理人的监督下自行管理财产和营业事务,子公司在破产重整期间仍维持原有的营业事务,对营业事务的决策机制未发生改变。预计子公司很可能完成重整,并在重整完成后继续营业。企业仅以子公司进入破产重整程序、法院已指定破产管理人为由,在子公司进入破产重整阶段初期即判断对子公司丧失控制权,不再将子公司纳入合并范围。
根据合并财务报表准则等有关规定,合并财务报表的合并范围应当以控制为基础予以确定,控制是指投资方拥有对被投资方的权力,通过参与被投资方的相关活动而享有可变回报,并且有能力运用对被投资方的权力影响其回报金额。企业应当在综合考虑所有相关事实和情况的基础上判断是否控制被投资方,而不能仅依据个别事实和情况进行判断。上述第一种情形中,企业不应当仅以自身是第一大股东为依据,未根据控制的定义综合判断,即认为对被投资单位具有控制。上述第二种情形中,根据控制的定义进行分析:子公司可以在破产管理人的监督下自行管理财产和营业事务,且预期重整完成后将继续营业,此时法院指定破产管理人行使的监督权仅为保护性权利,子公司的日常经营和决策机制未发生改变,企业对子公司的权力只是在破产重整期间受到了一定范围的暂时性限制,未改变其拥有的实质性权利,企业仍然拥有对子公司的权力;企业在子公司破产重整期间请求获得投资收益分配的限制仅仅是暂时性的,子公司很可能完成重整并在重整完成后继续营业,因此完成破产重整之后企业仍享有子公司的经营业绩和股权价值变动等可变回报,包括享有子公司破产重整期间的经营所得及相关股权价值变动等,且无法排除企业在子公司破产重整期间获得除股利以外的其他可变回报的可能性,可见企业享有子公司可变回报的实质未发生改变;在法院终止重整程序之前,子公司自行管理财产和营业事务的情况下,子公司的相关活动和决策机制未发生实质性改变,企业仍能以主要责任人身份运用对子公司的权力并影响其可变回报。因此,该情形下企业仍可以控制子公司,仅以子公司进入破产重整程序、法院已指定破产管理人为由,即判断对子公司丧失控制权不恰当。实务中,企业开展破产重组的具体情形和所处阶段各有不同,投资方对破产重组的子公司是否拥有控制权,应当综合考虑所有相关事实和情况,按照控制的定义进行具体判断。
致同提示
1、持股低于50%但控制的主要原因包括委派2/3以上董事、其他股东表决权分散、有权主导相关活动的决策等,关于事实控制判断流程如下

不明确时考虑特殊关系如下图所示:

2、关于进入破产重整的子公司是否纳入合并的判断
根据《企业破产法》第七十三条规定:“在重整期间,经债务人申请,人民法院批准,债务人可以在管理人的监督下自行管理财产和营业事务。有前款规定情形的,依照本法规定已接管债务人财产和营业事务的管理人应当向债务人移交财产和营业事务,本法规定的管理人的职权由债务人行使。”
因此,若在破产重整期间,经法院批准,由债务人在管理人的监督下自行管理财产和营业事务的,则意味着债务人母公司在破产重整期间很可能并未丧失对其处于破产重整过程中的债务人的控制权,仍应继续将其纳入合并报表范围。
若其破产重整期间的财产和营业事务由管理人负责管理的,则通常表明其母公司丧失了对处于破产重整过程中的债务人的控制权,不应将其纳入合并报表范围。
相关案例可参考财政部《企业会计准则实施典型案例集》案例7-1进入破产重整的子公司是否纳入合并范围的判断。
5.在不丧失控制权的情况下部分处置子公司股权的会计处理不正确。
例如,有的企业原持有子公司80%股权并拥有对该子公司的控制权,为优化资金配置结构,企业将其持有的10%股权转让给外部投资公司,该股权转让未导致企业对该子公司丧失控制权,但企业在合并财务报表中将转让股权的收益全额计入当期投资收益。
根据合并财务报表准则等有关规定,母公司在不丧失控制权的情况下部分处置对子公司的长期股权投资,在合并财务报表层面,处置价款与处置长期股权投资相对应享有子公司自购买日或合并日开始持续计算的净资产份额之间的差额,应当调整资本公积(资本溢价或股本溢价);若资本公积余额不足以冲减该差额,则进一步调整留存收益。
致同提示
1、个别报表层面的会计处理:根据《企业会计准则第2号——长期股权投资》(2014年修订)第十七条规定,处置长期股权投资,其账面价值与实际取得价款之间的差额,应当计入当期损益。采用权益法核算的长期股权投资,在处置该项投资时,采用与被投资单位直接处置相关资产或负债相同的基础,按相应比例对原计入其他综合收益的部分进行会计处理。
2、合并层面的会计处理:根据《企业会计准则第33号——合并财务报表》(2014年修订)第四十九条规定,母公司在不丧失控制权的情况下部分处置对子公司的长期股权投资,在合并财务报表中,处置价款与处置长期股权投资相对应享有子公司自购买日或合并日开始持续计算的净资产份额之间的差额,应当调整资本公积(资本溢价或股本溢价),资本公积不足冲减的,调整留存收益。
本文内容仅供一般参考之用,版权归致同会计师事务所(特殊普通合伙)所有,我们不对任何主体因使用本文内容而导致的任何损失承担责任。未经授权不得转载,如需转载本文,务必原文转载,不得修改,且标注转载来源为:致同官方微信公众号。如需修改内容,须在发布前获得致同的审核批准。