地方财税法规
税费法规
税收征收管理
增值税
消费税
出口退(免)税
资源税
车辆购置税
企业所得税
个人所得税
土地增值税
印花税
房产税
城镇土地使用税
车船税
契税
耕地占用税
船舶吨税
烟叶税
城建税与教育费附加
税收条约
环境保护税
税费专题
政府性基金、费
营业税(已废止)
地方财税法规
江苏财税法规
江苏税费法规
江苏无锡财税法规
北京财税法规
天津财税法规
上海财税法规
重庆财税法规
浙江财税法规
安徽财税法规
福建财税法规
广东财税法规
广西财税法规
海南财税法规
云南财税法规
贵州财税法规
江西财税法规
湖南财税法规
湖北财税法规
四川财税法规
西藏财税法规
河南财税法规
河北财税法规
山东财税法规
山西财税法规
陕西财税法规
甘肃财税法规
宁夏财税法规
青海财税法规
新疆财税法规
吉林财税法规
黑龙江财税法规
辽宁财税法规
内蒙古财税法规
财务与会计法规
会计行政管理
企业会计准则
企业会计准则
企业会计准则应用指南
企业会计准则讲解
企业会计准则解释与解答
企业会计准则实施问答
企业会计准则应用案例
会计处理规定
证监部门会计监管规则
交易所会计监管动态
企业会计准则实务问答
企业会计准则会计科目与主要账务处理
企业会计准则其他
小企业会计准则
政府会计准则制度
政府会计准则
政府会计准则应用指南
政府会计准则制度解释
政府会计准则应用案例
政府会计实施问答
关于应收款项的会计处理
关于预付款项的会计处理
关于存货的会计处理
关于投资的会计处理
关于固定资产的会计处理
关于无形资产的会计处理
关于公共基础设施的会计处理
关于应付职工薪酬的会计处理
关于净资产及预算结余的会计处理
关于收入的会计处理
关于预算管理一体化的会计处理
其他会计处理
政府会计制度
政府会计准则其他
财政总会计制度
事业单位会计准则
非营利组织会计制度
会计制度与2006年前会计准则
特定组织与项目会计核算规定
可持续信息披露准则
可持续披露准则
可持续披露准则应用指南
管理会计
代理记账
财务管理
国际会计准则
注册会计师法规
执业准则
执业准则应用指南
审计指引
职业道德守则
审计准则问题解答
地方注协专家提示与业务指引
会计师事务所管理
会计信息质量检查
证监部门审计监管指引与会计风险监管提示
注册会计师其他
注册税务师法规
涉税专业服务基本准则
税务师执业规范
职业道德、质量控制、程序指引
纳税申报代理类业务指引
一般税务咨询类业务指引
专业税务顾问类业务指引
税收策划类业务指引
涉税鉴证类业务指引
纳税情况审查类业务指引
其他税务事项代理类业务指引
税务师事务所管理
税务师其他
资产评估师法规
资产评估执业准则
资产评估指南
资产评估指导意见
资产评估操作指引
资产评估专家指引
资产评估其他法规
内部审计法规
内部审计准则
内部审计实务指南
内部审计其他
内部控制法规
内部控制基本规范
内部控制应用指引
内部控制评价指引
内部控制审计指引
内部控制操作指南
内部控制相关问题解释
其他内部控制法规
行政事业单位内部控制
金融证券法规
金融监管法规
金融监管总局
央行
外汇管理局
外汇交易与银行同业拆借中心
银行间交易商协会
证券法规
证监会
上交所
深交所
北交所
股转系统
证券登记结算公司
期交所
商品交易所
金交所
中金所
证券投资基金业协会
证券业协会
中上协
期货业协会
其他财经法规
国务院
财政部
国有资产监督管理
国家审计
海关
商务部
发改委
工信部
科技部
市场监督管理
人社部
医保局
自资部
住建部
知识产权局
其他部门法规
法律及司法文件
法律
法院
检察院
司法部
民法典相关
公司法相关
破产法相关
法律法规征求意见稿
广东财税法规
1r0ohpbfv8sdz
全文有效
2025-10-09
2025-10-09
141rnfah3fm7z
广东省注册会计师协会关于印发《基础性审计程序操作指引——函证》的通知
粤注协〔2025〕237号  发布时间:2025-08-25   
 

各会计师事务所:

为指导会计师事务所及其从业人员充分了解函证程序实务要点和提高函证程序执行质量,更好防范业务风险,广东省注册会计师协会专业指导委员会编写形成了《基础性审计程序操作指引——函证》(附件)。现予印发,供各会计师事务所学习和参考使用。操作指引如有与执业准则及其指南、有关部门作出的规定不一致之处,以相关规定为准。

使用过程中如遇问题,请与省注协监管与技术指导部联系(电话:020-83063583)。

附件:基础性审计程序操作指引——函证

广东省注册会计师协会

2025年8月25日

附件

 

 

 

 

 

基础性审计程序操作指引——函证

 

 

 

目  录

第一章  总则....................................... 1

一、制定目的与依据................................. 1

二、总体要求....................................... 1

三、函证程序目标................................... 1

四、职业道德要求................................... 1

五、适用范围提示................................... 1

第二章  评估与函证相关的舞弊风险..................... 3

一、函证前对被审计单位可能存在的舞弊风险的评估程序. 3

二、执行函证时需关注的舞弊风险重要考虑因素......... 4

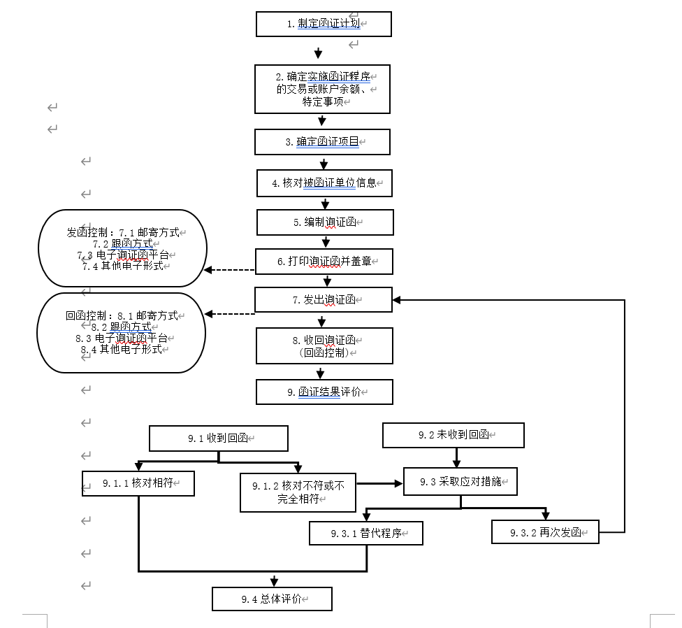
第三章  函证操作流程................................ 6

一、函证操作流程................................... 6

二、关于集约化函证的提醒........................... 7

第四章  函证操作规范................................ 8

第一节  制定函证计划............................... 8

第二节  确定函证事项............................... 9

第三节  确定函证项目(样本选择).................. 13

第四节  核对被函证单位信息........................ 20

第五节  编制询证函................................ 21

第六节  打印询证函并盖章.......................... 25

第七节  发出询证函................................ 26

第八节  收回询证函................................ 36

第九节  函证结果评价.............................. 44

第五章  记录和报告................................ 55

一、审计记录...................................... 55

二、审计报告...................................... 55

第六章  银行函证和企业往来函证外其他事项函证的特殊考虑 58

第一节  其他事项函证程序的特殊考虑................ 58

第二节  第三方支付平台函证的特殊考虑.............. 63

第七章  附则...................................... 68

 

第一章  总则

 

一、制定目的与依据

为进一步规范注册会计师在财务报表审计中实施函证程序,提高执业质量、防范执业风险,依据《中国注册会计师审计准则第1312号——函证》及《应用指南》和《中国注册会计师审计准则问题解答第2号——函证》及《关于加快推进银行函证规范化、集约化、数字化建设的通知》(财会〔2022〕39号)等相关文件,制定本操作指引。

二、总体要求

本操作指引旨在针对函证有关的实务问题,提示注册会计师在设计和实施函证程序时需要关注的事项以及如何履行函证程序,仅供注册会计师在执业时参考,不能替代相关法律法规、执业准则以及注册会计师的职业判断。注册会计师应当考虑评估的认定层次重大错报风险,以及通过实施其他审计程序获取的审计证据如何将检查风险降至可接受的水平,确定实施函证程序的必要性。注册会计师实施函证程序应遵循中国注册会计师审计准则及应用指南的规定,保持职业怀疑,并根据风险评估结果,结合被审计单位实际情况,设计并采取适当的应对措施。

三、函证程序目标

注册会计师实施函证程序的目标是为了直接从被询证者获取书面答复(含纸质、电子或其他介质等形式),以获取认定层次的充分、适当的审计证据,降低审计风险。

四、职业道德要求

注册会计师实施函证程序应当遵循中国注册会计师职业道德守则相关规定,恪守独立、客观、公正的原则,勤勉尽责,并对执业过程中获知的信息保密。

五、适用范围提示

本操作指引主要内容依据前述函证准则编写,适用注册会计师执行财务报表审计业务。注册会计师在执行财务报表审计以外的其他鉴证业务时,实施函证程序可能不适用本指引相关内容。注册会计师执行其他鉴证业务应遵循相关法律法规、注册会计师执业准则的规定,保持职业怀疑,合理设计、实施审计程序,提高执业质量,防范执业风险。

本操作指引旨在针对函证操作实务,提示注册会计师在设计和实施函证程序时需要关注的事项以及如何履行函证程序。本操作指引可能并未穷尽注册会计师在实施函证程序时可能实施的所有审计工作和应对措施,所列举的审计程序也并不意味着注册会计师在所有情况下都必须实施。注册会计师应根据风险评估结果和审计计划,结合被审计单位的实际情况,设计和实施函证程序,并对具体负责实施函证程序的项目人员给予指导。

 

 

第二章  评估与函证相关的舞弊风险

 

在审计过程中,函证是非常重要的基础性审计程序,不当设计的函证程序或执行中的失误可能导致审计失败,特别是在存在舞弊风险的情况下。因此,注册会计师在实施函证程序时,必须保持职业怀疑,识别和评估可能的舞弊风险。

一、函证前对被审计单位可能存在的舞弊风险的评估程序

通常情况下,为了获取用于识别函证有关的舞弊风险所需的信息,注册会计师可以考虑实施包括但不限于以下审计程序:

(一)询问管理层或(及)内部控制管理相关人员

了解被审计单位应对舞弊风险有关的控制环境,分析当前控制环境下是否可能存在实施舞弊的机会。例如,了解被审计单位针对与函证账户、交易及披露信息有关的舞弊风险设计的内部控制,及管理层针对舞弊风险及相关控制是否进行自我评估及所作评估的性质、范围和频率。

(二)询问治理层

了解其是否知悉任何与函证账户、交易及披露信息有关的舞弊事实、舞弊嫌疑或舞弊指控。由于治理层的重要职责在于监督管理层,因而其知悉舞弊事实、舞弊嫌疑以及收到舞弊指控的可能性较大,注册会计师应当询问治理层以便获取相关信息。

(三)询问内部审计人员

了解其在本期是否实施了用以发现舞弊的程序,管理层对通过内部审计程序发现的舞弊是否采取了适当的应对措施,是否了解任何与函证账户、交易及披露信息有关的舞弊事实、舞弊嫌疑或舞弊指控等。

(四)询问内部其他人员

了解是否存在或可能存在与函证账户、交易及披露信息有关的舞弊行为。内部其他人员通常包括:不直接参与财务报告过程的业务人员;拥有不同级别权限的人员;负责生成、处理或记录复杂、异常交易的人员及其监督人员;内部法律顾问;负责处理舞弊指控的人员。这些人员出于各自的相应职责,可能从不同角度、不同侧面了解实际存在的或者可能存在的舞弊行为。注册会计师应当运用职业判断,确定拟询问的被审计单位内部其他人员的范围及询问内容。

(五)询问其他合适人员

了解被审计单位是否面临经营目标、业绩指标等绩效考核压力,及是否面临重大合规性监管要求等,获取相关文件、纪要,分析被审计单位是否存在与函证账户、交易及披露信息有关的舞弊动机或压力。

(六)查阅内部文件

查阅被审计单位会议纪要、内部控制评价报告、内部审计报告等文件资料,关注是否存在与函证账户、交易及披露信息有关的舞弊事实、舞弊嫌疑或舞弊指控。

(七)综合分析

结合询问、检查、查询等获取的信息,分析被审计单位是否正在经历诸如持续经营存在重大疑虑、财务状况不佳、经营不善等不利事项和情况,可能导致函证过程的实施环境存在较高的舞弊风险。

(八)项目组讨论

结合客户规模、业务交易复杂性,及项目组成员资历、专业胜任能力,讨论可能存在的舞弊风险因素。必要时,注册会计师可以要求事务所委派技术支持人员参与项目组讨论或提供咨询指导。项目组讨论的内容通常包括但不限于:已了解的可能产生舞弊的动机或压力、提供舞弊机会、营造舞弊行为合理化环境的外部和内部因素、可能的舞弊途径或方法;已注意到的对被审计单位舞弊的指控;已注意到的管理层或员工在行为或生活方式上出现的异常或无法解释的变化;管理层凌驾于控制之上的可能性。

二、执行函证时需关注的舞弊风险重要考虑因素

结合近年函证程序执行中的失误案例,注册会计师应当考虑的影响函证舞弊风险的重要因素包括但不限于:

  • 函证执行环境存在较高舞弊风险

当被审计单位面临持续经营能力的重大不确定性、财务状况恶化、运营效率低下等负面状况时,可能预示着较高的舞弊风险环境。此外,若管理层与函证对象间存在密切关联,可能增加串通舞弊的风险。

  • 被询证单位缺乏独立性的风险

被询证者缺乏独立性。例如:被审计单位及其管理层具有强大的背景和地位,能够对被询证者(包括银行和其他第三方)施加重大影响以使其向注册会计师提供虚假或误导信息(如被审计单位是被询证者唯一或重要的客户或供应商);被询证者既是被审计单位资产的保管人又是资产的管理者。

  • 舞弊风险迹象与函证过程中的潜在问题

在函证过程中,注册会计师需要始终保持职业怀疑,对舞弊风险迹象保持警觉,注册会计师应密切关注在函证过程中可能的错误或风险(具体内容及措施详见第四章各函证流程的“常见错误或风险”、附录4:函证失败典型审计案例)。

 

 

第三章  函证操作流程

 

本流程主要以银行函证和企业往来款函证为例作出要求和建议。对其他审计事项进行函证的,可参照执行。

注册会计师应在工作底稿中保留设计和实施函证全过程的痕迹证据,包括询证函发出前的原件影印件和回函原件、发函和回函控制措施、发函及回函邮寄凭证、对函证结果的分析及差异处理、替代测试以及相关支持性文件、文字记录等,这些资料应能形成一个完整的证据链,可以证明注册会计师控制了函证程序实施的全过程。函证流程全过程要特别注重注册会计师及项目组成员的独立操作。

一、函证操作流程

(一)银行函证

 

 

 

(二)企业函证 

 

 

 

 

 

                                       

二、关于集约化函证的提醒

根据《关于加快推进银行函证规范化、集约化、数字化建设的通知》(财会〔2022〕39号)要求,自2023年1月1日起,备案从事证券业务的会计师事务所开展上市公司年报审计业务时,应当实现上市公司银行函证业务集约化。其他会计师事务所和其他审计业务应当于2023年12月31日前实现银行函证集约化。已经按规定实现函证集约化的会计师事务所,应要求处理函证的内部专门机构(或岗位)应熟悉函证的工作流程,严格按照会计师事务所确定的函证操作规范执行,充分关注并评估函证集约化处理人员是否具备必要的专业胜任能力。

 

第四章  函证操作规范

 

第一节  制定函证计划

 

在制定函证计划时,注册会计师需综合考虑审计目标、被审计单位的业务特性、风险评估结果以及相关法律法规和审计准则的要求,确保函证程序的顺利实施并有效获取审计证据。

一、明确审计目标与函证目的

(一)审计目标

根据审计总体要求,明确本次审计旨在验证的财务报表特定领域或项目的真实性和准确性。

(二)函证目的

基于审计目标,确定函证程序旨在确认的交易、账户余额或特定事项,以及通过预期达到的信息验证目的。

二、风险评估与函证范围确定

(一)风险评估

依据风险评估结果,识别与函证相关的潜在风险,如被询证者的信用风险、回复可靠性风险等,并评估这些风险对审计结论的影响。

(二)函证范围

根据审计目标和风险评估结果,确定需要函证的交易、账户余额或特定事项的范围,以及被询证者的选择取标准。

三、制定函证策略与时间表

(一)函证策略

确定函证程序的具体实施方式,包括函证类型(如积极函证、消极函证)、函证方式(如邮寄、跟函、电子函证等)以及函证频率、样本选择)。

(二)时间表

合理规划函证程序的实施时间表,确保函证的发送、回收和评价等环节均在审计时间框架内有序进行。

四、资源分配与团队协作

(一)资源分配

根据函证计划的规模和复杂度,合理分配审计资源,包括审计人员、时间和成本等。

(二)团队协作

明确团队成员的职责分工,确保函证计划的顺利实施和后续工作的有序开展,同时建立有效的沟通机制,以便及时解决函证过程中出现的问题。

五、工作底稿

将函证计划的详细内容记录在工作底稿中,包括审计目标、函证目的、风险评估结果、函证范围、策略与时间表等。

由项目负责人或具有相应权限的审计人员对函证计划进行复核,确保其符合审计准则和法规要求,并具备可行性和有效性。

 

第二节  确定函证事项

 

函证事项包括应当函证事项和其他函证事项。应当函证的事项指在执行审计业务过程中,除报表项目不重要或函证很可能是无效的情况下,均必须执行函证的事项。其他函证事项指不是审计准则要求必须函证程序,可根据注册会计师的职业判断,有选择地执行函证的事项。

在确定函证事项时,注册会计师需严格遵循中国注册会计师审计准则的相关规定,综合考虑函证针对的认定、识别出的重大错报风险(包括舞弊风险)、以往审计或类似业务的经验以及预期的被询证者确认或提供信息的能力等因素,确保函证程序的针对性和有效性,提高审计质量和效率。

函证事项汇总表

项目

类别

具体事项

一、应当函证事项

(一) 银行存款等

银行存款(含零余额账户、注销账户)、借款及与金融机构往来的其他重要信息

(二) 应收账款

应收账款

(三) 第三方保管的存货

由第三方保管或控制的重要存货

二、其他函证事项

(一)诉讼或索赔

存在重大错报风险的诉讼或索赔事项

(二)重大承诺/担保

对外提供的保证、抵押、质押等可能影响财务报表的事项

(三) 其他可函证事项

3.1 委托贷款

委托贷款金额、期限、利率、担保等

3.2 重大租赁业务

租赁条款、租金支付情况

3.3 往来款项

应收票据、其他应收款、应付账款、合同负债等

3.4 重大交易

销售、采购、现金交易、关联交易等

3.5 特定账户

以公允价值计量的金融资产/负债、长短期借款、长期股权投资等

3.6 向特定机构函证

股东、税务机关、海关、社保局、律师等

3.7 其他

注册会计师根据实际情况考虑实施函证的其他事项

  • 应当函证事项

中国注册会计师审计准则分别对银行存款、借款及与金融机构往来的其他重要信息,应收账款以及存货等账户如何实施函证程序作出了具体规定。

(一)银行存款、借款及与金融机构往来的其他重要信息

根据《中国注册会计师审计准则第1312号——函证》第十二条,注册会计师应当对银行存款(包括零余额账户和在本期内注销的账户)、借款及与金融机构往来的其他重要信息实施函证程序,除非有充分证据表明这些信息对财务报表不重要且与之相关的重大错报风险很低。若决定不实施函证,应当在审计工作底稿中详细记录理由。

事项

必要性

例外情形(不函证,同时符合)

不函证的处理

银行函证

应当函证

1. 有充分证据表明这些信息对财务报表不重要

2. 与之相关的重大错报风险很低

在审计工作底稿中详细记录理由

(二)应收账款

《中国注册会计师审计准则第1312号——函证》第十三条规定,注册会计师应当对应收账款实施函证程序,除非有充分证据表明应收账款对财务报表不重要,或函证很可能无效。如果认为函证很可能无效,注册会计师应当实施替代审计程序,获取相关、可靠的审计证据;如果不对应收账款实施函证,注册会计师应当在审计工作底稿中说明理由。

事项

必要性

例外情形(不函证,同时符合)

不函证的处理

应收账款

函证

应当函证

1. 有充分证据表明应收账款对财务报表不重要

在审计工作底稿中详细记录理由

2. 函证很可能无效

实施替代审计程序

实务中,表明应收账款函证很可能无效的情况包括:

1.以往审计业务经验表明回函率很低。

2.某些特定行业的客户通常不对应收账款询证函回函,如电信行业的个人客户。

3.被询证者系出于制度的规定不能回函的单位。

(三)由第三方保管或控制的重要存货

根据《中国注册会计师审计准则第1311号——对存货、诉讼和索赔、分部信息等特定项目获取审计证据的具体考虑》第八条的规定,若由第三方保管或控制的存货对财务报表重要,注册会计师应实施函证或检查等审计程序,以获取充分、适当的审计证据。若监盘不可行,注册会计师应当向持有被审计单位存货的第三方发出函证,核实存货的数量和实际状况,以确保存货信息的真实性和准确性。

例如,对于外贸公司无自有仓库,存货由供应商、物流公司或码头仓库保管的情况,若无法实施监盘,应向保管方函证存货的品名、数量和状况。

二、其他函证事项

    其他函证事项包括但不限于:除应收账款外的其他往来款项、其他金融工具、长期股权投资情况、销售发生额、采购发生额、发出商品、诉讼和索赔事项等。实务中,注册会计师也可能因特定事项向股东、税务机关、海关、社保局、公司聘请的律师等部门或个人进行函证。

(一)存在重大错报风险的诉讼或索赔事项

根据《中国注册会计师审计准则第1311号——对存货、诉讼和索赔、分部信息等特定项目获取审计证据的具体考虑》的规定,如果评估识别出的诉讼或索赔事项存在重大错报风险或者实施的审计程序表明可能存在其他重大诉讼或索赔事项,注册会计师应寻求与被审计单位外部法律顾问直接沟通,并亲自寄发由管理层编制的询证函,以获取关于这些或有事项的专业意见和法律评估。若法律法规禁止直接沟通,应实施替代审计程序。

(二)重大承诺、保证、抵押或质押事项

当被审计单位存在重大承诺事项,或存在对外提供的保证、抵押、质押等可能影响财务报表的事项,且注册会计师评估为重大错报风险时,应考虑向相关第三方函证,以获取并验证这些信息。

(三)其他可考虑实施函证的事项

除上述列举的重要函证事项外,注册会计师还可根据被审计单位的经营环境、内部控制有效性、账户或交易性质等因素,确定其他可考虑实施函证的事项。例如:

1.委托贷款

若注册会计师已获知某项目为委托贷款性质,但被审计单位无法提供委托贷款合同等法律性文件,或注册会计师对该项目存在疑虑或认为有必要时,应实施函证程序,以证实委托贷款的各项要素,包括贷款金额、期限、利率、担保等关键信息。

2.重大租赁业务

对于被审计单位存在的重大租赁业务,若注册会计师认为存在重大错报风险,应考虑向租赁相对方发出函证,核实租赁合同的条款、租金支付情况等相关信息,以确保租赁业务的真实性和合规性。

3.往来款项账户余额或其他信息

对除应收账款以外的往来款项账户余额,如应收票据、其他应收款、应付账款、合同负债等,进行函证,以验证其真实性和准确性。

4.重大或异常的交易

对重大或异常的交易产生怀疑时,向交易相关方核对信息,获取证据。

(1)销售交易函证。在应收账款函证的同时,可对收入的重要内容进行函证,如合同条款、收入实现方式、结算方式及金额等,以验证收入的真实性、完整性和准确性。

(2)采购交易函证。在存货盘点的基础上,对采购情况、结算及余额进行函证,如选取合适样本的供应商,对其采购合同的主要条款、采购商品的规格及数量等进行函证,以验证采购的真实性、完整性和准确性。

(3)现金交易函证。对于现金交易占比高或被审计期间存在重大风险或舞弊迹象的现金交易,通过函证程序向交易对方了解情况,验证现金交易金额和内容。

(4)关联交易。被审计单位与关联方发生的交易性质、金额、定价政策或依据等。

5.特定账户余额或其他信息

对以公允价值计量的金融资产或金融负债、长短期借款、长期股权投资等特定账户余额进行函证,以验证其真实性和准确性。

6.向特定机构函证

因对被审计单位特定信息准确性产生重大疑虑,注册会计师可考虑向股东、税务机关、海关、社保局等部门进行函证,以获取与审计事项相关的官方信息或确认特定事项的真实性,确保审计结论的全面性和准确性。

三、收集函证基础信息工作底稿

(一)银行借款、存款及金融机构往来信息。银行对账单、企业信用报告、《已开立银行结算账户清单》、涉及银行账户情况声明书、借款台账、借款合同、抵押担保合同、理财产品说明书、开户证实书、定期存单、票据备查簿等与银行或金融机构相关安排的协议等。

(二)应收账款及其他往来款项。包括合同台账、交易相关单据等资料。

(三)其他可能函证事项的相关资料。

 

第三节  确定函证项目(样本选择)

 

为使函证程序能有效地实施,注册会计师应当确保总体的完整性,并选择恰当的方法以确定样本规模和选取样本项目。

一、选取函证项目的总体要求

注册会计师应根据被审计单位的具体情况和风险评估结果,合理选择函证项目。选取方法应包括选取全部项目、选取特定项目和审计抽样等。

在使用审计抽样时,应确保样本规模满足审计准则和会计师事务所的质量控制要求。对于未测试的剩余总体,应根据风险评估结果决定是否进一步实施审计程序。

二、银行存款、借款及与金融机构往来的重要信息

(一)账户目标的选择

银行账户函证对象的选择通过日记账的记录、已开立银行结算账户清单、对账单和企业信用报告及访谈等综合分析选取。

注册会计师应全面函证所有银行账户信息,除非有充分证据表明某些账户不重要且风险低。选择账户时,应综合考虑账户余额、发生额、开立时间、账户类型等因素,不得仅凭余额小、开立时间短等理由排除函证。对于被审计单位提出的以银行对账单替代函证的要求,注册会计师应解释银行对账单无法替代函证程序的作用。

(二)特殊账户的处理

对于零余额账户、已注销账户、专用账户、境外账户等特殊类型账户,注册会计师应给予特别关注,根据账户性质、交易情况及风险水平决定是否函证。在函证前,可与被审计单位沟通,了解账户具体情况,并适当核实对方身份。如注册会计师实施充分的风险评估程序,直接获取到某银行账户对财务报表不重要且重大错报风险很低的充分证据,进而判断该银行账户可以不实施函证程序,注册会计师需要在审计工作底稿中清楚记录职业判断过程、相关原因理由及已执行的除函证之外的审计程序。

三、拟实施函证程序的其他交易或账户余额

除针对银行存款、借款及与金融机构往来的其他重要信息的函证和针对特定事项的函证外,注册会计师还应根据审计需要,选择其他交易或账户余额进行函证。在选择时,可采用特定项目与审计抽样相结合的方式。

(一)特定项目的选择

特定项目通常包括金额较大、账龄较长、非预期零余额、已注销的重大账户、预期不会合作的往来账户、交易频繁但期末余额较小的项目、重大关联方交易、重大或异常交易以及可能存在争议或舞弊的交易等。这些项目因其特殊性或风险性,应被纳入函证样本,实施 100% 函证。

(二)审计抽样

在确定应实施函证的特定项目后,注册会计师可采用审计抽样方法,在剩余项目中选择代表性项目进行函证。为确保审计抽样的有效性,实务中需结合《中国注册会计师审计准则第1312号——函证》和《中国注册会计师审计准则第1314号——审计抽样》的要求,以及会计师事务所的相关规定,确保程序合规。

1.抽样方法

(1)统计抽样。指随机选取样本项目并且运用概率论评价样本结果,包括计量抽样风险的抽样方法。

(2)非统计抽样。不同时具体统计抽样特征的抽样方法为非统计抽样。

审计准则没有限制必须采用统计抽样或者非统计抽样。注册会计师可结合经验、技术基础、成本效益原则进行选择。如果注册会计师决定选用统计抽样方法,需要确保同时满足以下两点:

①选取样本时应采用随机选样方法;

②运用概率论评价样本结果、计量抽样风险。

未同时满足这两点,则属于非统计抽样。需要注意的是非统计抽样虽然不要求用概率论评价或计量抽样风险,但仍然需要将样本推断至总体,根据专业判断评价样本和抽样风险。在使用非统计抽样时,也可采用统计抽样的方法确定样本规模和推算错报。

2.抽样步骤

(1)定义总体和抽样单元

在确定函证抽样总体时,对特定项目因其特殊性或风险性,实施100%函证,注册会计师可以从总体剔除特定项目以及极不重要项目(通常等于或小于重要性水平的明显微小错报临界值),对剩余总体进行抽样。

例如:注册会计师对某公司审计时,截至202X年12月31日剔除贷方余额账户和零余额账户应收账款共有明细账户1500个,合计金额20000万元。其中,对账面金额在100万元(实际执行重要性水平为100万)以上的重大应收账款全部函证;对账面金额在5万元以下的极不重要应收账款不实施函证程序;对剔除单项重大项目和极不重要项目之后的应收账款余额进行审计抽样。底稿示例如下:

项 目

金额(万元)

项目数量(个)

备  注

总体(扣除特定项目前)

20,000.00

1,500

截至202X年12月31日的应收账款的账面金额、客户数量

减:总体中金额重大的项目

3,000.00

20

判断标准:单项金额≧100万元,超过可容忍错报

总体中性质特殊的重大项目

50.00

2

判断标准:重大关联方交易、交易频繁但期末余额较小

总体中极不重要项目

500.00

178

判断标准:单项金额<5万元,低于明显微小错报临界值

待抽样的测试总体(扣除特定项目后)

16,450.00

1,300

 

(2)确定样本规模

在确定样本规模时,注册会计师应当考虑能否将抽样风险降至可接受的低水平。样本规模受注册会计师可接受的抽样风险水平的影响;可接受的风险水平越低,需要的样本规模越大。

影响因素

具体说明

可接受的信赖过度风险

可接受信赖过度风险越低(如高风险领域),样本规模越大。例如设定为5%-10%。

可容忍误差

允许的最大误差金额/比例,与样本规模成反比(如可容忍误差越小,样本量越大)。

预期总体误差

预计总体中存在的误差金额/比例,与样本规模成正比(预期误差越高,样本量越大)。

总体规模

总体项目数量或总金额越大,样本规模可能相应增加(但非线性关系)。

使用非统计抽样确定样本规模时可使用下列公式计算:

样本规模=抽样总体账面金额÷可容忍错报×保证系数

其中,可容忍错报通常等于或低于实际执行的重要性,保证系数参考下表:

评估的重大错报风险

其他实质性程序未能发现重大错报的风险

最高(即其他程序的保证程度:没有)

高(即其他程序的保证程度:有限的)

中(即其他程序的保证程度:中度的)

低(即其他程序的保证程度:重要的)

最高

3

2.7

2.3

2

2.7

2.4

2

1.6

2.3

2.1

1.6

1.2

2

1.6

1.2

1

以上述案例为例,假定评估的重大错报风险和其他实质性程序未能发现重大错

报的风险均为最高,保证系数为3。

样本规模=16450÷100×3=495个

项 目

金额

项目数量

待抽样的测试总体(扣除特定项目后)

16,450.00

1,300

可容忍错报

100

 

保证系数

3

 

样本规模

 

495

重大项目数量

 

22

需函证的全部数量

 

517

(3)样本选取

方法

适用场景

操作要点

随机选样

总体无显著风险特征且分布均匀时。

使用随机数表或软件生成随机数(如Excel随机函数),确保每个抽样单元被选概率均等。

系统选样

总体排列无周期性偏差(如交易按时间顺序排列但无固定间隔重复模式)。

计算抽样间隔(总体量÷样本量),随机确定起点后按间隔选取样本。

注意需验证总体排列不隐含特殊规律(如间隔与月份周期重合)。

货币单元抽样

细节测试中高估风险领域(如验证应收账款是否虚增)。

将总体金额转换为货币单元,大金额项目被选概率更高。

示例:某应收账款总金额1000万元,每个“1元”为一个货币单元,抽取1000个单元对应具体账户。

随意选样

非统计抽样下需覆盖代表性项目,且无结构化方法要求时。

避免主观偏向(如不刻意回避复杂项目或固定选择某位置项目),确保样本反映总体特征。

禁止在统计抽样中使用此方法。

整群选样

通常不适用审计抽样,仅在特殊情况下检查连续项目群(如验证某批次存货)。

极少使用,因连续项目可能具有相似特征,无法有效推断总体。

示例:仅当某批次存货占总体90%时,可检查该批次作为替代程序。

除了采用随意选样、系统选样等方法外,还可以使用分层抽样方法。分层抽样是指先按总体某一标志分成若干互不交叉重叠的层,然后在每一层进行独立地简单随机抽样,将各层样本结合起来审查并对总体的目标量进行估计的一种抽样方法。注册会计师可以考虑采用分层以提高审计效率。

以上述案例为例,函证抽样的总体为16450万元,含1300个项目,按照金额升序或降序的方式对抽样总体项目进行排序,将抽样总体分为金额大约相等的两个部分。被分为8200万元和8250万元两个大约金额相等的部分,如果一个含有项目数为670个,而另一个为630个,说明样本分布很均匀则不必要分层。如果两部分分别有300个和1000个项目,则须对其进行分层。在对抽样总体分层后,将样本规模在各层之间分配,以使每层的样本数量大致与该层账户的账面金额成比例。上述总的抽样规模为495个,则每层样本规模可以分别为245个和250个。

尽管分为两层之后的样本金额接近,但是在第一层中300个样本中抽样了245个,而在第二层中1000个样本中抽样了250个,使注册会计师能够将更多审计资源投向金额较大的项目。

样本分层表

账面金额(万元)

客户数量(个)

抽样数量(个)

抽样金额(万元)

第1层

8200

300

245

6500

第2层

8250

1000

250

2100

合计

16450

1300

495

8600

注:示例仅供参考,注册会计师需结合《中国注册会计师审计准则第 1314 号 —— 审计抽样》及应用指南,从金额与数量维度科学确定样本规模。

四、管理层不允许寄发函证的处理

(一)不允许寄发银行询证函

如果管理层不允许寄发询证函,且无合理理由,可能表明函证程序不可靠及审计程序受限,注册会计师应当考虑按照《中国注册会计师审计准则第 1502 号——在审计报告中发表非无保留意见》的规定,确定其对审计工作和审计意见的影响。

  • 不允许寄发企业询证函

1.询问并记录原因

如果管理层不允许对某个项目(如部分涉诉对象、不再继续合作的经销商客户等)寄发询证函,注册会计师应当询问管理层不允许寄发的原因,并就其原因的正当性和合理性收集审计证据。

(1)如果原因具有正当性和合理性,注册会计师应当实施替代程序,以获取相关、可靠的审计证据;

(2)如果原因不合理,或实施替代程序无法获取相关、可靠的审计证据,注册会计师应当与治理层沟通,并确定该事项对审计工作和审计意见的影响。

2.评估风险与影响

注册会计师应评估管理层不允许寄发询证函对评估的相关重大错报风险(包括舞弊风险)的影响,以及对其他审计程序性质、时间安排和范围的影响。

五、函证很可能无效的处理

在特定情况下,对于确定的函证项目,注册会计师可能认为函证很可能无效。函证无效的情况主要有:(1)以往审计经验显示回函率极低;(2)某些特定行业的客户通常不对应收账款询证函回函,如电信行业的个人客户;(3)被询证者系出于制度的规定不能回函的单位,如军工涉密企业无法回函。

在这些情况下,注册会计师不实施函证程序,应在审计工作底稿中详细记录不予函证的理由。同时,应结合客户性质及实际情况,补充实施进一步的审计程序,包括有效的替代测试、现场走访、电话访谈等,以确保获取相关、可靠的审计证据。

六、常见错误或风险

(一)选取函证项目缺乏合理依据或标准不明确,例如随意确定函证项目数量。

(二)选取特定项目时,没有明确选取标准,仅以“金额较大”等作为选取理由。

(三)遗漏了重要或重大错报风险较高的银行账户,如余额较小、零余额或本期内销户但发生额较大的账户,异地开立的账户以及重要分支机构开立的账户等。

(四)未对全部银行账户实施函证,但是审计工作底稿未记录不实施函证程序的理由或记录的理由不充分。

(五)在确定函证项目后,未对部分选取项目实施函证,也未在审计工作底稿中说明理由。

(六)未对应收账款实施函证,但是底稿未记录理由或记录的理由不充分,或未实施替代审计程序获取相关、可靠的审计证据。

(七)出于节省费用或者其他考虑,以提供银行对账单作为不实施函证的理由。

(八)在选定函证项目后,管理层不允许对某个项目寄发询证函,注册会计师未询问管理层不允许寄发询证函的原因,未就其不允许寄发询证函原因的正当性及合理性收集审计证据。

七、选取函证样本工作底稿

注册会计师应在工作底稿中记录所选择的样本特征、样本选择过程和结果。

使用审计抽样时,应详细记录抽样方法(统计抽样还是非统计抽样)、统计抽样中涉及的参数和相关考虑。

对于未实施函证的项目,应记录不予函证的理由及实施的替代程序。

第四节  核对被函证单位信息

 

一、函证信息核对与验证

(一)信息获取

向被审计单位索取被函证单位的详细地址(明确区分经营地与注册地)、相关联系人、联系电话(包括办公座机号码、私人手机号码、传真号码)等全面信息。

(二)信息验证

部分或全面验证,根据函证项目的重要性和风险程度,对部分或全部被函证单位的信息进行有效性验证。将核实过程中形成的痕迹证据及文字记录等详细记录在审计工作底稿中。

(三)具体验证程序

注册会计师可以执行的函证信息验证程序包括但不限于:

公共电话查询:通过公开查询系统或工具查询或者拨打公共查询电话核对被询证单位的名称和地址。

网站核对:利用被函证单位的官方网站或其他可靠公开网站(如企查查等)进行信息核对,并保存网站查询记录的截屏作为证据。

内部资料比对:将被函证单位的名称和地址信息与被审计单位持有的相关资料(如客户或供应商清单、销售或采购合同、增值税发票、日常票证或商品邮寄地址等)进行仔细比对。

历史记录比对:检查以前年度或本所其他审计项目中对同一被函证单位的函证地址是否一致,以发现任何潜在的不一致或变化。

银行函证特别处理:对于银行函证,需将被询证银行的名称和地址信息与开户手续、银行凭单、贷款合同等官方资料或与银行官网查询的网点地址进行交叉核对。

(四)特殊事项关注

1.地址不一致的处理。若被函证单位的函证地址与注册地不一致,应获取有效证据证明其为真实经营地址,并要求被审计单位提供书面说明,同时评估其合理性。

2.地址变更调查。对于函证地址与以前年度或本所其他项目不一致的情况,应进一步调查原因并评估其合理性。

3.转交地址确认。对于“转交”地址,应进行额外调查以确认其正确性和有效性。

4.被询证者适当性评估。

在选择被询证者时,注册会计师应考虑其是否对被函证信息知情、是否具有客观性以及是否拥有回函的授权。

可以通过获取被审计单位业务部门与被询证者的往来邮件、函件、名片等,进一步核实被询证者的身份和联系方式,确保其适当性。

二、常见的错误或风险

(一)管理层提供的函证相关信息含糊、矛盾、不完整或有缺失。注册会计师未进行验证核实。

(二)未记录验证程序及结果。注册会计师并未在审计工作底稿中记录对被询证单位函证信息的有效性执行的验证程序及其结果。

(三)错误地址。询证函发出前,未认真核对被询证者的名称,未识别并验证被询证者的适当人员、地址,而是根据被审计单位提供的错误地址寄发函证。

三、核对函证信息工作底稿

(一)函证地址等信息核对过程记录和控制;

(二)网站查询结果截屏或链接;

(三)交易合同、增值税专用发票、发货收货记录以及被审计单位的说明、被询证单位迁址说明等。

 

第五节  编制询证函

 

一、函证内容

(一)银行函证的内容

询证函应按照《银行函证工作操作指引》(财办会〔2024〕2号)的格式及要求严格填制。注册会计师应注意将同一银行的不同账户及全部1-14项交易类型,包括存款、贷款、票据、担保、理财产品等,一并纳入函证范围。

(二)企业函证的内容

企业询证函的内容应服从于审计目标的需要,如果所在会计师事务所内部已经发布了询证函模板,注册会计师可在参考模板编制,必要时需要根据实际情况就需要确认的信息,对格式内容和表述进行增减和修改。例如,在针对账户余额的存在认定获取审计证据时,应当在询证函中列明相关信息,要求对方确认;在针对账户余额的完整性认定获取审计证据时,则需要改变询证函的内容设计。

在设计函证内容时注册会计师应关注但不限于以下事项:

1.货币单位的列示。在函证涉及不同货币核算的账户余额时,注册会计师应当列明原币币种及相应金额,以确保信息的准确性和可比性。

2.函证内容的扩展。企业询证函的内容不必仅局限于账户余额及其要素信息,根据风险评估结果还可以考虑对被审计单位与第三方之间的协议或交易条款,或是否存在可能影响被审计单位收入确认的“秘密协议”或“私下交易”等进行函证。

3.期初余额。对于新承接的审计客户,函证内容除包括账户的期末余额及其构成要素外,还应涵盖账户的期初余额(或审计期间涵盖的余额)及其构成要素。

4.往来函证的综合性。在实施往来款项函证时,应将同一客户的不同性质的往来款项纳入函证,并考虑对当期交易事项、交易数量、交易价格、交易金额、合同履约状态、结算信用期、已结算金额、已收或已付金额(货币资金或票据)、未履行的合同或重大承诺事项等进行函证。

5.合同或担保事项的明确性。对于交易合同、担保事项本身或其中某一条款的函证,注册会计师应在函证中明确说明合同的约定情况。

6.交易项目金额和数量的确定。在对交易项目金额进行函证时,应从明细账户中确定;对交易数量进行函证时,应从保管或销售发货记录中确定,并注意函证数量应包括尚未结算的发出商品数量。

7.函证文本的完整性。当函证文本为多页时,注册会计师应在函证文本上注明提请被询证单位协助加盖骑缝章的字样,以确保回函的完整性和防止篡改。

8.被询证单位信息提供能力的评估。注册会计师应考虑预期的被询证单位确认或提供信息的能力,例如被询证单位能够提供的信息是单张发票金额还是总额。

二、确定函证方式

函证方式包括积极式函证、消极式函证。积极式函证,是指要求被询证者直接向注册会计师回复,表明是否同意询证函所列示的信息,或填列所要求的信息的一种询证方式。消极式函证,是指要求被询证者只有在不同意询证函所列示的信息时才直接向注册会计师回复的一种询证方式。

《中国注册会计师审计准则第1312号——函 证》第二十二条规定,消极式函证比积极式函证提供的审计证据的说服力低。除非同时满足下列条件,注册会计师不得将消极式函证作为唯一实质性程序,以应对评估的认定层次重大错报风险:

(一)注册会计师将重大错报风险评估为低水平,并已就与认定相关的控制运行的有效性获取了充分、适当的审计证据;

(二)需要实施消极式函证程序的总体由大量小额、同质的账户余额、交易或事项构成;

(三)预期不符事项的发生率很低;

(四)没有迹象表明接收询证函的人员或机构不认真对待函证。

积极式函证要求被询证者在所有情况下都必须回函,确认所列示的信息是否正确或填列询证函要求的信息。通常认为,对积极式询证函的回函能够提供可靠的审计证据。鉴于消极式函证比积极式函证提供的审计证据的说服力低,因此本指引建议在设计询证函时,尽可能采用积极式函证,若采用消极式函证,注册会计师应记录原因或考虑的因素。

三、填写与检查

(一)填写

采用集约化函证的会计师事务所可由函证系统生成询证函,其他会计师事务所手动填写询证函,两种方式均需保证信息的准确性和一致性。

注册会计师应尽量使用电脑填写询证函内容。一是避免出现涂改、篡改询证函的情况;二是保证函证内容清晰、字迹工整。

  • 检查回函信息

检查询证函中是否已正确填列被询证单位直接向会计师事务所回函的方式,包括邮寄地址、收件人、联系电话等详细信息,并确保询证函上填写的信息有效。

  • 核对函证信息。

与被审计单位核对函证信息,确保所有账户信息、交易细节及余额数据均准确无误。特别是当被询证单位存在多项往来款中挂账时,应将相关信息整合在同一份询证函中,还可以考虑对当期交易事项、交易数量、交易价格、交易金额、合同履约状态、结算信用期、已结算金额、已收或已付金额(货币资金或票据)、尚未履行的合同或重大承诺事项等进行函证。

(四)银行询证函的特殊考虑

1.对于境内银行的询证函,应使用《银行函证工作操作指引》(财办会〔2024〕2号)提供的标准格式,避免因为格式的修改导致因为银行不予回函。

2.银行询证函标准格式由13项具体业务函证事项和其他函证事项组成,13项具体业务函证事项基本囊括了企业与银行所有业务往来,注册会计师在填写询证函之前,应了解并核实被审计单位与被询证银行之间在报告期内发生的所有业务事项。在填写相关函证信息时应注意不能留白,所有的空白未填写部分均应划线或填写“无”。比如:银行存款信息中“是否存在冻结、担保或其他使用限制”。

3.如果对报告期内没有发生业务的函证事项采用留白方式填写,在采取亲往跟函的方式时,应观察银行工作人员对待函证的程序和方法,必要时提醒关注空白处事项银行系统是否存在。

4.如果注册会计师认为存在《银行函证工作操作指引》(财办会〔2024〕2号)提供的标准格式中的13项内容未包括的重大且应予函证的其他事项,可能需要在第14项“其他”中追加函证事项。如果确定在第14项“其他”中追加函证事项,应与被审计单位沟通,请其协助并提前与银行工作人员做好沟通。

5.根据《银行函证工作操作指引》(财办会〔2024〕2号)的要求,银行业金融机构可校验的签章包括但不限于被审计单位在银行开户时的预留签章或被审计单位与银行约定在办理函证业务时需要加盖的签章(包括具体签章组合)。注册会计师需要明确受理银行询证函所需的被审计单位授权预留签章或电子授权要求,避免银行询证函发出后被银行退回。

(五)企业询证函的特殊考虑

1.函证可能同时涉及项目发生额和余额。

2.函证应注明仅是核对款项,并不是对款项的结算或催收。

3.涉及对境外客户函证时,可能需要备注所在国文字。

四、常见的错误或风险

(一)函证信息不完整,如遗漏定期存款余额的函证、未将货币资金质押担保等受限情况作为函证内容等,错失和遗漏重要财产受限信息及相关重要交易往来。

(二)仅对银行账户余额和借款实施函证,未对票据、理财产品、对外担保、资金池账户等与银行往来的其他重要信息实施函证。

(三)未关注资金池业务,应函证资金池账户的具体信息,并在银行询证函中详细列示,以揭示潜在的舞弊风险。

五、编制询证函工作底稿                                                                                                                                                                                                                                                                                                                                                                                                                                                                                                                                                                                                                                                                                                                                                                                                                                                                                                                                                                                                                                                                                               

详细记录企业询证函的填写方式、询证函的编号和索引,以及在编制过程中采取的控制措施,确保函证过程的可追溯性和规范性。

 

第六节  打印询证函并盖章

 

一、打印与核对

(一)如果通过第三方函证电子平台寄发询证函,无需打印询证函并盖章。

(二)在打印前,注册会计师应对询证函上的各项信息进行核对,包括被询证单位的姓名、地址、联系方式以及需要被询证单位确认的信息是否与被审计单位账簿及其他文件中的有关记录保持一致等,确保函证信息的完整性和准确性。对于银行存款的函证,需要银行确认的信息是否与银行对账单或其他相关文件中的信息保持一致。

(三)打印询证函。注册会计师应当对打印过程保持控制,以防打印稿被中途替换。

二、盖章与跟进

(一)将询证函交给被审计单位盖章前,询证函上的详细内容应与被审计单位进行二次核对并确认。

(二)将询证函交给被审计单位确认和盖章,注册会计师应当跟进询证函的盖章过程,防止盖章过程中询证函被中途替换。

(三)当询证函为多页时,应提请被审计单位加盖骑缝章。

(四)被审计单位盖章后,注册会计师应当再次核对询证函上的各项信息,检查函证信息是否被篡改。同时,检查盖章是否清晰、完整,盖章位置是否正确。

(五)企业询证函是以被审计单位的角度向被询证单位询证,因此应加盖被审计单位公章,一般情况下不应以公司财务章代替。

三、常见错误或风险

(一)从被审计单位处收回已盖章的询证函时,应再次核对询证函上的各项信息,关注询证函是否被企业截留并替换了其中几张关键信息。

(二)为防范询证函被替换和篡改的风险,在被审计单位盖章后,注册会计师可以在询证函上添加不易复制的特定标识,例如,可以使用带有水印或防伪标记的纸张进行打印、现场负责人签名、加盖函证专用章、利用软件生成函证二维码或条形码等。

四、控制打印签章询证函工作底稿

记录打印询证函和盖章过程中采取的控制措施,例如:打印时间、核对情况、盖章过程、盖章后的核对结果以及任何异常情况的处理等。确保工作底稿的完整性和可追溯性,以便在必要时能够迅速查找和验证相关信息。

 

第七节  发出询证函

 

一、发函前的准备工作

实施询证函程序是为了获取有价值的第三方信息,以保证审计目标的达成。为了减少函证过程中的意外情况,注册会计师应在发函前做好以下准备工作。

(一)资料收集

注册会计师应全面收集与审计项目相关的资料,进行访谈调查,深入了解被询证单位的情况。在此基础上,详细填写询证事项,确保询证事项的完整性和准确性。

(二)沟通与协调

注册会计师依据不同情形,可提前与被询证单位进行电话或其他形式的沟通,明确函证目的与要求,促进双方的理解与配合。

(三)询证函复核

发出询证函前,务必对关键项目的询证函进行仔细复核,确保函证内容无误。

二、确定发函方式

函证发出方式,包括跟函、邮寄(包括普通快递、邮政快递或挂号信等)、电子询证函平台、其他电子形式(如微信、传真、电子邮件、直接访问网站等)。确定发函方式前,注册会计师需要与被审计单位充分沟通,了解被询证单位工作流程、接待方式、对询证的态度以及可接受函证的具体方式和渠道,并根据对舞弊风险的判断、被询证者的地址和性质、以往回函情况、回函截止日期等因素,确定询证函的发函方式。

(一)邮寄方式

邮寄函证,即通过物流公司向被询证单位递送询证函的方式,邮寄函证方式已经成为实务中常见的函证方式。

(二)跟函方式

跟函,即注册会计师在企业人员的陪同下前往被询证单位递送询证函,并在被询证单位工作人员现场核对函证事项并确认回函后,亲自将回函带回的方式。如果注册会计师认为跟函的方式能够获取可靠信息,可以采取该方式发送并收回询证函。跟函方式除快速获取被询证单位的回函确认外,还能通过观察被询证单位经营场所与函证程序执行操作指引从被审计单位处获取的信息进行佐证。

1.在某些情况下,被询证单位工作人员可能不会现场确认函证事项并直接将回函面交给注册会计师,而是采用邮寄方式进行回函。

2.基于时间及成本效率方面的考虑,亲往函证可能并不适用所有项目。通常情况下,注册会计师可以考虑对同城函证采用亲往函证方式,必要时重大项目也可以考虑异地亲往函证方式。

3.针对舞弊风险迹象,注册会计师根据具体情况可以要求与被询证单位相关人员直接沟通并讨论询证事项,考虑是否有必要前往被询证单位工作地点以验证其是否存在,并进一步了解相关回函信息的真实性和准确性。

(三)电子询证函平台

目前实务中,电子询证函平台主要包括两类:一类被询证单位(例如商业银行等金融机构)自身的电子询证函平台,另一类是专门提供询证函平台服务的第三方平台(例如银行函证区块链服务平台)。这两类平台的性质不同,前者是被询证单位自主负责的平台,后者则是为注册会计师、被审计单位和被询证单位提供网上平台服务的专业服务机构。两者相关的系统设置和函证流程也有明显区别,对于其安全可靠性的评价要求也有所区别。

1.被询证单位自身的电子询证函平台

由于商业银行等金融机构负责按照相关法律法规建立和完善有关回函的内部控制,并依法对其出具的回函承担相应的法律责任。一般而言,除非出现相反情况,注册会计师无需对商业银行等金融机构自身的电子询证函平台内部处理过程的安全可靠性进行专门评价。

对于商业银行等金融机构自身的电子询证函平台回函信息传输到注册会计师的过程,注册会计师可能需要考虑对接安排是否安全可靠。例如,如果金融机构自身的电子询证函平台直接与会计师事务所的IT端口对接,则回函信息不存在暴露于公共网络而受到拦截篡改的风险;但如果回函信息是利用公共网络发送或传输给注册会计师的,则注册会计师可能还需考虑传输过程的安全性风险。

2.第三方电子询证函平台

第三方电子询证函平台的独立性风险和安全性风险可能导致电子询证函回函不可靠。

(1)第三方电子询证函平台独立性风险,即电子询证函平台在形式上或实质上没有独立于被审计单位的风险。

(2)第三方电子询证函平台安全性风险。主要包括:

①函证相关方的身份真实性风险。

②第三方电子询证函平台的操作风险,如操作电子函证核心业务(如回函)的人员未经适当的授权。

③第三方电子询证函平台信息传输安全性风险,如发函和回函信息可能被拦截、修改、删除和泄露等。

④第三方电子询证函平台记录函证控制过程的完整性风险。

在评估第三方电子询证函平台的安全可靠性时,通常在会计师事务所层面实施,而无需由单个审计项目组来实施。需要考虑实施的评估程序包括但不限于:

①评估第三方电子询证函平台聘请的信息安全认证机构或专业人员的胜任能力、专业素质和独立性,并记录相关评估过程、取得的证据和得出的结论。

②取得第三方电子询证函平台聘请的信息安全认证机构颁发的信息系统安全测评证书或专业人员出具的鉴证报告等由电子询证函平台定期公开发布的信息,了解第三方电子询证函平台及其所有者和运营商的组织架构、是否存在被监管机构处罚、是否存在涉诉信息等与电子询证函平台的独立性、安全可靠性等方面相关的信息,评估通过第三方电子询证函平台收发电子询证函是否可靠。同时,记录其依据信息安全认证机构颁发的信息系统安全测评证书或专业人员出具的鉴证报告来合理评估第三方电子询证函平台可靠性的过程、获取的证据及得出的结论。

③了解第三方电子询证函平台聘请的信息安全认证机构或专业人员测试的范围、实施的程序、程序涵盖的期间以及自实施程序以来的时间间隔,评估信息安全认证机构或专业人员的工作是否支持通过第三方电子询证函平台实施函证程序的可靠性。

(四)其他电子形式

基于时间因素的考虑,注册会计师可能选择以传真或通过电子邮件等电子形式向被询证单位发送询证函。由于电子形式函证方式存在被拦截、更改或者其他舞弊风险的程度远远高于其他函证方式,且被询证单位的身份及其授权情况很难确定,因此除非同时满足以下条件,否则不建议采用此函证方式:

1.被询证单位的身份能核实,且没有迹象表明被询证单位或人员不认真对待函证;

2.被询证单位同意将收到的电子形式询证函打印(或脱敏)为纸质文档后,以快递方式向注册会计师寄回纸质形式复函;

3.在出具审计报告前必须取得以快递函证方式收到的纸质形式回函。如在出具审计报告前尚未收到纸质形式回函,按未收到回函的情况实施替代程序以获取相关、可靠的审计证据。

在核实被询证单位身份及其授权情况时,注册会计师应执行以下程序:

1.采用传真方式向被审计单位发送询证函,应当核实被函证单位名称、传真号码是否正确(可以执行的程序参见本操作指引“核对被询证单位信息”章节)。

2.采用通过电子邮件向被审计单位发送询证函,应当核实收件人的身份,其是否对被函证信息是否知情、是否具有客观性、是否拥有回函的授权等;收件人邮箱是否为与被审计单位日常联系的被询证单位的公司邮箱(例如:将收件人邮箱后缀与被询证单位的官方网站提供的电子邮箱后缀进行核对;与被审计单位持有的被询证单位名片、往来邮件、相关合同等文件核对等)。必要时,注册会计师可以考虑在实施电子形式函证的同时以快递函证方式实施纸质形式函证,以降低询证函舞弊风险。

(五)银行函证的特殊考虑

直接访问被询证单位网站查询不属于函证。如果注册会计师通过被询证单位直接提供给注册会计师的信息(如网址、服务器地址、用户名、登录密码等)登录被询证单位官方或指定网站(或服务器等)以查询被审计单位相关信息,且被询证单位通过书面形式确认其知晓下列事项时,通过该方式获取的审计证据与实施函证程序获得的证据效力基本等同:

1.注册会计师的信息需求和所需信息的潜在用途;

2.注册会计师所查询的相关文件含有其所需信息。

如果被审计单位将其在被询证单位(如银行、证券公司、其他非银行金融机构及其他机构等)的网址、服务器地址、账户名或用户名、登录密码等信息提供给注册会计师,由注册会计师直接登录被询证单位官方或指定网站(或服务器等)以查询被审计单位相关信息,该方式不符合函证的定义,而属于检查程序。通过该方式获取的信息可作为一种审计证据,但在评估其可靠性时可能需要考虑额外的风险(例如所登录的网页并非被询证单位真实网页、用户名和登录密码并非被审计单位真实的用户名和登录密码、网页所查询的信息并不及时准确、被询证单位不知道注册会计师的查询目的等)。通过该程序所获取的审计证据是否充分、适当,应当基于审计准则的规定、所涉及项目本身的重要性以及注册会计师针对相关认定评估的重大错报风险进行判断。

需要注意的是,由于直接访问被询证单位网站的方式所能查询的信息本身可能不完整,除了评估通过直接访问被询证单位网站的方式所获取信息的可靠性外,注册会计师还需要评估通过直接访问被询证单位网站的方式所获取信息的完整性,并考虑实施其他审计程序以获取被询证项目充分、适当的审计证据。

三、发函时间的选择

(一)资产负债表日后实施函证。通常情况下,函证以资产负债表日为截止日,在资产负债表日后适当时间内进行,此举旨在确保函证信息与财务报表数据的一致性。

(二)资产负债表日前实施函证。若被审计单位重大错报风险评估为低水平或实施预审时,注册会计师可以选择在资产负债表日前的适当日期为截止日实施函证。在这种情况下,需要对自该截止日起至资产负债表日止发生的变动实施实质性程序,或将实质性程序和控制测试结合使用,以合理延伸期中测试得出的结论至期末。

(三)考虑回函时间。审计报告日不得早于重要函证取得回函的日期,以确保审计证据的充分性和适当性。为了确保在审计工作结束前能够取得回函,从而有足够的时间对回函进行分析和处理,注册会计师应及时安排函证程序的实施工作,避免因回函时间不足仓促发出询证函,影响程序的效率和效果。若审计报告日后获取回函,应将其纳入审计底稿,并注明已执行替代程序的情况及差异事项对报告的影响。

(四)针对舞弊风险迹象的函证。针对舞弊风险迹象,注册会计师可以根据具体情况考虑分别在期中和期末寄发询证函,并使用被审计单位账面记录和其他相关信息核对相关账户的期间变动。

四、发函控制

无论采用哪种发函方式,为避免询证函被拦截、篡改等舞弊风险,注册会计师需要在整个函证过程中保持对询证函的发出控制,并保持发函独立性,同时对被审计单位和被询证单位之间串通舞弊的风险保持警觉。为了证明注册会计师对发出询证函实施了控制,需要有详细的记录和证据支持。注册会计师应在工作底稿中保留函证实施过程的痕迹证据及文字记录以备查。

(一)基本控制程序

项目组独立发出询证函,对整个函证过程保持有效控制,坚决杜绝由被审计单位人员代为发函,避免询证函被拦截、篡改等舞弊风险,并将反映函证过程控制的相关工作记录和外部证据完整地记录于审计工作底稿。

(二)银行询证函的发函控制

1.邮寄方式的发函控制

如果采用邮寄方式发送询证函,注册会计师需要警惕被审计单位通过邮寄人员拦截询证函的风险。注册会计师可以考虑实施以下程序:

(1)获取并核实被询证银行的地址、处理函证部门、联系人姓名和联系方式等信息,确认联系人的身份是否适当。例如,注册会计师可以通过查询被询证银行官网或其他公开渠道,了解受理邮寄函证的地址、联系人姓名和联系方式。

(2)与被询证银行联系,告知其函证事项,独立寄出询证函。

(3)注册会计师在全程保持控制的情况下,自行寄发询证函。不使用被审计单位本身的邮寄设施,尽量不选择被审计单位指定的合作邮寄服务机构,保持发函独立性,保留交接记录(快递单/运单、邮局出具的挂号信收条或邮政快递公司出具的相关收取邮件的证明等)和快递流转签收截图等作为发函控制的审计工作底稿。

(4)安排审计人员跟进询证函的签收情况,确认发函、回函的物流信息,并在底稿中予以记录。审计人员需要对异常事项保持应有的关注并予以核实,例如,询证函的签收日期明显有异于正常的物流速度、非函证联系人本人签收等。

(5)为确认收到的回函为发出的原件,所有询证函发送或寄出之前,注册会计师可采取企业盖章完毕的询证函编号、拍照或者扫描以留存影印件、考虑在银行询证函上添加不易复制的特定标识等措施作为发函的证据之一。

(6)当天未寄出的询证函应由审计人员保管或以同样有效的方式对询证函加以控制。

2.跟函方式的发函控制

(1)了解被询证银行的跟函地址、跟函流程以及跟函所需的资料。注册会计师可以通过查询被询证银行官网或其他公开渠道,获取有关被询证银行办公地址的信息。被询证银行可能要求注册会计师提供被审计单位介绍信、会计师事务所工作证等证明文件,注册会计师需要提前了解跟函所需资料,做好函证准备。

如果注册会计师独自跟函,注册会计师可以提请被审计单位出具相关证明文件,并复印留存在底稿中。

  • 独自或在被审计单位员工的陪同下前往被询证银行执行函证程序。如果注册会计师跟函时需要被审计单位员工陪伴,注册会计师需要在整个过程中保持对询证函的控制。对被审计单位和被询证银行之间串通舞弊的风险保持警觉,例如被审计单位陪同人员与银行人员单独交流、银行人员因函证信息异常要求被审计单位陪同人员单独向其解释说明等。

注册会计师可以考虑采用非预约方式按照相应银行的通用受理流程在相应柜台现场办理。

(3)确认被询证银行处理询证函的流程是否符合规定。包括:确认处理询证函的场地是否为被询证银行的办公场所;确认处理询证函人员的身份和处理询证函的权限;观察处理询证函人员是否按照正常流程认真处理询证函,是否存在异常情形等。

(4)确认回函的可靠性,对异常事项保持应有的关注并予以核实。如果现场取得询证函回函,注册会计师应当验证回函的可靠性。如果询证函回函原件需要被询证银行事后寄回,注册会计师应当要求被询证银行将回函直接寄回会计师事务所。同时,注册会计师需要警惕离开银行后被审计单位再单独与被函证银行沟通。

(5)将跟函时间、陪同人员、跟函的现场照片或视频文件、索取的名片、观察员工卡或姓名牌的相关记录、异地跟函的出差票据证明等及跟函过程完整记录于工作底稿。如经允许,可与被询证单位处理函证的相关工作人员合影拍照留为证据。

3.电子询证函平台的发函控制

(1)评估电子询证函平台的安全可靠性。

(2)按照各个电子询证函平台的流程(包括第三方函证平台和银行自建函证平台),发起函证申请。

(3)获取被审计单位授权。

(4)确认电子询证函是否已申请成功。

(5)记录函证过程信息,包括不限于:审计单位授权注册会计师发函的信息;审计单位、注册会计师和被询证单位在电子询证函平台操作的具体时间;在电子询证函平台在线提交函证的全过程实时截屏或录屏等。

(三)企业询证函的发函控制

1.邮寄方式的发函控制

(1)获取并核实被询证单位的地址、联系人姓名和联系方式等信息。考虑联系人的身份是否适当,如果注册会计师对联系人的身份存有疑虑,应当考虑采用跟函方式。当被审计单位提供的邮寄地址与被询证单位的注册地址不一致时,注册会计师应获取管理层的解释,并核实管理层的解释是否合理。

(2)与被询证单位联系,告知其函证事项,独立寄出询证函。

(3)注册会计师在全程保持控制的情况下,自行寄发询证函。不使用被审计单位本身的邮寄设施,尽量不选择被审计单位指定的合作邮寄服务机构,保持发函独立性,保留交接记录(快递单/运单、邮局出具的挂号信收条或邮政快递公司出具的相关收取邮件的证明等)和快递流转签收截图等作为发函控制的审计工作底稿。

(4)安排审计人员跟进询证函的签收情况,确认发函、回函的物流信息,并在底稿中予以记录。审计人员需要对异常事项保持应有的关注并予以核实,例如,询证函的签收日期明显有异于正常的物流速度、非函证联系人本人签收等。

(5)为确认收到的回函为发出的原件,所有询证函发送或寄出之前,注册会计师可采取企业盖章完毕的询证函编号、拍照或者扫描以留存影印件、考虑在银行询证函上添加不易复制的特定标识等措施作为发函的证据之一。

(6)当天未寄出的询证函应由注册会计师保管或以同样有效的方式对询证函加以控制。

(7)对于初次函证或针对历史回函率不高的被询证单位,建议采取并行措施,即在发出正式函证通知书的同时,附加一份详细的函证说明文档,旨在提升函证回复的及时性与准确性。针对自然人的被询证者,可在函证通知书中明确要求,其在回复函证时须附具个人身份证件的复印件,以作为身份验证的依据。

2.跟函方式的发函控制

(1)了解并核实被询证单位的跟函地址,了解被询证单位处理询证函的流程。

(2)独自或在被审计单位员工的陪同下前往被询证单位执行函证程序。如果注册会计师跟函时需要被审计单位员工陪伴,注册会计师需要在整个过程中保持对询证函的控制。对被审计单位和被询证银行之间串通舞弊的风险保持警觉。例如,观察被审计单位陪同人员是否存在对处理询证函人员施压、贿赂、其他利益输送等影响函证可靠性的情况,被审计单位陪同人员与被询证单位人员单独交流、被询证单位人员因函证信息异常要求被审计单位陪同人员单独向其解释说明等。

(3)确认被询证单位处理询证函的流程是否符合规定。包括:确认处理询证函的场地是否为被询证单位的办公场所;确认处理询证函人员的身份和处理询证函的权限;确认处理询证函人员是否按照正常流程认真处理询证函。

(4)验证回函的可靠性,对异常事项保持应有的关注并予以核实。

(5)将跟函时间、陪同人员、跟函的现场照片、索取的名片、观察员工卡或姓名牌的相关记录、异地跟函的出差票据证明等及跟函过程完整记录于工作底稿。如经允许,可与被询证单位处理函证的相关工作人员合影拍照留为证据。

3.其他电子形式

(1)获取并核实被询证单位的邮箱地址或传真号码,考虑收件人的身份是否适当。联系被询证单位,告知其函证事项。

(2)将被审计单位盖章确认后的询证函扫描成电子版,并对扫描过程保持控制,以防纸质询证函被中途替换。

(3)通过电子邮件向被询证单位发送询证函时,确认被询证人身份以及收件邮箱是否为单位工作邮箱,使用会计师事务所邮箱发出函证函或进行邮件沟通。通过传真向被询证单位发送询证函时,注册会计师必须亲自给被询证单位发送传真,并请被询证单位直接向会计师事务所回函。

(4)确认电子邮件或传真是否已成功发送。

(5)记录发函信息,包括不限于:发送方式、时间、地点、邮件内容、经办人员等。

五、常见错误或风险

(一)未在整个函证过程中保持对询证函的控制。例如,跟函的某些环节由被审计单位陪同人员代为执行,如递交询证函、与银行人员交流、收回询证函等;询证函原件曾落入被审计单位陪同人员之手等。

(二)未核实被询证单位函证接待人的身份。例如,仅因函证接待人员在被询证单位公共场所、穿着被函证单位工作服等因素,就将询证函交给该人员,而未对其身份进行必要的核实。

(三)对于从被审计单位获取的联系人姓名和联系方式等信息,未采取措施进行核实。例如,未通过电话、视频等方式与联系人确认,查看联系人身份证、工作证等证明文件,确认处理询证函人员的身份和处理询证函的权限。

(四)未使用独立的电子设备向被询证单位独立发出询证函。例如,注册会计师使用被审计单位的电脑、网络、邮箱等设备或系统发出询证函;发出询证函时抄送或转发至被审计单位。

(五)未全程保持发函独立性,使用被审计单位本身的邮寄设施、合作的物流公司或交由被审计单位代发。例如,将填写好的询证函交由被审计单位安排快递员揽件;在被审计单位现场或所在片区寄发询证函,使用被审计单位常年合作的快递公司寄发询证函,未有效防范被审计单位私下联系快递员拦截询证函的风险。

(六)未对被询证单位明确要求直接对会计师事务所回函。例如,被函证单位核对盖章后,将询证函交给被审计单位,再由被审计单位交给注册会计师。

六、发函控制工作底稿

为了证明注册会计师对发出询证函实施了控制,需要在审计工作底稿中有详细的记录和证据支持。注册会计师应在工作底稿中保留函证实施过程的痕迹证据及文字记录以备查。包括但不限于:

(一)函证单位联系表。记录被询证单位的联系方式、获取途径和核实过程。

(二)函证过程控制及结果汇总表。记录对发函过程的控制措施,包括函证方式、日期、被询证单位信息、发函方式等。

(三)跟函记录表。记录函证时间、地点、询证函编号、被审计单位陪同人员、审计人员,总体情况描述,以及所了解被询证者处理函证的通常流程。

(四)发函面单照片/复印件和发函物流轨迹。作为工作底稿记录,以证实注册会计师对函证的控制。

(五)发出的询证函复印件或扫描件。必要时,将发出的询证函复印件或扫描件作为工作底稿记录,以备查。

(六)跟函过程拍照取证。对跟函全过程(特别是盖章、回函过程)进行拍摄,或者在被询证银行大门标识处拍照,与相关工作人员合照等,并将相关视频或图片作为工作底稿记录。

(七)电子邮件发函记录。记录通过电子邮件发出询证函的过程,包括发送的邮箱地址、发送时间、发送内容的截屏等,以证实电子邮件的独立性和真实性。

(八)被审计单位授权注册会计师发函的信息。例如被审计单位的电子签名信息和授权函证的IP地址或其他能够表明电子地址或身份的信息、注册会计师发函的IP地址或其他能够表明电子地址或身份的信息。

 

第八节  收回询证函

 

一、函证进度控制

为了降低询证函未能及时获得回函或完全没有回函的风险,注册会计师应当密切关注函证的进度和回函情况,并视情况采取跟进措施。

(一)在合理的时间内若未收到回函

1.基于被询证单位的地理位置,合理预估其收到函证的时间,并据此进行催收。例如,在发出快递3日后,通过电话向被询证单位查询是否收到询证函,并请求其尽快回复;若未收到,应查阅物流信息以追查原因,并考虑重新发出询证函。

2.分析被询证单位内部处理函证流程的时间长度,预估回函时间。若在合理时间内未收到回函,应分析原因、评估其合理性,核实原发函信息的正确性,并考虑再次发出询证函或采取其他应对措施。例如,根据《财政部 中国银保监会关于进一步规范银行函证及回函工作的通知》(财会〔2020〕12号)文件规定,银行业金融机构应在收到符合规定的询证函之日起10个工作日内将回函直接回复会计师事务所或交付跟函注册会计师。

(二)询证函被退回

处理函证事宜的审计人员需及时通知注册会计师(项目负责人),并根据退回原因采取相应措施。

1.若因地址信息错误导致询证函被退回,应重新核实被询证单位的地址、收件人等信息,并再次发出询证函。

2.若询证函被询证单位退回,应与被询证单位联系,分析退回原因并评估其合理性,根据退回原因调整函证内容后再次寄发询证函或采取其他应对措施。若退回原因不合理或第二次发函仍被退回,应进一步调查并考虑舞弊可能性,同时在底稿中记录相关的审计风险与对审计的影响。

(三)审计报告日临近仍未收到回函

注册会计师需根据审计准则对审计证据的要求,考虑是否已经获得充分、适当的审计证据。审计报告日后获取的回函不能作为形成审计意见时的审计证据,因此,询证函回函时间不应晚于审计报告日。若预计在出具审计报告之前无法取得回函,应在审计报告日前注册会计师控制状态下先行收回扫描件或实施其他替代程序,并考虑其对财务报告的影响。

二、回函控制

(一)基本控制程序

1.关注被询证者确认的询证函是否是原件,是否与注册会计师发出的询证函是同一份。

2.关注回函是否由被询证者直接寄给注册会计师。

3.关注回函信封上的寄件地址或回函信封上寄出方的邮戳显示的发出城市、寄件人是否与审计人员记录的发函地址、收函人信息一致。

4.关注被询证者加盖在询证函上的印章以及签名中显示的被询证者名称是否与已知的印章样式及询证函中记载的被询证者名称一致。

(二)银行函证的回函控制

1.邮寄回函控制

(1)回函结果的获取与记录

注册会计师应独立签收询证函,并保存回函面单和回函物流轨迹。这一步骤是验证回函真实性的关键,确保了回函的来源和路径可追溯。

  • 验证回函的可靠性

注册会计师应对回函的可靠性进行验证,并对任何异常事项保持警觉并进行核实。包括确认收到的回函是否为发出的询证函原件,回函是否由被询证银行直接寄回,以及回函印章是否存在明显瑕疵或可疑之处。

①原件确认。核实回函是否与注册会计师发出的询证函为同一文本,可通过与留存的询证函复印件或扫描件进行核对,检查盖章位置等是否一致。若询证函上添加了特定标识,应在收到回函时检查该标识是否存在。如果收到的询证函回函为复印件、传真件等非原件形式,注册会计师应当与被询证银行联系,要求被询证银行寄回纸质询证函原件。

②直接寄回确认。确认回函是否直接由被询证银行寄回,以确保回函的独立性和真实性。若回函不是由被询证银行直接寄至会计师事务所,而是经过被审计单位或其他第三方转交,则该回函不能视为可靠的审计证据,注册会计师应评价对评估的重大错报风险以及其他审计程序的性质、时间安排和范围的影响,并考虑重新寄发询证函,并与被询证单位联系,要求被询证单位直接书面寄回注册会计师。

③印章和签名核实。检查回函中的银行印章是否与被询证银行的名称一致、骑缝章是否完整,加盖的印章以及签名是否清晰可辨认等。必要时,可与以往审计过程中获取的回函文件中的印鉴进行核对、与被审计单位持有的其他文件进行核对或亲自前往被询证单位进行核实。

④回函物流信息核实。检查回函信封的发件方单位名称、地址与《发函情况表》是否一致。若快递回函信息不完整,应通过互联网查询快递物流信息并截屏保存。同时,核实快递收件网点与被询证单位所在地是否相符,以及挂号或平邮回函的邮戳发出地是否与被询证单位地址一致,以确保回函来源的可靠性。

(3)回函异常情况的处理

注册会计师应关注回函的异常情况,包括但不限于回函不及时、回函时间高度集中、多份询证函回函笔迹相近或相同、回函寄出地址与发函地址不符或回函寄出地点相同或相近、回函寄出日期与送达日期与距离、快递速度等明显不匹配等。对于这些异常情况,注册会计师应保持警觉并实施进一步的调查和核实。

2.跟函回函控制

(1)注册会计师应当关注被询证单位实施核对的全过程,包括在其在计算机系统或相关记录中核对信息,对被审计单位和被询证单位之间串通舞弊的风险保持警觉。

(2)检查回函印鉴和签名。检查回函上加盖的印鉴是否与被询证单位一致,以及是否有经办人签名。

(3)如果现场取得询证函回函,注册会计师应实施审计程序以验证回函的可靠性。

①评价回函合理性。了解被询证银行处理函证的通常流程和人员,评价现场取得回函的合理性。

②检查内容是否被篡改。检查收到的询证函内容是否被篡改,包括检查回函是否存在发出询证函前添加的特定标识。

③检查银行印章。检查回函中的银行印章是否与被询证银行的名称一致、骑缝章是否完整等。必要时,注册会计师可以与被审计单位持有的其他文件中的被询证银行印章或该被询证银行历年回函印章或同一银行的其他支行回函印章类型进行比对。

④确认身份和权限。确认处理询证函人员的身份和处理询证函的权限,如索要名片、观察员工卡或姓名牌等。

(4)如果未能现场取得回函,需由被询证银行采用邮寄回函的,注册会计师应执行以下程序:

①询问未能现场取得回函的原因。向处理询证函的人员询问不能现场取得回函的原因。

②核实流程及人员。再次核实被询证银行处理函证的通常流程和处理人员,确认不能现场取得回函的合理性。

③确认身份和权限。确认处理询证函人员的身份和权限。

④要求被询证银行将回函直接寄回至会计师事务所。

3.电子函证平台回函控制

(1)信息保存与核实

通过电子询证函平台收到的回函,通常会保存与函证相关的信息,包括回函结论、发函信息、回函信息以及函证过程信息。

由于电子询证函平台广泛运用了电子签名,因此电子询证函回函无需额外要求加盖实体章、手写签名或骑缝章。

(2)邮箱地址的使用规范

在发出询证函时,注册会计师应明确要求接收电子询证函平台回函的邮箱地址为会计师事务所的邮箱地址。收到回函时,注册会计师应核对发件人的电子邮箱地址是否为电子询证函平台的邮箱地址,而非私人邮箱地址,以验证回函的来源的可靠性。

(3)记录电子签名信息

注册会计师核对并记录被询证单位和授权经办人的电子签名信息、回函的IP地址或其他能够表明电子地址或身份的信息,以确保回函的可追溯性和真实性。

(4)电子邮件的保存

考虑将函证全过程中的所有电子邮件截屏打印作为工作底稿保存,以备后续审计工作的查阅和核对。

(二)企业函证的回函控制

1.邮寄回函控制

参照银行函证的邮寄回函控制。

2.跟函回函控制

参照银行函证的跟函回函控制。

3.其他电子形式回函控制

其他电子形式回函是指被询证单位以传真、微信或通过电子邮件等电子形式向注册会计师发送询证函回复(电子询证函平台通过电子邮件发送回函除外)。电子函证程序涉及多种确认发件人身份的技术,如加密技术、电子数码签名技术、网页真实性认证程序,注册会计师和被询证单位应当采用一定的程序为电子形式的回函创造安全环境。 

(1)回函结果的获取与记录

注册会计师应独立接收询证函,应使用会计师事务所的传真号码、工作邮箱等收取回函,注意保存微信聊天界面截屏、电子邮件往来记录等,这一步骤是验证回函真实性的关键,确保了回函的来源和路径可追溯。

(2)验证回函的可靠性

注册会计师应对电子回函的可靠性进行验证,并对任何异常事项保持警觉并进行核实。包括确认收到的回函是否为发出的询证函原件,回函是否由被询证单位直接发出,以及回函印章是否存在明显瑕疵或可疑之处。

①原件确认:核实电子回函是否与注册会计师发出的询证函为同一文本,可通过与留存的询证函复印件或扫描件进行核对,检查盖章位置等是否一致。若询证函上添加了特定标识,应在收到回函时检查该标识是否存在。

②直接发出确认:确认电子回函是否直接由被询证单位发出,以确保回函的独立性和真实性。例如,核对传真所使用的电话号码是否为被询证单位的电话号码,发件电子邮箱地址是否为被询证单位内部邮箱地址,微信发件人是否为被询证单位工作人员,并确认发件人是否对被函证信息是否知情、是否具有客观性、是否拥有回函的授权等。若回函不是由被询证单位直接发送至注册会计师,而是经过被审计单位或其他第三方转发,则该回函不能视为可靠的审计证据。

③印章和签名核实:检查电子回函中的印章是否与被询证单位的名称一致、签名是否完整等。必要时,可与以往审计过程中获取的回函文件中的印鉴进行核对、与被审计单位持有的其他文件进行核对或亲自前往被询证单位进行核实等。连续审计时,也可将回函中的印章与以前年度回函或其他文件中的印章进行核对。

④电子回函来源核实:通过技术手段如查看电子邮件信头、IP地址核实等确认电子回函的来源,确保其未被篡改或伪造。

(3)电子形式回函的特殊考虑

由于电子形式函证方式存在被拦截、更改或者其他舞弊风险的程度远远高于其他函证方式,且回函者的身份及其授权情况很难确定。注册会计师可与被询证者联系以核实回函的来源及内容。例如,当被询证者通过电子邮件回函时,注册会计师可以通过电话联系被询证者,确定被询证者是否发送了回函。

基于电子形式回函的可靠性存在较大风险,建议将电子形式回函作为阶段性的辅助性证据。注册会计师基于时间因素的考虑可先获取电子形式的回函,但仍应要求被询证单位提供纸质回函原件或亲自前往被询证单位取回询证函纸质回函原件,将纸质回函原件与传真件对应归入工作底稿。

4.对询证函进行口头回复

由于只对询证函进行口头回复而非书面回复不符合函证的要求,因此,不能作为可靠的审计证据。在收到对询证函口头回复的情况下,注册会计师可以根据情况要求被询证者提供直接书面回复。如果仍未收到书面回函,注册会计师需要通过实施替代程序,寻找其他审计证据以支持口头回复中的信息。

三、针对自然人函证的特殊考虑

在对自然人进行函证时,除应要求回函者亲自签名外,通常还需加按手印、同时提供身份证明以增强证据效力。鉴于自然人身份及其授权状态的验证难度较大,导致舞弊风险相较于对企业法人、社会团体等组织的函证显著增高,注册会计师应当审慎考虑并采取以下特别审计措施:

(一)跟函程序

1.注册会计师需亲自观察并记录自然人签字的全过程,确保签字行为的真实性。

2.核对被函证自然人的身份证原件,与身份证影像信息进行比对,以确认签字人是否为被询证对象本人。

3.复印并归档身份证件,作为审计证据。在条件允许的情况下,可进一步要求被函证自然人提供手持签字确认询证函的合影,以增强证据的可靠性。

(二)邮寄函证程序

1.验证回函者身份,要求被询证自然人在寄送回函时,一并附上其身份证复印件或扫描件,并仔细检查复印件或扫描件是否存在篡改或伪造迹象。

2.如条件允许,可进一步要求提供被函证自然人手持已签字询证函的留影照片或扫描件,作为辅助验证材料。

(三)特殊交易情形的处理

当被审计单位与自然人的交易具有必要性,且涉及金额重大或交易频繁时,注册会计师应优先考虑采用亲往函证的方式。

四、常见错误或风险

(一)函证记录不完整

1.跟函记录缺失

采用跟函方式进行函证时,未能在审计工作底稿中保留跟函记录,导致无法追溯注册会计师对询证函的控制过程。

2.收件信息未保留

回函的信函或快件的收件信息未被记录或保存,影响了审计证据的完整性。

3.控制记录不全

函证过程控制记录的缺失或不当留存,导致函证全过程记录断裂,无法验证函证的真实性和可靠性。

(二)回函的独立性和真实性存疑

1.回函独立性不充分

被询证单位未将回函直接发给注册会计师,而是通过被审计单位转交,影响回函的独立性,增加篡改风险。

2.电子回函真实性未验证

被询证单位以传真、微信或电子邮件等电子形式发送的回函未经过充分验证,注册会计师未考虑被询证单位的真实性以及电子或传真询证函回函是否可以满足充分适当的审计证据的要求。

(三)未关注回函异常迹象

1.回函信息不一致

回函信息与被询证单位记录不一致,注册会计师未关注可能存在的舞弊风险。

2.回函来源可疑

回函来源不明或存在多个相同特征的回函,例如收到的多份回函笔迹相同或发件人信息异常相似,不同被询证单位的回函显示发件人相同或相近的联系方式,或邮戳显示的发函地址相同,注册会计师未关注这可能表明回函的真实性存疑。

3.回函率异常

例如:银行函证未回函;与以前年度相比,回函率异常偏高或回函率重大变动;向被审计单位的债权人发送的询证函回函率很低;过于完美的回函,所有回函均能收回且回函没有差异。注册会计师未关注可能回函过程受到操纵,选择性回函或其他舞弊风险。

(四)未核对印章与签名

没有核对回函原件骑缝章的完整性,询证函被企业截留并替换了其中几张关键信息。

1.印章不符或缺失

注册会计师未发现回函上印章与被询证单位不符、缺失正规印章或印章存在明显瑕疵,可能存在伪造印章或其他舞弊风险。

2.骑缝章不完整

注册会计师未核对回函原件骑缝章的完整性,可能导致询证函被截留并替换关键信息,影响审计证据的真实性。

(五)未采取适当的后续措施

例如,询证函长时间未回、回函内容与预期不符等情况,未进一步采取相应措施。如再次发函或与被询证单位沟通讨论函证事项,可能导致审计证据不足。

五、回函控制工作底稿

(一)函证过程控制及结果汇总表。详细记录对回函过程的控制措施 。

(二)询证函回函。将询证函回函作为工作底稿记录,其中电子平台函证和电子形式以外的纸质版函证原件作为工作底稿留存。

(三)发函面单和物流轨迹。保存邮寄询证函时的快递面单照片或复印件,以及发函后的物流轨迹截图或记录。对于电子发函,保存电子邮件发送截图及收件人确认回复(如适用),以验证发函的独立性和完整性。

(四)询证函复印件或扫描件。必要时,保存发出的询证函复印件或扫描件,以备后续审计工作的查阅和核对。

(五)跟函记录表。记录跟函时间、地点、询证函编号、被审计单位陪同人员(如有)、审计人员等基本信息;描述跟函过程,包括被询证单位处理函证的流程、处理人员身份和权限的核实情况、函证处理过程的观察等。必要时,附上现场照片、索要的名片、工作证复印件等辅助证据。

(六)电子询证函记录。对于通过电子邮件方式发送的询证函,记录并保存所有相关的电子邮件往来,包括发件人、收件人信息的邮件内容截屏,保存询证函电子版的扫描件或PDF格式文件。

(七)异常事项处理记录。记录函证过程中遇到的任何异常事项(如回函延迟、回函内容不符等),以及采取的处理措施和结果。

 

第九节  函证结果评价

 

一、核对和处理回函结果

注册会计师须仔细核对银行回函信息的完整性,评估回函内容是否包含影响其可靠性的免责或其他限制性条款。同时,注册会计师需区分情况处理回函结果。

(一)回函中包括免责或其他限制性条款

1.对回函可靠性不产生影响的条款

回函中格式化的免责条款可能并不影响所确认信息的可靠性,实务中常见的这种免责条款的例子包括:

(1)“提供的本信息仅出于礼貌,我方没有义务必须提供,我方不因此承担任何明示或暗示的责任、义务和担保”。

(2)“本回复仅用于审计目的,被询证者、其员工或代理人无任何责任,也不能免除注册会计师做其他询问或执行其他工作的责任”。

其他限制性条款如果与所测试的认定无关,也不一定会导致回函失去可靠性。例如,当注册会计师的审计目标是投资是否存在,并使用函证来获取审计证据时,回函中针对投资价值的免责条款并不一定会影响回函的可靠性。

2.对回函可靠性产生影响的条款

一些限制性条款可能使注册会计师对回函中所包含信息的完整性、准确性或注册会计师能够信赖其所含信息的程度产生怀疑,实务中常见的此类限制性条款的例子包括:

(1)“本信息从电子数据库中取得,可能不包括被询证者所拥有的全部信息”。

(2)“既不保证本信息准确也不保证其是最新的,其他方可能会持有不同意见”。

(3)“接收人不能依赖函证中的信息”。                                                                                                                                                                                                                                                                                                                                                                                            

在特殊情况下,如果限制性条款产生的影响难以确定,注册会计师可能认为要求被询证者澄清或寻求法律意见是适当的。如果回函中包含了影响其可靠性的免责或其他限制性条款,注册会计师应当及时与被询证单位沟通,询问相关原因,并根据情况再次发出询证函。

如果再次发出询证函不可行,注册会计师应当针对所有未确认的函证信息实施替代程序。这些程序的性质和范围将取决于财务报表项目的性质、所测试的认定、限制条款的性质和实质,以及通过其他审计程序获取的相关证据等因素。

如果通过替代程序无法获取充分、适当的审计证据,或者替代程序不可行,应当考虑回函是否因此失去可靠性,并按照《中国注册会计师审计准则第 1502 号——在审计报告中发表非无保留意见》的规定,确定其对审计工作和审计意见的影响。

(二)仅对部分函证事项予以回复

在审计过程中,被询证单位可能未对全部函证事项作出回应,而仅针对部分函证事项予以回复。例如,银行函证中,银行可能在原询证函上盖章签字并返回,但明确标注仅对某一事项进行确认;或者银行不同意对无交易事项的函证项目以“无”的方式处理,而是选择性地回复部分函证事项;有的银行会删除原询证函的部分内容,或仅对填写了交易事项的函证项目进行回复,忽略空白的其他函证事项。又例如,企业函证信息除往来款余额外,还可能包含交易额、合同条款、项目进展情况等其他的信息。被询证单位可能仅对其中一项或几项信息进行确认,而没有对所有函证信息进行回应。

1.沟通与确认

根据《银行函证工作操作指引》(财办会〔2024〕2号)的要求,被询证银行应当对银行询证函所列示的 1-14 项及附表涉及的全部信息作出回应。注册会计师应及时与被询证银行沟通,了解未回应事项的原因,并确认被审计单位在该银行是否有其他项目。若必要,可向被询证银行的上级行或集中处理部门反映情况。

2.再次发出询证函

在与被询证单位沟通后,若需进一步确认信息,注册会计师应再次发出询证函,以获取对全部询证事项的完整回复。

3.实施替代程序

如果再次发出询证函不可行,或被询证单位仍拒绝对全部询证事项予以回复时,注册会计师应针对所有未确认的函证信息实施替代程序,例如从人民银行征信中心、被审计单位开户行等相关机构直接获取被审计单位的信用报告,并与被审计单位的会计记录相核对。

4.考虑审计意见的影响

若通过替代程序仍无法获取充分、适当的审计证据,注册会计师需要考虑这种情况对审计意见的影响,并在审计报告中予以反映。

(三)回函不符

根据《中国注册会计师审计准则第1312号——函证》的规定,不符事项,是指被询证单位提供的信息与询证函要求确认的信息不一致,或与被审计单位记录的信息不一致。

1.不符事项的处理

在回函显示存在不符事项的情况下,注册会计师应对所有回函显示的差异和不符事项的原因、性质、频率、金额予以充分关注,编制《函证结果调节表》,获取必要的审计证据以判断被审计单位的账务处理是否正确,是否记录于恰当的会计期间,考虑是否需要作出相应的审计调整或披露。

若回函中已明确指出不符金额或事项,注册会计师通常无需再次发出询证函,而应将不符回函作为审计证据留存。若不符事项由被询证单位的回函书写错误造成,则需考虑是否重新发出询证函。若需重新发函,且被询证单位要求退回错误回函原件,注册会计师应复印或扫描该原件予以留存,并与新的询证函一同寄出。

2.调查不符事项的原因

注册会计师应实施审计程序,包括询问被审计单位相关人员以了解不符原因,并检查相关资料(如对账单、借款合同、抵押担保合同、企业信用报告、开户证实书、定期存单等),以核实不符原因。   

不符事项可能由时间性差异、一方或双方记账错误、函证信息记录有误或回函信息不完整等原因导致,甚至可能是舞弊行为所致。注册会计师应要求被审计单位管理层对不符原因进行解释,并进一步取得和查看相关支持性文件作为审计证据,对不符事项进行分析,判断是否存在错报。注册会计师应保持职业怀疑,警惕小额差异可能是方向相反的大额差异正负相抵的结果。

3.针对不符事项实施审计程序

注册会计师应根据不符事项的原因、性质和金额,进一步实施具体的审计程序。

(1)对于因时间性差异或记账错误导致的不符事项

应获取被审计单位编制的差异调节表,并根据具体情况确定是否存在错报。注册会计师应根据形成时间差异的具体原因实施审计程序确定是否存在错报。例如:

若被审计单位在资产负债表日前确认了应收账款和收入,但客户在资产负债表日后才将该笔交易作为应付款项入账,注册会计师可以实施截止性测试,检查销售合同或订单、发货记录、客户签收单等,以验证回函不符事项是否由于时间性差异造成。

若客户在资产负债表日后将货物退回被审计单位,但被审计单位未能及时对退货进行会计记录,注册会计师可以对退货实施截止性测试,检查退货通知单、收货单据、库存商品永续记录、红字发票等,以验证回函不符的原因。

若客户已经在资产负债表日前付款,但被审计单位在资产负债表日后才入账,注册会计师可以检查收款记录,核实该笔汇款是否在资产负债表日后收到,存入银行账户的款项是否在正确期间计入应收账款明细账。

当被审计单位的某一客户亦是其供应商时,应收账款和应付账款可能已经互相抵销,不符事项可能由抵销所致。注册会计师需要确认被审计单位与其客户/供应商之间的协议是否允许这种抵销。

若有迹象表明被审计单位与其客户之间存在争议,应追查争议原因并评价争议处理是否恰当,关注是否可能影响客户偿付能力和计提减值准备的适当性。

(2)对于因函证信息记录错误导致的不符事项

应重新发函或实施替代程序。

(3)对于因舞弊导致的不符事项

应重新考虑对风险评估结果以及所实施程序的性质、时间和范围的影响,并与管理层及时沟通,考虑对审计报告和审计其他方面的影响。

4.错报的评价

询证函回函中指出的不符事项可能显示财务报表存在错报或潜在错报。当识别出错报时,注册会计师需要根据《中国注册会计师审计准则第1141号——财务报表审计中与舞弊相关的责任》的规定,评价该错报是否表明存在舞弊。不符事项可以为注册会计师判断来自类似的被询证者回函的质量及类似账户的回函质量提供参考;不符事项还可能显示被审计单位与财务报告相关的内部控制存在缺陷。

根据《中国注册会计师审计准则第1314号——审计抽样》的规定,如果以抽样方式实施函证,对样本中识别出的错报,注册会计师应当调查错报的原因,并根据样本错报推断总体中存在的错报。

注册会计师同时应当考虑针对函证测试未覆盖的剩余部分中可能存在的错报单独或连同其他错报是否可能导致财务报表整体存在重大错报。必要时,与管理层讨论重要不符事项,并确定是否需要修改或追加审计程序以解决不符事项,并考虑存在的情形对审计其他方面的影响。

(四)采取自有格式回函

若被询证单位采用自有格式回函,注册会计师应采取措施以确保审计证据的充分性和适当性。

1.留存询证函副本

注册会计师应提前将所寄发的询证函拍照或扫描留存,作为底稿中函证程序实施的证据之一,以证明所发出的函证内容。

2.检查回函完整性

注册会计师应检查自有格式回函文本中是否针对所有函证事项予以回复。对于未全面回复的情况,应按照“仅对部分函证事项予以回复”追加审计程序处理。

二、未回函的应对

 本指引所称未回函,是指被询证者对积极式询证函未予回复或回复不完整,或询证函因未被送达而退回。通常情况下,未回函的原因可能包括被询证者由于地址变更、询证函被中途拦截等原因没有收到询证函,被询证者不存在,被询证者内控制度对回函有相关禁止性规定,被询证者故意不回复等。未回函可能是由于某些客观因素导致而具有一定的合理性,也可能预示财务报表认定层次(账户余额、其他信息)存在重大错报风险(包括舞弊风险),如:账户余额或交易虚假(被询证者不存在)、账户余额严重虚大(询证函被中途拦截、被审计单位与被询证者串通故意不回复)等。

在函证项目未回函的情况下,注册会计师应考虑是否存在未识别的重大错报风险(包括舞弊风险)。如果认为可能存在未识别的重大错报风险,注册会计师应修正认定层次的重大错报风险评估结果(包括舞弊风险)并相应地修改计划的审计程序。如果认为不大可能存在未识别的重大错报风险,注册会计师应对未回函项目采取进一步审计程序。

(一)检查发函信息并沟通

注册会计师应首先检查被询证单位的地址、联系方式等发函信息是否正确。

与被询证单位沟通,了解是否收到询证函、询证函处理进度、预计回函时间及回函快递单号等信息。

(二)催收回函或重新发函

若因被询证单位工作失误等原因遗漏回函,应催收回函。

若被询证单位人员丢失询证函原件/声明未收到邮件,或因询证函格式不符合规定而不予回函,应在核实原因后,按照要求重新发出询证函。

(三)实施替代程序

若采取上述措施后仍无法收回询证函,注册会计师应当考虑取得积极式询证函回函是否是获取充分、适当的审计证据的必要程序。如果取得积极式询证函回函是获取充分、适当的审计证据的必要程序,则替代程序不能提供注册会计师所需要的审计证据。在这种情况下,如果未获取回函,注册会计师应当按照《中国注册会计师审计准则第 1502 号——在审计报告中发表非无保留意见》的规定,确定其对审计工作和审计意见的影响。

如果取得积极式询证函回函不是获取充分、适当的审计证据的必要程序,注册会计师应当实施替代审计程序获取相关、可靠的审计证据。

在实施替代程序时,注册会计师应对所有未回函的样本项目实施替代程序,而不能选取部分未回函样本项目实施替代程序。例如,对于应收账款函证,注册会计师选择被审计单位的应收账款明细账户发送了60份函证,并收回了40份函证,则注册会计师需要对未回函的20份函证都实施替代程序,而不能仅抽取其中部分未回函的样本项目实施替代程序。

(四)替代程序的具体措施举例

替代程序需包含对交易过程和结果的验证。过程验证替代指通过验证交易发生的全流程,确认账户余额或交易的真实性、完整性及权利义务归属。结果验证替代指通过直接核查账户余额或交易结果的准确性,验证财务信息的可靠性。下面以应收账款和应付账款为例说明替代程序的具体措施。?

1.应收账款

  • 过程验证替代

检查销售合同、订单、出库单、物流签收记录等交易支持性文件,确认未回函客户的交易是否真实存在;核对客户信用审批记录及发货审批流程,验证交易是否经过适当授权;分析应收账款账龄与历史回款记录的匹配性。

  • 结果验证替代

核对账务记录,比对总账、明细账与原始凭证的金额一致性;检查期后回款,核查资产负债表日后相应收款单据或记录(例如现金收据、银行进账单、银行对账单等),验证期末余额的存在性及可收回性。

2.应付账款

(1)过程验证替代

检查采购订单、验收单、发票及付款审批记录等采购流程文件,确认未回函客户的交易是否真实存在;核对供应商对账单与应付账款明细账,验证入账金额准确性。

(2)结果验证替代

核对账务记录,比对总账、明细账与供应商发票、验收单的一致性;检查期后付款,核查资产负债表日后实际付款记录,验证应付账款余额准确性。

3.注意事项

若无法明确应收账款、应付账款余额与具体交易的对应关系,注册会计师可能需要扩大检查范围,根据实际情况确定检查比例,并在审计工作底稿中详细记录检查样本量的确定依据及审计抽样选样方法。

若无法获取关键支持性文件(如缺失出库单或验收单),需评估审计风险并考虑扩大样本量或追加程序;替代程序无法完全替代函证,若发现重大差异或异常,需考虑发表非无保留意见。

(五)关注舞弊迹象

在实施替代程序的过程中,注册会计师必须保持警觉,特别关注可能表明舞弊的迹象。

1.注重第三方证据的获取。例如,对应收账款实施替代程序时,注册会计师可以获取相关交易涉及的外部物流单位开具的物流或货运单据(如适用)、经被审计单位的客户签字确认的签收单(如适用)或其他外部支持性文件等审计证据,而不仅依赖被审计单位内部的出库单或发票等内部支持性文件。

2.在检查相关支持性文件时,对可能的异常情况予以关注和跟进。这些异常情况可能包括但不限于交易金额异常、交易对手方频繁变更、交易时间不符合常理等。

三、函证程序的总体评价

(一)总体评价原则

1.相关性与可靠性评估

注册会计师应评价函证程序(包括替代程序)是否提供了与认定相关且可靠的审计证据。这要求审计证据能够支持财务报表中的相关认定,且其来源和收集过程应保证证据的真实性和准确性。

2.检查风险降低程度

注册会计师应评估通过函证程序所获取的审计证据是否将检查风险降至可接受的水平。如果审计证据不足以降低检查风险至可接受水平,注册会计师应考虑实施额外的审计程序以获取更多证据。

3.替代程序的考量

当函证过程和其替代程序未能提供充分、适当的审计证据时,注册会计师应设计并执行其他程序以获取所需证据。特别地,如果取得询证函回函是获取充分、适当审计证据的必要程序,而替代程序无法应对认定层次的重大错报风险,注册会计师应充分考虑其对审计工作和审计意见的影响。

(二)具体评价内容

在评价函证程序结果时,注册会计师可以关注以下几个方面:

1.函证和替代程序的可靠性

注册会计师应评估函证程序和替代程序的设计和执行情况,确保其能够有效收集相关、可靠的审计证据。这包括评估被询证者的适当性、回函的真实性和完整性等。

在评估函证程序可靠性时,注册会计师除了考虑指引已经提及的常规情况外,还应关注以下因素:不正常的回函率(如异常偏高、偏低或完全一致),被询证单位与被审计单位之间可能存在的独立性问题(如经济依赖、职责分离不当),以及管理层对函证程序的干预行为(如不允许寄发、试图拦截或篡改询证函)。此外,若在审计报告日后收到可能影响审计意见的回函,注册会计师需遵循执业规程中关于期后事项的规定,采取适当措施应对。

2.例外事项的分析

对于函证过程中出现的任何例外事项(如不符事项、未回函等),注册会计师应深入分析其性质、频率、原因以及对审计意见的影响。

3.其他审计证据的补充

注册会计师应考虑通过其他审计程序(如检查、观察、询问等)获取的审计证据,以补充和验证函证程序的结果。这有助于增强审计证据的多样性和可靠性,提高审计意见的准确性。

四、常见错误或风险

在函证结果评价过程中,注册会计师需警惕可能的错误或风险,包括但不限于:

(一)未关注回函信息不完整或限制性条款

回函内容不完整或包含影响回函可靠性的免责或其他限制性条款,注册会计师未予以关注和应对,可能导致审计证据不足以支持审计结论。

(二)未充分调查回函不符事项

对于银行回函中存在的不符事项,如账户信息、金额、利率和期限等,未予充分关注和进一步调查,可能遗漏识别错报或舞弊的机会。

(三)未关注往来款函证金额差异

在往来款函证中,若回函金额与被审计单位记录存在差异,注册会计师应关注并核实差异原因。若仅因为差异金额小且低于重要性水平而未进行深入追查,可能未能发现潜在的重大错报。

(四)未重新评估新证据与回函不符的情况

当获取的新审计证据与回函信息不符时,未对函证结果进行重新评价,可能影响审计结论的准确性。

(五)未妥善处理自有格式回函或内容删减

当被函证单位以自有格式回函或删减询证函内容时,未予以关注和进一步处理,可能导致审计证据不完整。

(六)未全面执行替代程序

在未收到回函时,注册会计师未对所有未回函的样本项目实施替代程序,仅选取部分未回函样本项目实施替代程序。

(七)回函晚于审计报告日未采取替代措施

对于回函日期晚于审计报告日的情况,未执行替代程序或未在工作底稿中记录。

(八)未完整保存询证函原件

询证函回函原件未及时归档,导致丢失;随意销毁回函不符的询证函回函,导致审计证据链不完整。

五、函证结果评价工作底稿

在执行函证程序并评价其结果后,注册会计师必须在相关工作底稿中作详细记录,常见工作底稿包括但不限于:

(一)函证过程控制及结果汇总表

 记录函证结果, 汇总回函相符确认的金额和比例,以及对未回函或不符事项采取的进一步行动。

(二)函证结果调节表

对于回函中存在的不符事项,注册会计师应编制《函证结果调节表》,记录对不符事项的调查过程,包括不符的原因、性质、频率和金额。对由于入账时间以及记账错误所导致的差异编制《差异调节表》。

(三)沟通记录

如果与被询证银行或单位进行了沟通,记录沟通的过程和结论,包括电话沟通、现场询问或电子邮件往来。

(四)替代程序记录

在相关项目的“替代测试汇总表”和“替代测试表”中记录已实施的替代程序,以及通过这些程序获取的审计证据。记录因未收到回函或回函不充分而采取的替代程序,以及这些程序的结果和对审计结论的影响。

(五)函证结果的评价

在相关项目工作底稿中记录对函证程序结果的评价。

 

 

 

第五章  记录和报告

 

函证操作流程全过程的记录、整理及归档为注册会计师按照审计准则的规定执行审计工作提供了证据。注册会计师应当对实施的函证程序进行记录,及时形成审计工作底稿,为评价注册会计师就函证事项是否勤勉尽责执行审计程序提供证据。同时,注册会计师应当审慎考虑实施函证程序获取的审计证据是否充分、适当、可靠,为发表审计意见提供基础。

一、审计记录

(一)记录要求

1.存档与索引。所有的回函及函证控制外部证据均应完整存档,并正确建立索引。对于未获回复的询证函,其跟进工作及相关解释也应详细记录。

2.详细记录函证过程。将函证样本量的确定过程、收发函的控制全过程、函证结果评价等关键信息详细记录在工作底稿中。

3.索引号对应。函证形成的各项底稿中所记录的索引号应与审计证据一一对应。例如,函证结果汇总表中的回函索引号应与回函原件的索引号相匹配,收发函控制底稿中记录的索引号也应与支持性证据的索引号一一对应。

4.审计证据审核。注册会计师应对所获取的审计证据进行认真审核,并形成审核轨迹。

(二)记录内容

1.记录应包括索引编号、函证项目、被询证者信息、发函和回函状态、不符事项说明等。

2.函证样本的选择依据和样本量。

3.发函和回函的控制记录,包括发函日期、回函日期、发函方式、回函方式等。

4.回函结果的汇总,包括相符和不符的回函数量及其分析。

5.不符事项的调查记录,包括不符原因、采取的进一步审计程序以及调查结果。

6.实施替代程序的记录,包括替代程序的性质、范围和结果。

具体工作底稿详见第四章各函证流程“工作底稿”章节。

二、审计报告

审计报告应根据函证结果和函证证据的充分性、适当性,对被审计单位的财务报表发表审计意见。注册会计师应当对实施函证程序获取的审计证据进行评价,针对函证过程中发现的重大错报要求管理层进行更正,并考虑未更正错报对财务报表整体的影响程度,为形成审计意见提供基础。同时,在形成审计意见阶段,注册会计师应当考虑包括但不限于下列与函证相关的报告事项:

  • 针对回函不符的情况

如果函证的结果证实存在重大错报,注册会计师应当要求管理层更正这些错报,并考虑对财务报表整体的影响程度,分别下列情况在审计报告中进行适当披露:

1.如果属于与具体金额(包括财务报表附注中的定量披露)相关的重大错报,注册会计师应当在形成审计意见的基础部分说明并量化该错报的财务影响。如果无法量化财务影响,注册会计师应当在该部分说明这一情况。

2.如果属于与应披露而未披露信息相关的重大错报,注册会计师应当与治理层讨论未披露信息的情况,并在形成审计意见的基础部分描述未披露信息的性质。

(二)针对未取得回函的情况

如果取得函证回函是获取充分、适当的审计证据的必要程序,则替代程序不能提供注册会计师所需要的审计证据,注册会计师应考虑对审计工作和审计意见的影响。当由于无法获取充分、适当的审计证据而导致发表非无保留意见,注册会计师应当在形成审计意见的基础部分说明无法获取审计证据的原因。如果认为未发现的错报(如存在)对财务报表可能产生的影响重大但不具有广泛性时,注册会计师应当发表保留意见。如果认为未发现的错报(如存在)可能对财务报表产生的影响重大且具有广泛性,以至于发表保留意见不足以反映情况的严重性,注册会计师应当在可行时解除业务约定(除非法律法规禁止),如果在出具审计报告之前解除业务约定被禁止或不可行,应当发表无法表示意见。

(三)针对管理层不允许寄发询证函的情况

如果注册会计师认为管理层不允许寄发询证函的原因不合理,或实施替代程序无法获取相关、可靠的审计证据,则应考虑与治理层进行沟通以及确定对审计工作和审计意见的影响。当由于无法获取充分、适当的审计证据而导致发表非无保留意见,注册会计师应当在形成审计意见的基础部分说明无法获取审计证据的原因。如果认为未发现的错报(如存在)对财务报表可能产生的影响重大但不具有广泛性时,注册会计师应当发表保留意见。如果认为未发现的错报(如存在)可能对财务报表产生的影响重大且具有广泛性,以至于发表保留意见不足以反映情况的严重性,注册会计师应当在可行时解除业务约定(除非法律法规禁止),如果在出具审计报告之前解除业务约定被禁止或不可行,应当发表无法表示意见。

 

 

第六章  银行函证和企业往来函证外其他事项函证的特殊考虑

 

第一节  其他事项函证程序的特殊考虑

 

除了常见的银行函证和企业往来函证外,对其他事项的函证也具有重要意义,其他事项包括但不限于投资、贷款、发出商品、收入、采购、完工进度等,由于这些事项的多样性和复杂性,在函证过程中需要注册会计师给予特殊的关注和考虑,以确保审计证据的可靠性和充分性。本章仅以个别其他事项举例分析,更多的内容可详见“附录2 常用询证函格式模板”的说明。

一、其他事项函证的特殊考虑

在确定函证其他事项前,注册会计师需要对审计业务中涉及的各类函证事项进行全面梳理,识别出那些不同于常规银行和企业往来业务的其他函证事项。

(一)函证内容的特殊考虑

针对不同类型的事项,函证内容的设计应具有针对性,以适应其各自的特点和审计要求。例如:

对于长期股权投资,函证内容可能涵盖投资的初始成本、追加投资情况、股权比例变动、被投资单位的盈利状况及分红政策、是否存在影响投资价值的重大事项(如被投资单位面临的重大经营风险、法律纠纷等)。对拥有多项长期股权投资的企业进行审计时,注册会计师需要针对每一项投资,详细设计函证内容,确保获取关于投资的全面信息。

对于或有负债,函证应重点关注潜在负债的性质、金额范围、可能的发生概率以及相关方的确认情况。如在涉及未决诉讼的函证中,需要向律师事务所了解诉讼的进展、预计赔偿金额以及对方诉求等详细信息,以准确评估企业可能面临的财务风险。

在关联方交易函证中,应着重询问交易的定价政策是否符合市场规则、交易的真实性及必要性、是否存在未披露的关联关系或交易等内容。

(二)函证对象的特殊考虑

除了常规的交易对手方外,对于其他事项可能需要向更多的相关方进行函证。例如:

在长期股权投资函证中,除了向被投资单位发函外,还可能需要向被投资单位的审计师、律师或其他重要利益相关者获取信息,以相互印证。

对于或有负债,函证对象可能包括律师事务所、法院、潜在的债权人和其他可能知晓相关情况的第三方。如在涉及担保责任的函证中,需要向担保受益方了解担保的具体条款和履行情况,向律师咨询法律责任的界定等。

在关联方交易函证中,除了直接的关联方企业外,还可能涉及关联方的关键管理人员、控股股东或实际控制人等,以获取关于交易决策和利益输送等方面的信息。

此外,对于一些其他事项,可能还需要结合其他审计程序来进行函证。如在调查关联方交易时,除了函证外,还可能需要进行实地走访、检查相关合同和文件、分析交易的商业合理性等程序,以全面核实交易的真实性和合规性。

二、其他事项函证过程的特殊控制

函证其他事项时,注册会计师同样需要对函证过程进行严格控制,以保障函证程序的独立性、准确性和可靠性。

(一)发函前的特殊准备

注册会计师需要更加深入地了解其他事项的背景和细节,以便准确设计函证内容和选择合适的函证对象。例如,在对一项复杂的长期股权投资进行函证前,注册会计师要详细研究投资协议、被投资单位的公司章程、历年财务报表以及近期的重大经营决策等文件,确保函证问题具有针对性和有效性。

对于函证对象的联系方式,要进行更加严格的核实。由于其他事项的函证对象可能较为多样化,其联系方式的准确性更为关键。例如,在向律师事务所发函时,要确保函证寄送至正确的律师或负责相关业务的团队,避免因地址错误或信息不准确导致函证失败。

在准备函证文件时,除了常规的询证函格式要求外,对于其他事项可能需要提供更多的背景资料或说明,以帮助函证对象准确理解函证目的和要求。例如,在函证涉及复杂金融工具的交易时,附上交易结构示意图、相关合同条款摘要等资料,便于函证对象回复。

(二)回函的特殊处理与控制

收到回函后,注册会计师要更加仔细地核对回函的真实性和完整性。对于其他事项的回函,可能涉及复杂的业务内容和专业术语,需要注册会计师具备更强的专业判断能力来评估回函的可靠性。例如,在收到关于长期股权投资估值调整的回函时,注册会计师要深入分析回函中提供的估值方法、假设条件和数据来源,判断其合理性和准确性。

关注回函的格式和内容是否符合预期。其他事项的函证回复可能因函证对象的不同而具有不同的格式要求,但无论何种格式,都应确保回函能够清晰、准确地回答函证问题。如果回函内容模糊不清或存在歧义,注册会计师应及时与函证对象沟通,要求其进一步解释或澄清。

对于回函中的异常情况,要进行深入调查和分析。其他事项本身的复杂性使得回函异常情况可能蕴含更大的审计风险。例如,在收到关于或有负债的回函中,若发现函证对象对潜在赔偿金额的估计与注册会计师的预期存在重大差异,注册会计师应立即展开调查,可能需要进一步向其他相关方求证或获取更多的证据,以确定差异的原因和对财务报表的影响。

三、其他事项函证结果的评价与审计报告的影响

函证其他事项的结果评价需要综合考虑多方面因素,并且其结果可能对审计报告产生重要影响。

(一)函证结果的综合评价

 注册会计师要将函证结果与其他审计证据进行相互印证。其他事项的审计往往需要多种审计程序共同提供证据支持,函证结果应与通过检查文件、实地观察、分析程序等获取的证据相一致。例如,在评估长期股权投资的价值时,函证获取的被投资单位财务数据应与注册会计师通过分析被投资单位公开财务报表、行业趋势等得到的结论相符合。如果存在差异,需要进一步调查原因,判断是函证过程中的问题还是其他审计程序存在漏洞。

考虑函证结果对其他事项认定的影响。对于其他事项,函证结果可能直接影响到相关会计科目的确认、计量和披露。例如,在核实或有负债的函证中,如果函证结果表明潜在负债的金额和可能性发生重大变化,注册会计师需要重新评估企业对或有负债的会计处理是否恰当,是否需要调整财务报表中的相关项目。

分析函证结果中的不确定性因素。其他事项本身可能存在较多的不确定性,函证结果可能无法完全消除这些不确定性。注册会计师需要评估这些不确定性对审计意见的影响程度。例如,在涉及重大资产重组的函证中,如果函证对象对交易条款和资产价值的回复存在一定的模糊性或不确定性,注册会计师要谨慎判断这种不确定性是否会导致财务报表使用者对企业财务状况和经营成果产生重大误解,进而考虑是否需要在审计报告中进行适当的披露。

(二)对审计报告的影响

如果函证结果表明其他事项存在重大错报风险,且无法通过进一步审计程序获取充分、适当的审计证据,注册会计师可能需要考虑发表保留意见或无法表示意见的审计报告。例如,在对关联方交易的函证中,如果发现存在大量未披露的关联方交易且无法核实其对财务报表的影响,注册会计师可能会因审计范围受限而无法对财务报表发表无保留意见。

即使函证结果未发现重大问题,注册会计师仍需根据其他事项的重要性和性质,在审计报告中进行适当的披露。例如,对于重大的长期股权投资,即使函证结果确认了投资的基本情况,但如果投资存在潜在风险(如被投资单位所在行业面临重大变革等),注册会计师可能需要在审计报告的附注中披露相关风险信息,以提醒财务报表使用者关注。

对于函证过程中发现的其他事项相关的内部控制缺陷,注册会计师也应在审计报告中进行披露(如适用),并提出改进建议。这有助于企业完善内部控制制度,提高财务报告的质量。例如,如果在函证关联方交易过程中发现企业的关联交易审批流程存在漏洞,注册会计师应在审计报告中指出该问题,并建议企业加强内部控制,规范关联交易管理。

四、工作底稿记录的特殊要求

针对其他事项的函证,工作底稿的记录应更加详细和全面,以反映函证过程的复杂性和特殊性。

(一)记录其他事项的背景和细节

在工作底稿中详细阐述其他事项的性质、产生原因、对财务报表的潜在影响等背景信息。例如,对长期股权投资函证,针对函证内容的确定依据,要记录如何根据投资协议、会计准则以及审计目标来确定需要函证的关键信息,如被投资企业的财务报表数据(资产、负债、所有者权益、收入、利润等)、重大经营决策(如重大投资、融资活动、资产重组等)对长期股权投资价值的影响、是否存在潜在的股权纠纷或其他影响投资权益的事项等。例如根据权益法核算的要求,确定需要函证被投资企业的净利润及其他综合收益等数据,在工作底稿中记录企业对会计政策和估计的选择依据、计算过程以及与相关准则的符合程度,以便准确计算投资企业应享有的份额。

(二)函证程序设计与执行的记录

详细记录函证程序针对其他事项的设计思路,包括函证内容的确定依据、函证对象的选择理由以及函证方式的选择考虑因素等。例如,在对重大资产重组事项进行函证时,记录为何选择向交易对方、中介机构以及相关监管部门等不同对象发函,以及针对不同对象设计不同函证内容的原因,体现函证程序设计的针对性和合理性。

(三)函证结果的记录与分析

如实记录函证结果的具体内容,对于回函中的关键信息、数据和意见进行详细摘录。对于其他事项的函证结果,可能需要以图表、表格或其他直观的方式进行整理和呈现,以便更好地进行分析和比较。例如,在记录长期股权投资的函证结果时,可以制作表格对比被投资单位回复的财务数据与企业账面记录的数据差异,并对差异原因进行初步分析。

深入分析函证结果与预期的差异及其原因,记录注册会计师针对这些差异所采取的进一步审计程序及其结果。对于其他事项函证中发现的异常情况,如回函中的矛盾信息、不完整回复或疑似舞弊迹象等,要详细记录调查过程和结果,包括与函证对象的沟通情况、获取的其他证据以及最终的结论。例如,在调查关联方交易函证中的异常价格情况时,记录与关联方和企业管理层的沟通内容、查阅的相关合同和市场调研报告以及对交易价格合理性的判断依据。

(四)与其他审计程序的关联记录

在工作底稿中,记录长期股权投资函证与其他审计程序之间的相互关系和印证情况。例如,在对长期股权投资进行函证的同时,可能实施了分析程序,如对比被投资企业的财务指标与同行业平均水平、分析投资收益的合理性等;实施了检查程序,如检查投资协议、被投资企业的公司章程、董事会决议、验资报告、股权变更记录等文件;实施了实地观察程序,如观察被投资企业的生产经营状况、资产状况等。工作底稿中应记录这些程序之间的协同作用以及如何相互补充和验证。例如,通过函证获取的被投资企业财务数据与通过分析程序得出的结论是否相互印证,检查程序发现的投资协议中的特殊条款是否与函证结果中关于利润分配的说明一致,实地观察到的被投资企业生产经营状况是否支持函证结果中关于企业经营情况的描述等。

记录函证结果对其他审计程序的影响,以及根据函证结果调整或追加其他审计程序的情况。如果函证发现长期股权投资存在潜在减值迹象,注册会计师应记录如何根据这一情况调整资产减值测试的假设和参数,重新计算长期股权投资的可收回金额,并与账面价值进行比较,确定是否需要计提减值准备以及计提的金额,同时记录这一调整对投资企业财务报表中资产、利润等项目的影响。

 

第二节  第三方支付平台函证的特殊考虑

 

随着企业数字化结算的普及,支付宝、微信支付等第三方支付平台已成为高频交易渠道。此类平台的资金流与传统银行账户存在差异,其函证方式需结合平台特性设计针对性程序。本节以支付宝为例,说明审计实务中的操作要点及特殊考虑。 

 一、第三方支付平台函证的核心挑战 

(一)函证渠道非标准化

多数平台未提供传统纸质询证函回函服务,需通过线上自助获取电子凭证。 

(二)证据形式数字化

以电子对账单、资产证明为主,需验证电子印章有效性及数据完整性。 

(三)业务场景复杂化

涉及电商交易、资金托管、手续费结算等多环节,需结合业务实质核查。 

   二、支付宝在线查询操作示例

  • 企业支付宝网上在线查询方法

1.查询下载路径:b.alipay.com—对账中心 — 财务凭证—凭证申请 —下载。

目前支持查询余额收支流水证明、单笔余额收支证明、服务费结算证明、资产证明、收支汇总证明和转入转出收支证明,每种证明均规定了可查询时间,例如资产证明目前仅支持查询2015年01月01日及以后的数据记录。

(二)个人支付宝网上在线查询方法

方法一:通过支付宝APP查询

?第一步:打开支付宝APP,进入 “我的”,点击 “总资产”。

第二步:点击右下角 “资产证明”。

?

第三步:选择查询项目,目前支持查询余额资产和流水证明。

第四步:输入函证指定接收邮箱,点击发送按钮,完成确认。

 

 

方法二:支付宝网页版 

第一步:登录支付宝https://www.alipay.com/页面版,选择“我是个人用户”登陆。

第二步:点击右上角“交易记录”—我的账单右侧“余额收支明细”;

第二步:选择时间,手动设定时间,设置好后点击“收支明细证明”;

第四步:输入证件号码和支付密码,点击“确定申请”;

第五步:点击下载电子版,或者点击发送电子版到邮箱,输入函证指定接收邮箱,点击确定按钮。

(三)更新情况说明

支付宝持续优化线上查询功能,注册会计师使用时需通过官方渠道(企业后台帮助中心或客服)确认最新查询路径及凭证格式,避免因系统迭代导致操作滞后。

 三、其他第三方支付平台的处理原则 

微信支付、京东钱包、抖音支付等平台普遍存在以下特点,审计时可参照应对: 

(一)函证渠道限制

    微信支付、抖音支付等暂未提供标准函证模板,需下载交易明细(如微信“账单”、抖音“对账管理”),结合银行流水、订单编号核查。 

    京东钱包目前支持在线申请资产证明(2019年12月31日起数据),需关注平台更新的查询时间范围。 

(二)替代程序应用 

对于无法直接函证的平台,注册会计师可执行“交易明细+资金流水+业务单据”验证,包括但不限于:下载全量交易数据,筛选重大交易匹配物流单号(如电商平台订单号);核对第三方支付账户与银行账户的资金划转记录,确保金额、时间一致;抽取异常交易对应的合同、验收单等,验证商业实质。

(三)动态关注平台规则 

    第三方支付功能持续迭代,注册会计师需通过平台官网、客服渠道确认最新查询方式,避免依赖过时流程。 

 四、审计程序实施要点 

(一)风险评估前置

判断第三方支付账户是否为重大交易载体,如电商企业需重点核查支付宝/微信支付流水。 

(二)电子证据核验

通过平台官方渠道验证电子凭证真伪,禁止接受被审计单位转发的非加密文件。 

(三)底稿完整留存

保存凭证下载路径截图、系统日志、平台规则说明等,确保函证过程可追溯。 

 

第三方支付平台函证需打破传统函证思维,依托线上自助工具与多维交叉验证,在数字化证据链中筑牢风险防线。注册会计师应聚焦“数据来源可靠性”与“业务逻辑匹配性”,将平台特性融入审计程序设计,确保在新兴支付场景下获取充分适当的审计证据。

 

 

第七章  附则

 

附则中的各附录旨在为审计工作提供参考和指引。附录中的函证计划模板、询证函格式模板及工作底稿示例,均属于通用性参考材料,并非对审计程序的完整涵盖。注册会计师在实际审计工作中,需结合项目特性、客户实际经营状况及风险特征等因素,灵活且审慎地执行相应审计程序,以确保审计工作的质量与有效性。

 

附录:1.函证计划参考模板

    2.常用询证函格式模板

    3.应收账款函证工作底稿参考案例

    4.函证失败典型审计案例

 

 

 

  

 

扫一扫,打开该文章

相关文章 查看更多>>
【打印】      【关闭】
版权所有:天赋长江(无锡)税务师事务所
地址:江苏省江阴市长江路169号汇富广场22楼
电话:0510-86855000 邮箱:tfcj@tfcjtax.com
苏ICP备05004909 苏B2-20040047